vue的基础知识: 生命周期

567 阅读3分钟

前言

每个 Vue 组件实例在创建时都需要经历一系列的初始化步骤,比如设置好数据侦听,编译模板,挂载实例到 DOM,以及在数据改变时更新 DOM。在此过程中,它也会运行被称为生命周期钩子的函数,让开发者有机会在特定阶段运行自己的代码。在本篇文章中,作者将会带领大家了解生命周期的各个阶段及其生命周期函数

生命周期的四大阶段

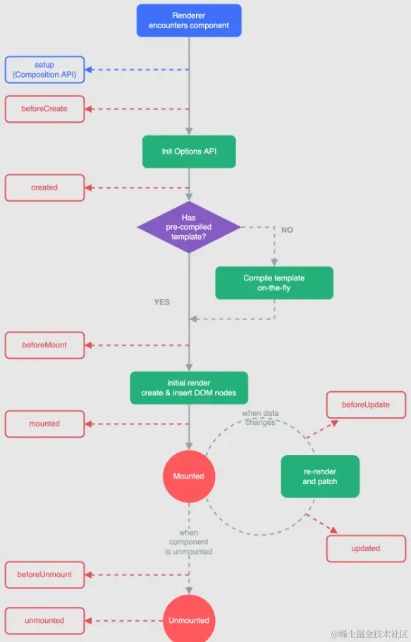
Vue的生命周期分为创建、挂载、更新和销毁四个阶段。 话不多说,先上图

image.png

1. 创建阶段

  • beforeCreate在实例初始化之后,数据观测和事件配置之前被调用。此时,实例的属性和方法还未初始化。
  • created 在实例创建完成后被立即调用。在这一阶段,实例已经完成数据观测、属性和方法的运算,但DOM元素还未挂载。

beforeCreatecreated这两个阶段,Vue实例已经初始化,但还没有进行DOM挂载。 这是执行一些数据初始化或异步操作的好时机。例如,你可以在这里发起网络请求获取初始数据:

beforeCreate() {
  // 在这里进行一些初始化操作,如设置默认数据
  this.myData = 'Hello';
  
  // 也可以在这里发起网络请求
  const res = axios.get('/data')

},

created() {
  // created 阶段,实例已经创建,可以访问到 this.myData
  console.log(this.myData);
}

2. 挂载阶段

  • beforeMount在挂载开始之前被调用。在此阶段,Vue实例的模板已经编译完成,但尚未将其挂载到页面上。
  • mounted在挂载完成后被调用。此时,Vue实例已经挂载到页面上,可以进行DOM操作

beforeMountmounted阶段,DOM已经生成并准备好挂载到页面上

beforeMount() {
  // 在这里可以做一些处理,但 DOM 还没有被挂载
  // 例如初始化某个 DOM 元素
},

mounted() {
  // 在这里可以访问已经挂载的 DOM 元素
  console.log('DOM 已经挂载');
}

3. 更新阶段

  • beforeUpdate 在数据更新时被调用.可以在此阶段执行一些更新前的操作。
  • updated 在数据更新完成时被调用。

beforeUpdateupdated这两个阶段,你可以在数据更新前后执行一些逻辑。比如,在beforeUpdate阶段可以保存一些状态,而在updated阶段可以执行一些需要依赖更新后的数据的操作:

beforeUpdate() {
  // 在数据更新前保存一些状态
  this.previousData = this.myData;
},

updated() {
  // 在数据更新后执行一些操作
  console.log('数据已更新', this.myData);
  console.log('之前的数据', this.previousData);
}

4. 销毁阶段

  • beforeDestroy 在实例销毁之前被调用。在这一阶段,实例仍然完全可用。
  • destroyed 在实例销毁后被调用。在此阶段,Vue实例的所有指令都被解绑,事件监听器被移除,所有子实例也被销毁。这是执行一些清理工作的好地方。
beforeDestroy() {
  // 在组件销毁前取消定时器或清理资源
  clearInterval(this.timer);
},

destroyed() {
  // 在组件销毁后,所有的事件监听器都会被移除
  // 所有的子组件也会被销毁
  console.log('组件已销毁');
}