流程闭环管理系统

200 阅读2分钟

1.产品功能清单

image.png

image.png

image.png

2.产品功能

2.1 药品医嘱闭环

药品医嘱闭环,以医师开出医嘱为起点,到药师审方,再到药品的准确调配,护士给药,到药品用于患者为终点,整个医嘱用药流程中,从药物配发到使用每个关键节点均由系统监控,从而确保药品使用流程正确,全程可视、可追溯。住院药品医嘱闭环是将口服药医嘱和执行环节的交互信息制定标准,各个业务系统,如医嘱、护士站、药房、PDA均按照规范对接,从而实现药品医嘱的闭环管理。

药品医嘱闭环分3个阶段,每个阶段都是一个独立的小闭环:

(1)医嘱开立闭环:医生开嘱、护士校对、药房审方、皮试处理(自闭环)、医生停嘱、停嘱核对;

(2)药品准备闭环:提交、发药、静配、配送、签收,从护士提交医嘱到病区签收药品;

(3)药品执行闭环:配液、发药、注射、输液等护士执行环节,从病区接收药品要药品使用到患者。

image.png

静脉注射PVIAS用药流程

image.png

口服药用药流程

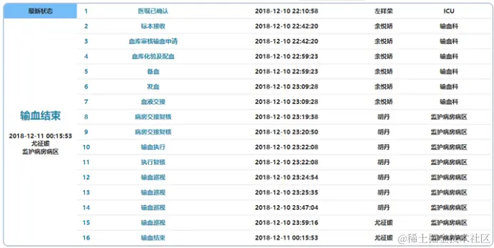
2.2临床输血闭环

住院输血包括病房输血和手术室输血两种场景。病房输血是住院医生站开嘱,手术输血是手术室医生开嘱;病房输血医嘱核对是执行是病房护士处理,手术室输血是手术室的护士处理。输血主要是针对输血申请单的执行过程进行监控,方便各业务系统及时了解输血的过程。整个输血过程涉及到三个申请单的流转:医嘱开立、备血、发血、输血、血袋处理。

(1)医嘱开立:输血申请、输血审核(上级、科主任、医务部)、输血复核;

(2)备血:采血、血样配送、血样签收、交叉配血;

(3)发血:发血、血袋配送、血袋签收(病区);

(4)输血:输血开始、巡视、输血结束;

(5)血袋处理:血袋回收、血袋销毁。

image.png

2.3 检查业务闭环

检查业务闭环适用于门诊、急诊、住院的检查申请,通过业务交互实现检查申请单的闭环。检查大闭环下分5个环节:医嘱开立、预约、检查、报告、危急值。

(1)医嘱开立:检查申请、检查复核、检查提交、检查收费;

(2)预约:检查预约、取消预约、改约;

(3)检查:检查报到、检查执行;

(4)报告:报告完成、报告审核;

(5)危急值:危急值发送。

image.png

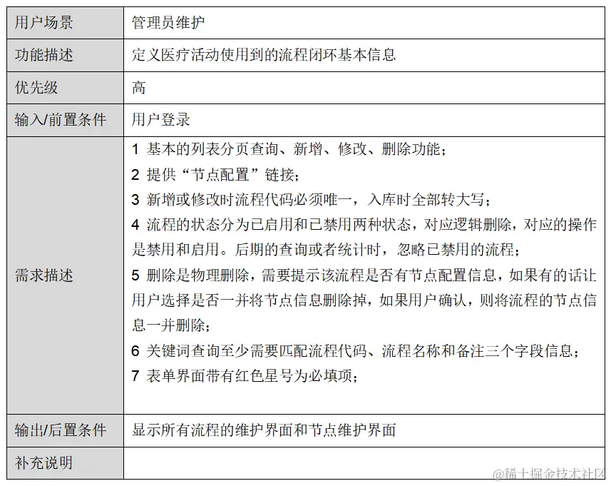
2.4 流程配置

image.png

image.png

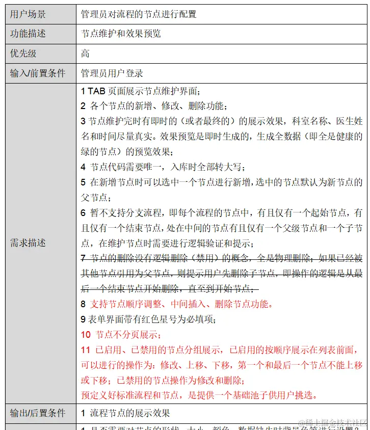
2.5 节点配置

image.png

image.png

2.6 单流程分析

image.png

image.png

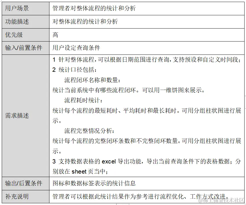
2.7整体流程统计

image.png

image.png