编程导航算法通关村第十关 | 归并排序

75 阅读1分钟

归并原理

归并排序(MERGE-SORT)简单来说就是将大的序列先视为若干个比较小的数组,分成几个比较小的结构,然后是利用归并的思想实现的排序方法,该算法采用经典的分治策略(分就是将问题(divide)成一些小的问题分别求解,而**治(conquer)**则将分的阶段得到的各答案"合"在一起)。

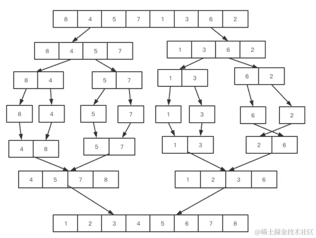
可以看到这种结构很像两棵套在一起的满二叉树。阶段可以理解为就是递归拆分子序列的过程,递归深度为logn。就是图中上面侧的满二叉树。

再来看看阶段,我们需要将两个已经有序的子序列合并成一个有序序列,就是下侧的满二叉树。比如上图中的最后一次合并,要将[4,5,7,8]和[1,2,3,6]两个已经有序的子序列,合并为最终序列[1,2,3,4,5,6,7,8],这个操作与合并两个有序数组的完全一样,不同的是这里是将数组的两个部分合并。 在看一下遍历时处理元素的过程:

代码如下:

public static void mergeSort(int[] array, int start, int end, int[] temp) {
    if (start >= end) {
        return;
    }
    mergeSort(array, start, (start + end) / 2, temp);
    mergeSort(array, (start + end) / 2 + 1, end, temp);
    merge(array, start, end, temp);
}

public static void merge(int[] array, int start, int end, int[] temp) {
    int mid = (start + end) / 2;
    int left = start;
    int right = mid + 1;
    int index = left;
    while (left <= mid && right <= end) {
        if (array[left] < array[right]) {
            temp[index++] = array[left++];
        }else {
            temp[index++] = array[right++];
        }
    }
    while (left <= mid) {
        temp[index++] = array[left++];
    }
    while (right <= end) {
        temp[index++] = array[right++];
    }
    for (int i = start; i <= end; i++) {
        array[i] = temp[i];
    }
}

public static void main(String[] args) {
    int[] array = {6, 3, 2, 1, 4, 5, 8, 7};
    int[] temp = new int[array.length];
    mergeSort(array, 0, array.length - 1, temp);
    System.out.println(Arrays.toString(array));
}