vue2 实现组织架构

403 阅读4分钟

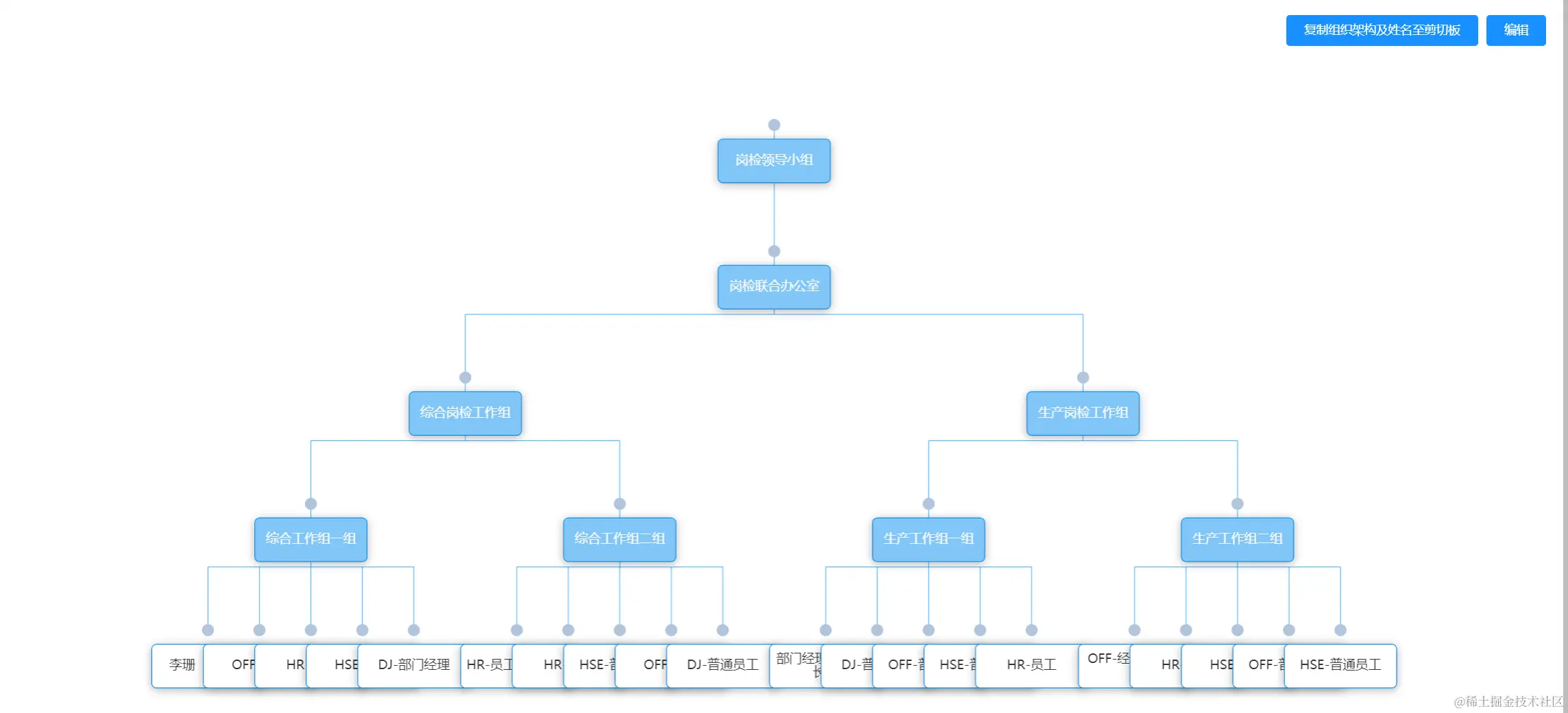
大家好,我是大帅子,今天给大家讲一下vue2中实现组织架构,类似以下的效果

image.png

以下是我们所需的插件,echarts ,下面我们直接看代码

1. 对echarts进行2次封装

这里是对框架对echarts的2次封装,拿去直接用就行
<template>
  <div v-if="!isDispose" :id="echartsComponents" class="chartsComponentClass" />
</template>

<script>
export default {
  name: "EchartsComponents",
  props: {
    // 接收父组件传递过来的信息
    chartDataOptions: {
      type: Object, // 此处可以为Array或者Object或者其它,根据需求来。
      default: () => {
        "";
      }
    },
    echartsType: {
      type: String, // 图表类型。
      default: "pie1"
    }
  },
  data() {
    return {
      myEcharts: null,
      isDispose: false,
      dynamicId: null
    };
  },
  computed: {
    echartsComponents() {
      const timestamp = new Date().getTime();
      return `echarts${timestamp}${Math.random() * 100000}`;
    }
  },
  watch: {
    chartDataOptions: {
      handler() {
        this.refreshEcharts();
      },
      deep: true
    }
  },
  mounted() {
    setTimeout(() => {
      this.initEcharts();
      //   const that = this
      this.$nextTick(() => {
        this.refreshEcharts();
      });
      //   if (false) {
      //     that.myEcharts.showLoading({
      //       text: '数据载入中',
      //       color: '#c23531',
      //       textColor: '#f30909',
      //       maskColor: 'rgba(255, 255, 255, 0.6)',
      //       zlevel: 100,
      //     })
      //   } else {
      this.myEcharts.hideLoading();
      //   }

      if (this.dynamicId) {
        clearInterval(this.dynamicId);
      }
      // 判断是否为动态图表
      if (this.chartDataOptions.dynamic) {
        this.dynamicId = setInterval(() => {
          this.myEcharts.setOption(this.chartDataOptions, true, false, false);
        }, 100);
      }
    }, 100);
  },
  beforeDestroy() {
    // console.log('-----------------------------jintu销毁echarts----------------------------------',this.myEcharts)
    if (this.myEcharts) {
      this.myEcharts.off("click");
      this.myEcharts.clear();
      this.myEcharts.dispose();
      this.isDispose = true;
    }
    if (this.dynamicId) {
      clearInterval(this.dynamicId);
    }
  },
  methods: {
    initEcharts() {
      // console.log('----------echarts创建---------------------------')
      //   const that = this
      this.isDispose = false;
      const $echartsDOM = document.getElementById(this.echartsComponents);
      this.myEcharts = this.$echarts.init($echartsDOM);
      // this.refreshEcharts();
    },
    refresh() {
      if (this.myEcharts) this.myEcharts.resize();
    },
    // 图表刷新
    refreshEcharts() {
      // 在渲染点击事件之前先清除点击事件
      if (this.myEcharts) {
        this.myEcharts.off("click");
        this.myEcharts.off("legendSelectChanged");
        // 渲染数据
        const option = this.chartDataOptions;
        this.myEcharts.clear();
        this.myEcharts.setOption(option, true, false, false);
        this.myEcharts.on("click", params => {
          this.$emit("get-params", params, this.chartDataOptions);
        });
        // 点击图例事件暴露
        this.myEcharts.on("legendSelectChanged", params => {
          // eslint-disable-next-line no-restricted-globals
          event.stopPropagation();
          this.$emit("legend-select-changed", params);
        });
      }
    },
    getDataURL() {
      return this.myEcharts.getDataURL();
    }
  }
};
</script>

<style scoped>
.chartsComponentClass {
  width: 100%;
  height: 100%;
}
</style>

2. 使用echarts

<template>
    <div>
      <charts-components
        ref="chartsRef"
        :chart-data-options="xychartOption"
        style="height: calc(100vh - 140px)"
        echarts-type="bar1"
      />
    </div>
</template>

export default {
  data() {
    return {
      xychartOption: {
        tooltip: {
          trigger: "item",
          triggerOn: "mousemove",
        },
        series: [
          {
            type: "tree",
            id: 0,
            name: "tree1",
            data: [],
            top: "10%",
            left: "10%",
            bottom: "20%",
            right: "10%",
            avoidLabelOverlap: true, //防止标签重叠
            roam: true, //移动+缩放  'scale' 或 'zoom':只能够缩放。 'move' 或 'pan':只能够平移。
            scaleLimit: {
              //缩放比例
              min: 0.7, //最小的缩放值
              max: 4, //最大的缩放值
            },
            layout: "orthogonal", //树图布局,orthogonal水平垂直方向,radial径向布局 是指以根节点为圆心,每一层节点为环,一层层向外
            orient: "TB", //树形方向  TB为上下结构  LR为左右结构
            // nodePadding: 100,//结点间距 (发现没用)
            //layerPadding: 30,//连接线长度 (发现没用)
            symbol: "circle", //图形形状  rect方形  roundRect圆角 emptyCircle圆形 circle实心圆
            symbolSize: 14, //状态大小
            edgeShape: "polyline", //线条类型  curve曲线
            initialTreeDepth: 10, //初始展开的层级
            expandAndCollapse: true, //子树折叠和展开的交互,默认打开
            lineStyle: {
              //结构线条样式
              width: 0.7,
              color: "#1E9FFF",
              type: "broken",
            },
            label: {
              //节点文本样式
              normal: {
                backgroundColor: "#81c5f7",
                position: "bottom",
                verticalAlign: "middle", //文字垂直对齐方式
                align: "center",
                borderColor: "#1E9FFF",
                color: "#fff",
                borderWidth: 1,
                borderRadius: 5,
                padding: 5,
                height: 40,
                width: 120,
                offset: [0, 30], //节点文字与圆圈之间的距离
                fontSize: 15,
                // 节点文本阴影
                shadowBlur: 10,
                shadowColor: "rgba(0,0,0,0.25)",
                shadowOffsetX: 0,
                shadowOffsetY: 2,
              },
            },
            leaves: {
              //叶子节点文本样式
              label: {
                //backgroundColor: '#81c5f7',
                backgroundColor: "#fff",
                color: "#333",
                position: "bottom",
                rotate: 0, //标签旋转。
                verticalAlign: "middle",
                align: "center",
                //文本框内文字超过6个字折行
                // formatter: function (val) {
                //   let strs = val.name.split(""); //字符串数组
                //   let str = "";
                //   for (let i = 0, s; (s = strs[i++]); ) {
                //     //遍历字符串数组
                //     str += s;
                //     if (!(i % 6)) str += "\n"; //按需要求余,目前是一个字换一行
                //   }
                //   return str;
                // },
                //或者
                overflow: "break", //break为文字折行,  truncate为文字超出部分省略号显示
                lineOverflow: "truncate", //文字超出高度后 直接截取
              },
            },
            expandAndCollapse: true, //默认展开树形结构
            animationDuration: 550,
            animationDurationUpdate: 750,
          },
        ],
      },
    };
  },
  created() {
    this.getList();
  },
  methods: {
     getList() {
      let data = [
        {
          id: 0,
          parentId: 0,
          name: "岗检领导小组",
          type: 0,
          children: [],
        },
      ];
      listTeam().then((response) => {
        data[0].children = this.getTeamUserByTeamId(response.rows);
        this.xychartOption.series[0].data = data;
      });
    },
  }
 }
  

这里面的返回数据格式也给大家奉上

    {
        "createBy": "admin",
        "createTime": "2024-01-13 12:15:39",
        "updateBy": "admin",
        "updateTime": "2024-01-13 12:15:39",
        "delFlag": 0,
        "remark": null,
        "id": 23173147779074,
        "name": "岗检联合办公室",
        "parentId": 0,
        "status": 1,
        "createUserId": 1,
        "type": 1,
        "teamType": 2,
        "children": [
            {
                "createBy": "admin",
                "createTime": "2024-01-13 12:16:23",
                "updateBy": "admin",
                "updateTime": "2024-01-13 12:16:23",
                "delFlag": 0,
                "remark": null,
                "id": 23360196960257,
                "name": "综合岗检工作组",
                "parentId": 23173147779074,
                "status": 1,
                "createUserId": 1,
                "type": 2,
                "teamType": 2,
                "children": [
                    {
                        "createBy": "admin",
                        "createTime": "2024-01-13 12:17:39",
                        "updateBy": "admin",
                        "updateTime": "2024-01-13 12:17:39",
                        "delFlag": 0,
                        "remark": null,
                        "id": 23678318141442,
                        "name": "综合工作组一组",
                        "parentId": 23360196960257,
                        "status": 1,
                        "createUserId": 1,
                        "type": 3,
                        "teamType": 1,
                        "children": []
                    },
                    {
                        "createBy": "admin",
                        "createTime": "2024-01-13 12:18:01",
                        "updateBy": "admin",
                        "updateTime": "2024-01-13 12:18:01",
                        "delFlag": 0,
                        "remark": null,
                        "id": 23770995482625,
                        "name": "综合工作组二组",
                        "parentId": 23360196960257,
                        "status": 1,
                        "createUserId": 1,
                        "type": 3,
                        "teamType": 2,
                        "children": []
                    }
                ]
            },
            {
                "createBy": "admin",
                "createTime": "2024-01-13 12:16:36",
                "updateBy": "admin",
                "updateTime": "2024-01-13 12:16:36",
                "delFlag": 0,
                "remark": null,
                "id": 23414303481858,
                "name": "生产岗检工作组",
                "parentId": 23173147779074,
                "status": 1,
                "createUserId": 1,
                "type": 2,
                "teamType": 2,
                "children": [
                    {
                        "createBy": "admin",
                        "createTime": "2024-01-13 12:17:52",
                        "updateBy": "admin",
                        "updateTime": "2024-01-13 12:17:52",
                        "delFlag": 0,
                        "remark": null,
                        "id": 23731120234498,
                        "name": "生产工作组一组",
                        "parentId": 23414303481858,
                        "status": 1,
                        "createUserId": 1,
                        "type": 3,
                        "teamType": 1,
                        "children": []
                    },
                    {
                        "createBy": "admin",
                        "createTime": "2024-01-13 12:18:10",
                        "updateBy": "admin",
                        "updateTime": "2024-01-13 12:18:10",
                        "delFlag": 0,
                        "remark": null,
                        "id": 23807355904002,
                        "name": "生产工作组二组",
                        "parentId": 23414303481858,
                        "status": 1,
                        "createUserId": 1,
                        "type": 3,
                        "teamType": 2,
                        "children": []
                    }
                ]
            }
        ]
    }
]

好了,这边已经给大家介绍到这里,以上是我自己的理解,希望可以帮到大家, 欢迎留言我这边一定会第一时间给大家解答,喜欢的可以点赞收藏
🐣---->🦅         还需努力!大家一起进步!!!