Java基础-流程控制

334 阅读9分钟

Java程序的流程控制有顺序结构、选择(分支)结构和循环结构。对于流程控制语句,哪怕是不同的编程语言,语法和结构很多都是相通的,所以学起来比较容易。本节的主要内容如下。 流程控制.png

一、顺序结构

程序中的语句按顺序一条一条执行下来即为顺序结构。也可以这么理解,当一个程序既不是选择结构又不是循环结构时,默认就是顺序结构。 如下计算 a+b并输出 result就是一个顺序结构。

public class Hello {
    public static void main(String[] args) {
        int a=3;
        int b=4;
        int result=a+b;
        System.out.println(result); // 7
    }
}

二、选择结构

选择结构也叫分支结构/条件语句,即根据条件来选择性地执行某段代码。

1、if/else

1.1 if 语句

1)基本语法:

if (boolean 表达式 或 boolean 变量) {
    条件执行体      // 为 true 时执行
}

2)eg:

public class Demo {
    public static void main(String[] args) {
        int a=1;
        if(a<=1){
            a+=1;   // a=a+1
        }
        System.out.println(a);  // 2
    }
}

1.2 if-else 语句

1)基本语法:

if (boolean 表达式 或 boolean 变量) {
    条件执行体 1 // 为 true 时执行 
} else {
    条件执行体 2 // 为 false 时执行
}

2)程序的执行流程:

if-else.png 3)eg:

public class Demo {
    public static void main(String[] args) {
        int a=2;
        if(a<=1) {
            a+=1;
        }else {
            a+=2;
        }
        System.out.println(a);  // 4
    }
}

注:可以只有 if语句,但不能没有 if 语句直接使用 else 语句.

以上代码含义用三目表达式实现:

public class Demo {
    public static void main(String[] args) {
        int a=2;
        int b =(a<=1) ? (a+=1) : (a+=2);
        System.out.println(a); // 4
    }
}

回顾——三目表达式

表达式1 ? 表达式2 : 表达式3 若表达式1为true,则返回表达式2的值,如果表达式1为false,则返回表达式3的值。

由此可知,if-else 语句与三目表达式实现的效果相同;但从本质上看,if-else 是语句结构,而三元运算符是一种运算符号。三元运算符运算结束后会得到一个结果,而 if-else,不能返回什么结果,只能控制语句的执行流程。

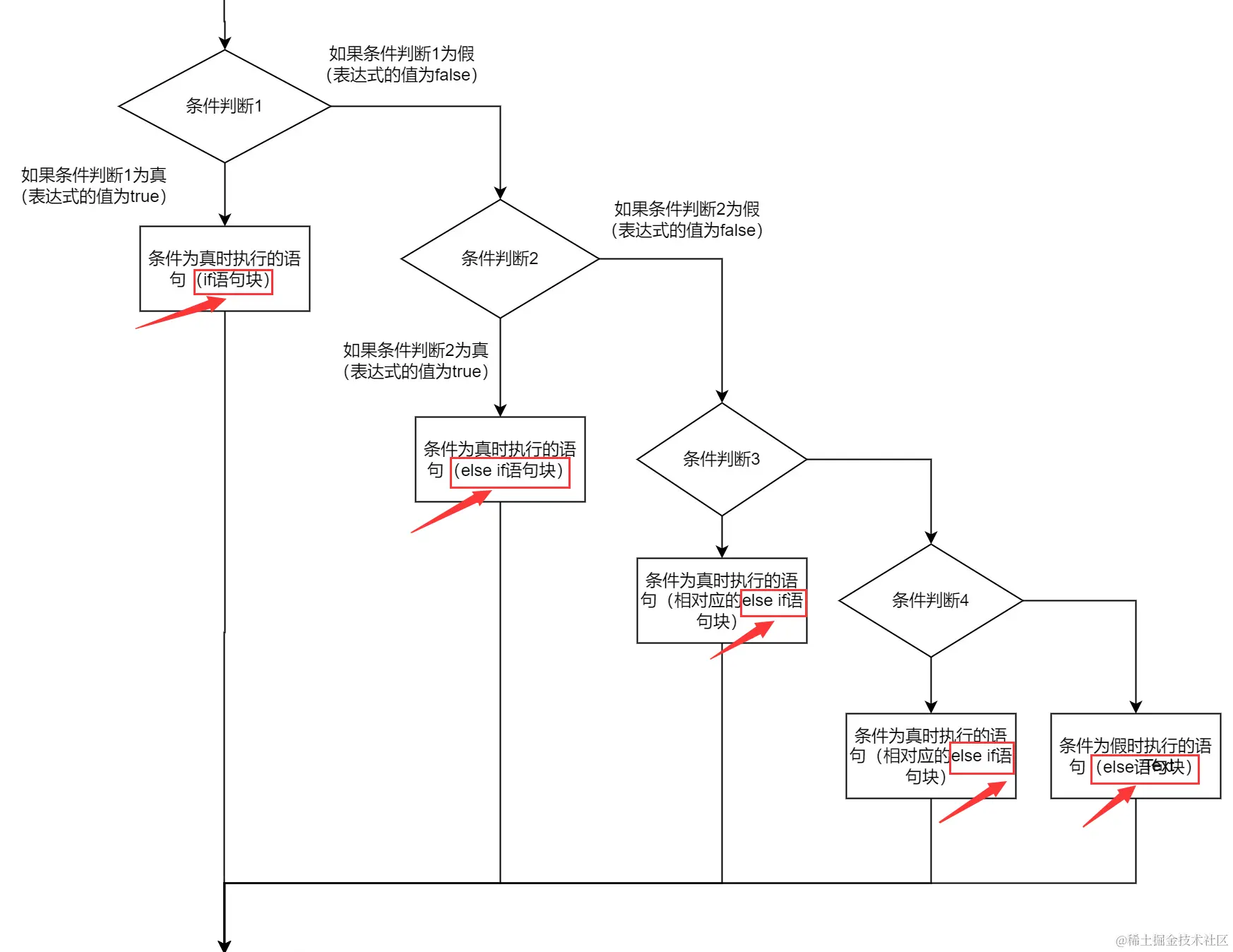
1.3 if- else if -else 语句

1)基本语法:

if (boolean 表达式 A) {
    条件执行体 1 //     A为 true 时执行 
} else if (boolean 表达式 B) {
    条件执行体 2 //     B为 true 时执行
} else {
    条件执行体 3 //     A、B为 false 时执行
}

2)程序的执行流程:

if-elseif-else.png 3)eg:

public class Demo {
    public static void main(String[] args) {
        int a=2;
        if(a>2) {
            a+=1;
        }else if(a<2) {
            a+=2;
        }else {
            a=a+3;
        }
        System.out.println(a);  // 5
    }
}

注:不能单独使用 else if(必须和 if搭配使用,同 if-else 语句中不能没有 if语句直接使用 else 语句一样),可以没有 else,至少一个 else if

2、switch/case

switch case 语句判断一个变量与一系列值中某个值是否相等,每个值称为一个分支。

2.1 基本语法

switch (表达式) {
    case1:
        执行语句 1;
        break; // 注意是否要写 break
    case2:
        执行语句 2;
        break;
    ...
    case 值 n:
        执行语句 n;
    break;
    default:
        以上值都不匹配时执行的语句; // 不用写 break
}

类型说明:

1)switch里的表达式可以是byte、short、int 或 char 以及 String 类型。 2)case后面必须为字符串常量或字面量(字面量也常称为常量,Java的字面量可以是任意基本数据类型。每种字面量的表示取决于类型,eg:100、'a'、"a")。 3)case 语句中的值的数据类型必须与变量的数据类型相同(只能是常量或者字面常量)

流程简述:

变量的值与 case 语句的值相等时,执行 case。遇到 break将终止switch 语句。 case 语句中的 break 不是必须的。 default 在以上值都不匹配时执行(不需要 break 语句)

2.2 程序的执行流程

java-switch.png

2.3 eg:

输入某学生的成绩(成绩为100分制整数,如果输入的成绩不在0-100之间,请给出出错提示。),经判断处理后给出学生的等级,等级分类如下:(switch语句实现) 90分以上(包括90): A 80至90分(包括80):B 70至80分(包括70):C 60至70分(包括60):D 60分以下: E

import java.util.Scanner;
public class Test {
    public static void main(String[] args) {
        Scanner in=new Scanner(System.in);
        System.out.println("请输入学生的成绩:");
        int grade = in.nextInt();   // 接收键盘输入的成绩
        if (grade>=0 && grade<=100)
            switch(grade/10) {
                case 10:
                case 9: System.out.println("等级为A");break;
                case 8: System.out.println("等级为B");break;
                case 7: System.out.println("等级为C");break;
                case 6: System.out.println("等级为D");break;
                default: System.out.println("等级为E");break;
            } else
            System.out.println("输入错误,成绩不合法!");
    }
}

注:Scanner类用于获取用户输入,使用前先导包:import java.util.Scanner。nextInt()用于数字输入。除此之外,还有 nextLine(),用于字符串输入。 当然,该案例也可通过 if- else if -else 语句实现,比较简单,用户可自行尝试。

二、循环结构

顾名思义:就是可以根据循环条件重复执行某段代码。

注:定义对象、变量、获取数据库连接等操作尽量移至循环体外处理,防止循环体过于冗长。

1、3种类型

先来看看 while循环和 do-while循环,二者的执行流程对比如下。

while.png

1.1 while循环

1)基本语法

while (boolean 表达式) {
    循环体;
    迭代语句; // 自增或自减,用于对循环次数的控制
}

总结:先判断后执行(先判断表达式,为 true 就执行循环体,否则跳过)

2)eg:计算1-100的累加和

public class Test {
    public static void main(String[] args) {
        int sum = 0;
        int n = 1;
        while (n <= 100) { // 循环条件
            sum = sum + n; // 累加求和
            n ++; // 迭代语句,自增
        }
        System.out.println(sum); // 5050
    }
}

1.2 do-while循环

1)基本语法

do {
    循环体;
    迭代语句; // 自增或自减,用于对循环次数的控制
} while (boolean 表达式);

总结:先执行后判断(先执行一次循环体,再判断表达式,为 true 就执行循环体,否则跳过)。do while循环至少会循环一次,而while循环可能一次循环都不做

2)eg:同上计算1-100的累加和

public class Test {
    public static void main(String[] args) {
        int sum = 0;
        int n = 1;
        do {
            sum = sum + n;  // 累加求和
            n ++;  // 迭代语句,自增
        } while (n <= 100);  // 循环条件
        System.out.println(sum);  // 5050
    }
}

相同点: 1)while 循环 和 do-while 循环的循环体至少有 1 条语句用于对循环次数的控制,简单理解就是要有循环结束的出口(死循环除外)。 2)两者对于循环条件的判断以及自增变量的处理,都要特别注意边界条件,避免陷入死循环而使资源耗费。

1.3 for循环

1)基本语法

for (初始化语句; boolean 表达式; 迭代语句) {
    循环体;
}

注意 for()里面是 ; 而不是 ,

2)eg:计算1-100的累加和

public class Test {
    public static void main(String[] args) {
        int sum = 0;
        for (int i=1; i<=100; i++) {
            sum += i;  // sum = sum + i
        }
        System.out.println(sum);  // 5050
    }
}

pass: 变量 i 可以理解为计数器,for循环会先初始化计数器,并在每次循环前检测循环条件,在每次循环后更新计数器。

注:除了 for循环,Java还提供了另一种 for each循环用于遍历数组,等之后介绍数组时会提及。

2、循环控制

2.1 break

用于结束当前所在的整个循环。eg:

public class Test {
    public static void main(String[] args) {
        for (int i = 1; i <= 10; i++) {
            if (i == 4) {
                break;
            }
            System.out.println(i);
        }
    }
}

当执行到 i == 4时,break会结束当前所在的整个循环。故输出为1,2,3

2.2 continue

跳过所在的本次循环剩下语句,开始下一次循环。eg:

public class Test {
    public static void main(String[] args) {
        for (int i = 1; i <= 10; i++) {
            if (i == 4) {
                continue;
            }
            System.out.println(i);
        }
    }
}

当执行到 i == 4时,会跳过所在的本次循环剩下语句,开始下一次循环。故输出为1-10(除4以外)的其他9个数。

2.3 return

结束所在的方法,并返回一个值(如果方法声明了返回类型)。eg:

public class Test {
    public static void main(String[] args) {
        Test test=new Test(); // new一个对象
        int result=test.sum(10,20); // 调用sum方法
        System.out.println(result); // 30
    }
    public int sum(int a,int b) {
        return a+b;
    }
}

使用 return结束所在的sum方法,并返回 int类型的 a+b的值。

注:如果该方法带有返回类型,return 语句就必须返回这个类型的值;更多细节会在后面介绍面向对象方法的时候提及。

3、两种循环

3.1 死循环

1)语法

while (true) {  // while循环对应的死循环
}

do {    // do-while循环对应的死循环
} while (true)

for ( ; ; ) {   // for循环对应的死循环
}

2)eg

public class Test {
    public static void main(String[] args) {
        int a = 1;
        while (a>=1) { // a>=1恒为 true
            a+=1;
        }
        System.out.println(a); // -2147483648
    }
}

如上是一个死循环,由于 Java的int类型有最大值,达到最大值后,再加1会变成负数(溢出),结果,意外退出了while循环。

pass:要尽量避免写死循环,避免犯低级错误。

3.2 嵌套循环

顾名思义,就是循环里面再套循环(套娃)。简单理解就是,重复的操作(内层循环) 需要做 n 次(外层循环)。嵌套循环非常常见,但凡不是非常简单的循环程序,一般都是嵌套循环结构。比如,算法题中使用暴力求解就是用的嵌套循环(如3层 for循环或更多层),当然,这是在不考虑最优时间复杂度或最优解的情况下才用的求解办法,因为 for循环堆嵌太多不仅会影响代码美感,而且会影响算法的执行效率。

1)两点建议:

1 将循环变量的声明放在循环外 2 将循环次数少的作为外层循环

2)eg:经典程序--打印九九乘法表

public class Test {
    public static void main(String[] args) {
        System.out.println("九九乘法表:");
        for (int i = 1; i <= 9; i++) { // 外层循环
            for (int j = 1; j <= i; j++) { // 内层循环
                System.out.print(j + "x" + i + "=" + i*j +"\t");
            }
            System.out.println(); // 实现换行显示
        }
    }
}

效果如下图:

九九乘法表.png