AI仿写文章像流水账?浓浓的AI味?两个小技巧就能搞定!

727 阅读2分钟

大家好,我是五竹。

最近有个付费读者说他使用GPT洗稿的文章全是流水账,而且都是浓浓的AI味,效果很差。

图片图片

其实如果认真学习了 《玩赚GPT指南》 手册后,肯定能解决这两个问题。而且在之前的文章中,我也不止一次的强调过这两个问题。今天再来分享一下。

说到GPT洗稿,这两天我又有新的积累和体会。从我个人的使用经验来看,可以将GPT洗稿分为两个方向:一个是文章仿写,一个是文章改写

仿写一般是围绕文章的主题,模仿文章的内容大纲和写作风格,进行创作。而改写更多的是在保持文章原意、内容结构甚至是故事情节的基础上对文章进行逐句的调整。很显然,改写比仿写和原文更相似。

那么该如何选择呢?这要取决你的需求以及文章自身的内容。

有些文章更适合改写。 如下图内容,它通过《甄嬛传》的故事情节来证明自己的观点。GPT并不知道《甄嬛传》的具体情节。所以它在仿写的时候,做不到引入类似的故事案例来丰富内容,除非你自己投喂。所以此时只能靠改写。

图片

而有些文章则更适合仿写。 其实就是没有引入太多其它故事情节的文章。

图片

本文则重点讨论如何使用GPT对文章仿写,并带你解决标题中的两个问题。

1.先让GPT来分析文章

图片

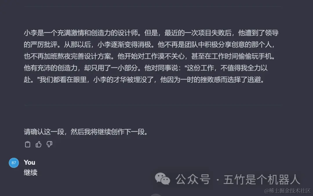
2.下面开始让GPT创作。

这里注意啦!!!解决流水账最好技巧就是:分段创作!!

图片

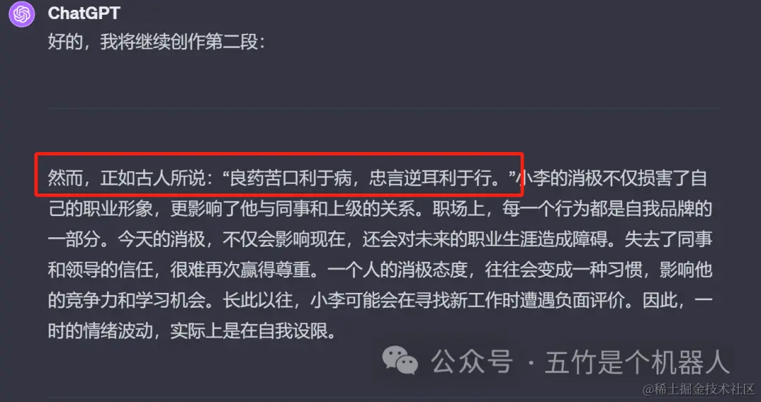
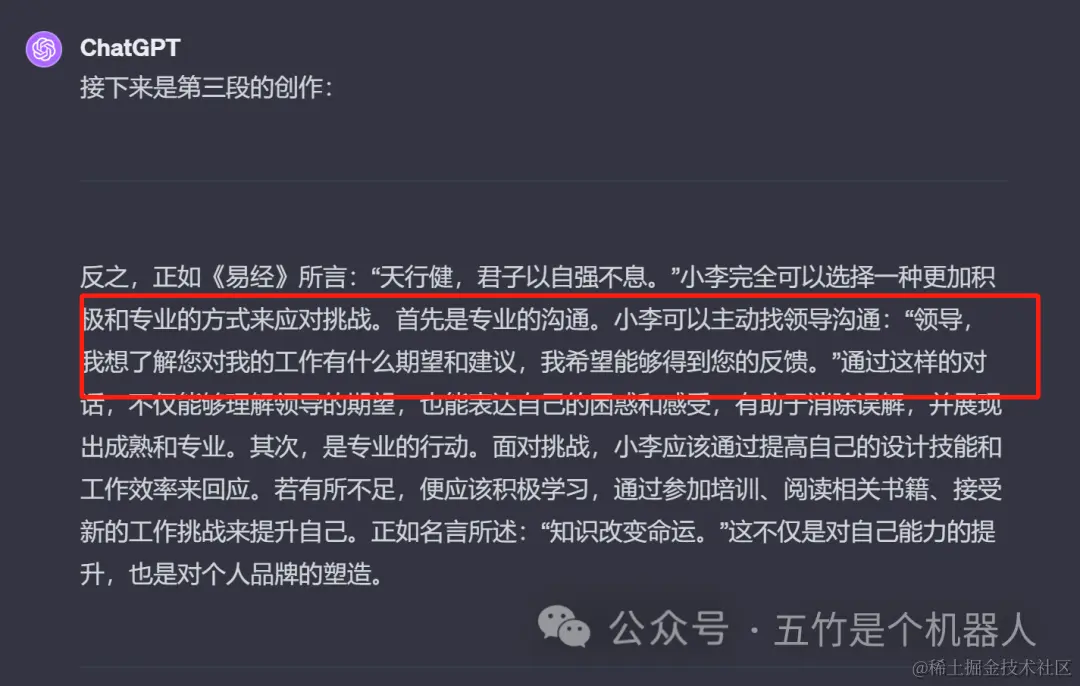
解决AI味的技巧就多了,例如:引入一些名言金句或者穿插一些个人对话

图片

图片

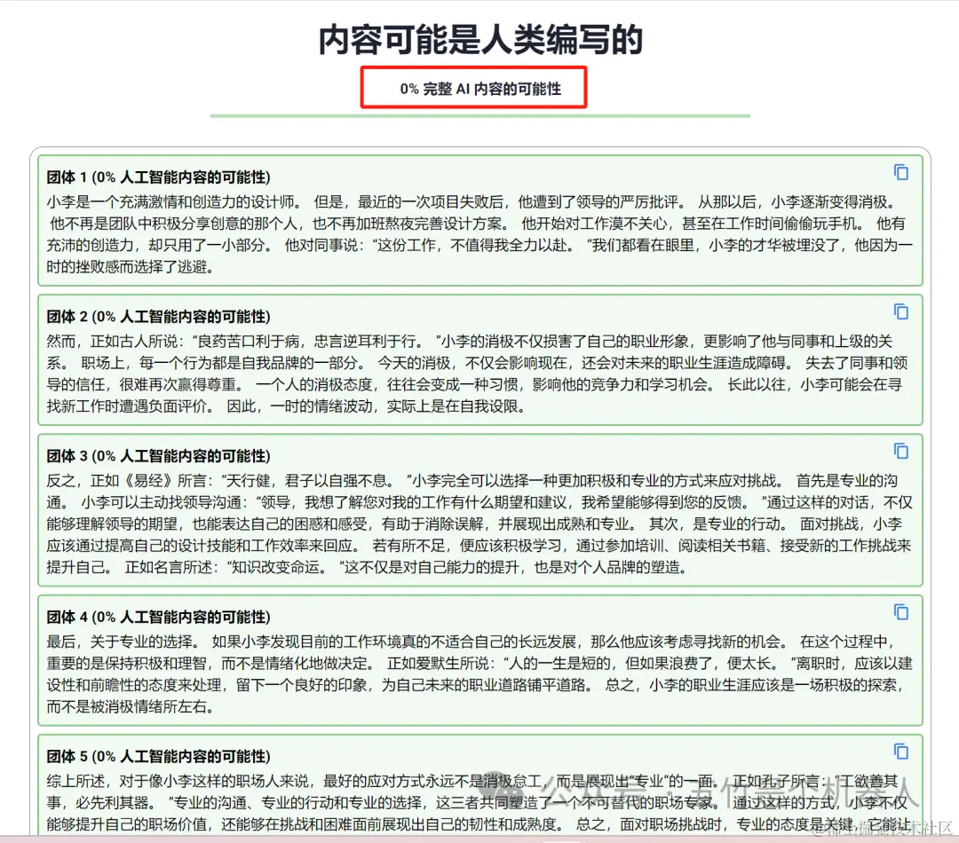
当然,也可以让GPT用不同的口吻、加各种修辞来优化。除了能降低AI味,还可以降低和原文的重复率。下面对整篇文章做了一个AI检测。

图片

效果有点太好,0%有点夸张了。于是又随便仿写了一篇,没用分段,也没有调优。结果就是AI味高达61.9%,这说明这个平台还是有一定参考意义的。

图片

再来看看付费用户的反馈。

图片

我是五竹,一位持续探索自媒体副业的大龄程序员。不算优秀,但贵在真实。咱们下篇见~