首页
沸点
课程
数据标注
HOT
AI Coding
更多
直播
活动
APP
插件
直播
活动
APP
插件
搜索历史
清空
创作者中心
写文章
发沸点
写笔记
写代码
草稿箱
创作灵感
查看更多
登录
注册
统一授权
JayZ
2024-01-15
77
阅读1分钟
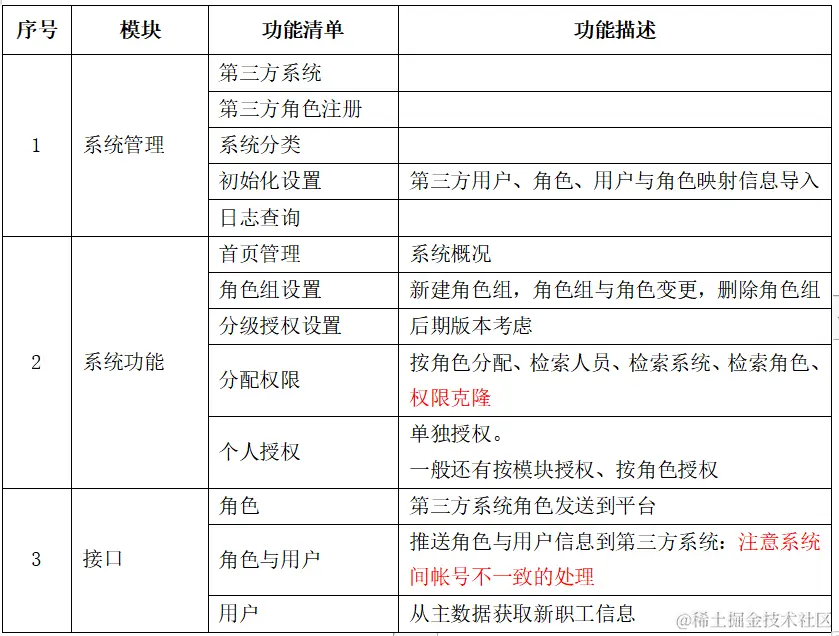
1.功能清单
2.业务流程
3.需求说明
3.1 账号管理
3.2 权限分配
按角色授权
按角色组授权
从属科室
JayZ
高级产品经理
39
文章
7.8k
阅读
4
粉丝
目录
收起
1.功能清单
2.业务流程
3.需求说明
3.1 账号管理
3.2 权限分配