[Saasfly前端小报] 国内卷团队,国外卷体验,我们落后了?

3,287 阅读11分钟

推荐目录:

终端方向

  • 京东物流——B端帮助体系搭建指南
  • 设计赋能商家等级体系建设
  • 如何管理设计团队 Figma 文件
  • 淘宝-技术运营的工作是什么?
  • 字节-聊聊前端模块化
  • Rollup大幅减少JavaScript捆绑包大小
  • Adapting an App to visionOS

AI 方向

  • 阿里 | 应用开发者的疑问:大模型是真正的银弹吗?
  • 腾讯 | 一文入门最热的LLM应用开发框架LangChain
  • OpenAI | OpenAI创立以来的第一次收购,买了个套皮《我的世界》公司

软件开发 - 国内

携程 - taro

携程Taro多端化探索与实践

本文介绍了使用Taro实现多端同构的方法,以降低研发成本和提升用户体验。文章首先介绍了Taro的默认属性差异和平台属性支持差异,然后讨论了Taro的性能表现和适用场景。接着,文章详细讲解了多端同构的成本和学习成本、测试成本以及生产稳定性。最后,文章总结了Taro的优点和未来发展趋势。建议在跨多平台业务场景中使用Taro实现多端同构,以达到统一业务逻辑的目的。

得物 - 微前端

基于模块联邦与大仓模式的商家巨石应用拆分实践

本文介绍了得物技术在商家后台前端代码量达到十万级的情况下,采用模块联邦与大仓模式结合的方式进行应用拆分实践的过程,以提升构建与维护效率。同时,还介绍了基于websocket连接的本地与线上代码同步更新的方案,以及商家巨石应用的拆分方案和构建优化方向。

京东物流 - B端帮助体系

京东物流——B端帮助体系搭建指南

本文介绍了京东物流B端帮助体系的搭建指南,包括帮助体系的定义和价值、三种帮助形式、三大引导场景、三种引导形式、帮助体系在B端产品中的应用等。最终目的是提升产品易用性,让用户自主独立完成任务。

京东设计中心 - Figma文件管理

如何管理设计团队 Figma 文件

本文介绍了如何管理设计团队的 Figma 文件,包括现有文件创建逻辑存在的问题和重构文件管理层级的方案。作者还分享了两个在Figma中提高团队文件管理效率的技巧。

京东金融 - Android瘦身

京东金融Android瘦身探索与实践

本文介绍了京东金融App(Android版本)在2019年~2022年期间体积快速增加的背景,以及2022年9月开始的瘦身专项整治,最终实现从117M瘦身至74M的过程。文章详细介绍了APK内容分析,包括classes.dex、resources.arsc、res/、lib/、assets/、META-INF/和AndroidManifest.xml等组成部分,以及SDK大小分析和ZIP结构分析。在瘦身实践中,文章提出了针对不同类型文件的瘦身策略,包括资源文件压缩、代码混淆、so库裁剪、图片压缩和无用资源删除等。最后,文章总结了瘦身过程中遇到的问题和积累的经验,分享给读者。

淘宝 - 技术运营

技术运营的工作是什么?

mp.weixin.qq.com/s/NlS2eF2-3…

本文分享了作者在技术运营领域的心得,包括技术组织运营、内容运营和技术品牌等方面。作者认为找对用户、懂技术、有运营基本功和懂得情感运营是技术运营的核心能力。

百度 - 商家等级体系

设计赋能商家等级体系建设

本文介绍了如何设计商家等级体系来激励商家的活跃和留存,以及促进消费行为。从平台、商家和用户三个视角出发,分析了商家等级体系的设计目标和实施方案。通过这些举措,可以提高商家质量和粘性,提升转化率,降低决策成本,增加商家的自豪感和动力,促进商家与用户、商家与平台之间的价值转化。

字节 - 前端模块化

聊聊前端模块化

本文介绍了前端模块化的发展历程以及主流的一些方案,包括CommonJS和ES6两种模块化规范,以及ES6 Module、AMD、CMD三种模块化规范的基本语法和特点。该文本内容主要介绍了CMD规范,包括定义没有依赖的模块和有依赖的模块,以及引入依赖模块的同步和异步方式。

Rust vs Go

吵翻了!2023 年最大技术分歧:选 Rust 还是 Go ?

本文比较了Rust和Go两种编程语言的特点和适用场景。Rust的性能胜过Go,能够与C和C++相媲美,同时提供内存安全与并发安全机制,而Go的设计重心主要在于开发速度,运行速度稍逊。Go的并发设计更加简单易用,使得构建微服务等应用程序更加轻松愉快。Rust则更强调并发性、安全性和性能。

B端设计改进案例

如何给界面做减法,实现B端设计提效效果?

本文介绍了如何通过减法来提高B端设计的效率,以表盘为例,分析了原页面存在的问题并提出了优化方案。作者强调表盘页的设计感来自全局元素和色彩的控制,而不是单一某个局部内容的加强。

软件开发 - 国外

框架对比

We asked AI to imagine web frameworks as superheroes

本文通过将几个流行的Web框架比喻成超级英雄,为读者呈现了一个有趣的视角。同时介绍了两个新兴的Web框架:Wasp和Nest.js。

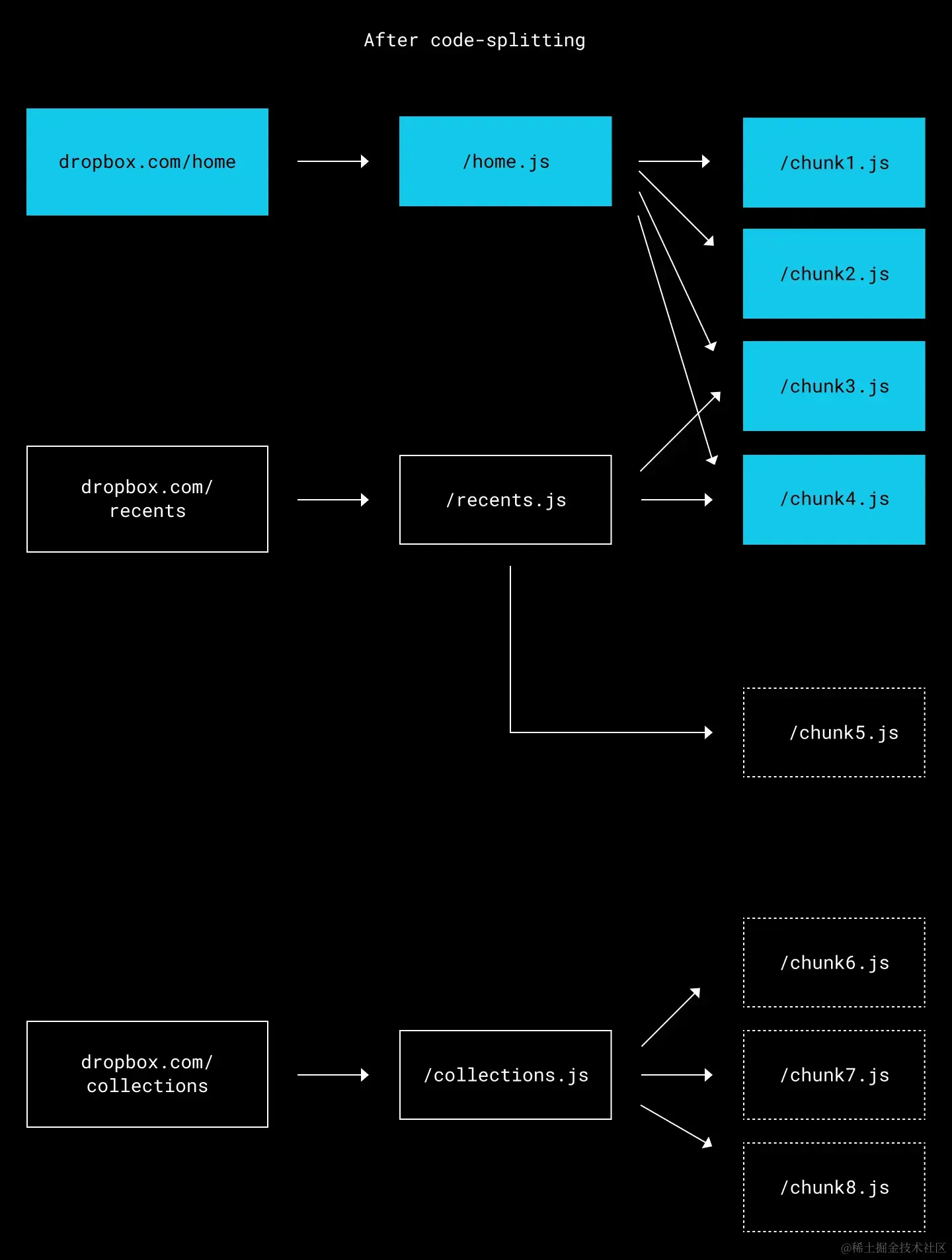
Bundle Size

How we reduced the size of our JavaScript bundles by 33%

Dropbox实现了Rollup项目,通过自动代码分割,将JavaScript捆绑包大小减少了33%,脚本总数减少了15%,同时提高了前端开发速度。该项目还现代化了捆绑基础设施并减少了技术债务。Rollup揭示了现有架构中的瓶颈,并通过其插件生态系统解决了这些问题。完全采用Rollup将带来即时的性能和生产力提升,以及未来的显着性能改进。

JS 优化

A Guide to Optimizing JavaScript Files

本文介绍了优化JavaScript文件的实用技巧、处理与JavaScript文件相关的性能问题以及帮助优化过程的工具。通过优化JavaScript文件,可以解决阻塞渲染、页面加载时间长、文件大小过大等问题,从而提高网站速度和用户体验。JavaScript优化是提高JavaScript性能的过程,其好处包括提高Web应用程序的响应速度和交互性,提供更令人满意的用户体验和更好的性能。通过减小JavaScript文件的大小和优化其传递方式,可以加快页面加载时间,减少跳出率,提高转化率。

滚动动画

On-Scroll Column & Row Animations

本文介绍了基于滚动的列和行动画的灵感,提供了一些示例,如移动、旋转、透视、滤镜和变换等方式,可以创造出有趣的效果,甚至可以创建出WebGL的扭曲效果。

动画新特性

Four new CSS features for smooth entry and exit animations

本文介绍了如何使用CSS动画实现更复杂的动画效果,包括使用关键帧实现旋转、色相旋转和透明度变化的动画,以及如何通过设置触发器来触发动画。此外,还介绍了如何使用过渡行为模式来实现离散属性的过渡动画,其中包括了过渡行为模式的两种取值:normal和allow-discrete。最后,本文提到了如何使用setTimeout来实现动画完成后删除DOM节点的效果。

HTML Lists

Beginner’s guide to lists and how to make them accessible

本文介绍了HTML列表的概念和使用方法,以及如何创建无障碍的列表。正确的HTML列表可以帮助屏幕阅读器更容易地导航和阅读列表。本文还介绍了如何开发一个无障碍的网站,其中包括导航、功能列表、博客分类和标签、面包屑等元素。最后,提供了一些工具和技巧,如使用WAVE扩展工具来检查列表是否无障碍,以及定期进行无障碍检查。

CSS Sizing Units

An Overview of CSS Sizing Units

本文介绍了CSS中的不同尺寸单位,包括绝对单位、字体相关单位、视口相关单位和容器相关单位。绝对单位适用于已知输出媒介的物理尺寸,而字体相关和视口相关单位适用于适应多个屏幕尺寸的布局。容器相关单位可以创建适应多种布局的可重用组件。此外,本文还介绍了不同单位的计算方式和使用场景,并提供了进一步学习的资源。了解不同尺寸单位是创建适应不同媒体和设备尺寸的CSS布局的关键,选择正确的单位可以提高网站的可读性、可用性和可访问性。

用户体验

Just normal web things.

本文讨论了在Web应用程序中应该遵循的一些基本规则,以提高用户体验。作者提出了一些具体的建议,包括:让链接的导航行为像链接一样,允许用户使用ctrl + click等常规浏览器快捷键,不要隐藏滚动条,不要劫持浏览器快捷键等。作者还强调了响应式设计的重要性,并指出了一些React Native移植到Web上的常见问题。最后,作者呼吁开发者们在设计Web应用程序时要考虑到用户的需求和体验,并欢迎读者在Mastodon上分享自己的想法。

Vision Pro

Adapting an App to visionOS

本文介绍了作者将其Cricket App适配到visionOS的过程,包括从Playground包中复制文件、解决App没有窗口支持的问题、提升用户体验等。作者还提到了一些需要注意的问题。

人工智能

大厂推文

阿里 | 应用开发者的疑问:大模型是真正的银弹吗?

本文讨论了大模型在自然语言工程领域的局限性和适用场景,介绍了除了大模型之外的NLP技术。虽然大模型在某些场景下非常流行,但并不是适用于所有场景,没有最好的工具,只有更合适的工具。

腾讯 | 一文入门最热的LLM应用开发框架LangChain

LangChain是一个以大型语言模型为核心的开发框架,可以创建各种应用程序,包括聊天机器人和智能问答工具。LangChain的作者是Harrison Chase,最初是于2022年10月开源的一个项目,在GitHub上获得大量关注之后迅速转变为一家初创公司。LangChain目前是有两个语言版本(python和nodejs),并且在短短的时间内获得了大量的关注和支持。LangChain作为一个大语言模型应用开发框架,解决了现在开发人工智能应用的一些切实痛点,如数据滞后、token数量限制、不能进行联网、不能与其他数据源链接等。LangChain包含六部分组成,分别为:Models、Prompts、Indexes、Memory、Chains、Agents。其中Models包括Chat Modals、Embeddings、LLMs等。LangChain为使用聊天模型提供了一个标准接口,聊天模型是语言模型的一种变体,提供了一个以“聊天消息”作为输入和输出的接口。LangChain还支持链的概念,可以将多个组件组合在一起以创建一个单一的、连贯的任务。

OpenAI | OpenAI创立以来的第一次收购,买了个套皮《我的世界》公司

OpenAI宣布收购数字产品公司Global Illumination,这是该公司成立7年多来的首次收购。Global Illumination是一家利用人工智能构建创造性工具、基础设施和数字体验的公司。OpenAI收购游戏公司,可能是为了在游戏领域开发AI智能体,这是AI的下一个突破点。游戏领域是AI智能体最安全的试验场,也是最有成果的一片试验田。