一位转行Java上岸4年到技术专家的经验分享

11,200 阅读6分钟

自我介绍:

大家好, 我是你们的朋友, 晓龙。今天我想分享一下我自己艰难的Java转行经历。

为什么没有学历 , 因为大学上了一学期, 当时因为一些原因, 就辍学了。年少无知 , 发现到社会上找工作, 没有学历就没有敲门砖,最低要求也是大专。在2018年报考了大专的网络教育。同时, 自己也开始了金融学本科的自考。2018年还是比较的迷茫, 也不知道能靠什么挣钱。2019年, 开始在黑马进行Java的培训, 因为大概有4年没有学习了,加之因为0基础, 当时去的时候连Java能干什么也不知道, 所以学起来还是比较的吃力,尤其我记得当时对方法的定义, 是真的理解不了。

开局buffer就叠满了,运气一直比较的好。

工作经历:

2019年9月左右, 在武汉经过几次面似乎,找到了第一家公司, 规模比较的小, 0-20人, 当然对于当时的我来说, 能找到一份工作(上岸),也是非常开心的, 但是很遗憾的是, 这家公司我去只坚持1个月, 公司就倒闭了。

但是也没有急着找工作了,花了20天, 花了20天把自考的科目复习,在11月份继续在武汉找工作,经过面试,入职了一家比较小的公司, 后端就2人,都是培训出来的。当时我的想法很明确, 花时间补知识, 在培训班的6个月, 时间还是比较的紧的,很多东西只是知道, 都没有亲自动手实践过。公司好在不是很忙, 有一定的时间学习。当时上了2个多月,就回家过年,后面因为yq , 就没有去武汉了,这家公司也就上了3个月的班, 一直在家呆到2020年年7月,期间把慕课网的架构课程好好学习了。7月开始在重庆找工作 ,经过了一周多的努力, 找到了一家更加不规范的公司, 后端2个, 前端一个, 产品一个,其他就没有了,还在薪资给的还可以, 这个期间继续学习, 真正的代码都写得比较的少。很遗憾, 公司只坚持了6个月, 2021年1月, 公司又倒闭了。

我清晰的记得当时准备面试的那一周,是压力最大的一周。在经历了前面几家公司后, 我也知道, 如果还去一家不稳定的公司, 结果还是这样, 几个月就倒闭了, 而且整个公司没有研发体系, 自己就永远不能真正的上岸(野路子到正规军)。虽然前面1年多代码没有写多少, 但是还是有一定的知识积累。

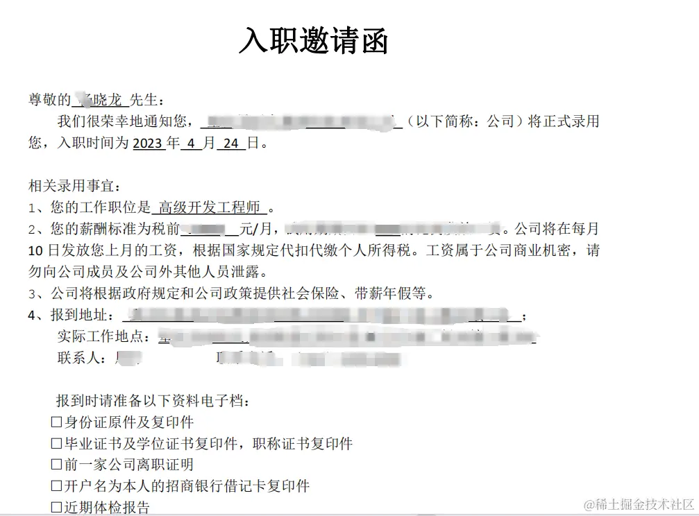
自己也没有放弃, 我当时在BOSS上看准了一家公司, 然后就开始好好的准备, 不仅仅是准备技术方面的知识, 还去了解公司的背景, 当时觉得这家公司规模比较的大。当时面试完后, 顺利的拿到了offer , 期间我和面试官(也是我的领导)说, 我非常期待能来公司上班,即使不要钱,但是没办法, 我自己得生活。直到现在, 我还是非常的感谢这位领导, 也会在微信中和他交流近况。


是的 ,从某种意义上讲, 现在才是真正的上岸!

e3d060f3a7fbe92678d66225a7c841c.png

我在这家公司感受到什么是真正的做开发。公司有正规的研发流程, 完善的研发体系, 每一个同事都身怀绝技。在这家公司, 我给自己的定位是2年成长为高级开发工程师,期间也暴露出我的一些问题,比如代码逻辑写得不清楚(之前代码写得太少了),设计做得不好等。

我是渴望成长的, 所以我针对自己具体的问题, 在2年的时间里, 充分利用自己的时间做了这些工作:

第一阶段: 在试用期的前三个月,虽然完成了业务功能开发,但是意识到自己的代码量还是远远不够,在以最快的速度完成业务功能开发后,投入leetcode的算法练习,每一道题就是一个功能的缩影,在完成300+的练习后,业务代码就得心应手了。

第二阶段: 当时培训机构的架构课对我来说,是无法转化为我的能力的,我学习它无疑是浪费我的时间,所以我更多的选择了自己去寻找资料和书籍来学习,主要是针对这几个方面,操作系统,计算机网络,netty,JVM,并发编程,框架源码,此过程历经1年。

第三阶段: 系统设计,在经历前两个阶段后, 是时候提高我的系统设计,架构能力,这个东西学不来, 靠悟,也是最难受的地方!每一次的业务功能开发前,我都会阅读软件设计方面的资料(每阅读一次,都有不一样的收获)再对业务功能进行设计,非常的耗时,但也非常的值得,经历了一年,对模块和系统的设计都有了自己的理解。

第四阶段: 和产品的深度沟通能力,无论是在需求评审,还是自己负责的模块,系统,都要和产品深度的沟通,这个阶段经历了半年,完成了这4个阶段后,自己的能力得到了极大的提高。跳槽成功


50d3627eb62fe1ee94a94520b55feca.png

image.png

05de66c2fa3c081391f4154bb9701d8.png

大家会说, 现在的环境不好, 不好找工作。从我自己的经历来看, 转行培训过来的同学, 开局不管怎么样, 不管遇到多大的困难,不要放弃自己, 请坚持学习, 好好的积累3年,完善自己的各项能力, 那个时候才是真正的上岸,自己也不愁找不到工作,拿到自己满意的薪资。

目前也在写重写自己的系统框架(脚手架)fd-frameworkfd-framework, 今天为了解决springmvc对请求时间进行统一格式处理 , Long精度丢失问题处理问题, 仔细花了大概5小时阅读里面的源码,期间的实现方式改了4版, 每一次的深入,都是有新的实现想法, 真的感觉很开心,哈哈, 预祝各位转行的同学上岸。