基于电商场景的高并发RocketMQ实战-Raft协议的leader选举算法、Broker基于状态机实现的leader选举

89 阅读2分钟

🌈🌈🌈🌈🌈🌈🌈🌈
【11来了】文章导读地址:点击查看文章导读!
🍁🍁🍁🍁🍁🍁🍁🍁

Raft 协议的 leader 选举算法

Raft 协议是一种分布式一致性算法,用于解决分布式系统中的数据一致性问题。

Raft 协议将整个系统的状态分为 3 种角色:领导者 leader、跟随者 follower、候选者 candidate

那么通过 Raft 协议进行的 leader 选举算法流程如下:

  1. 每个 follower 都会给自己设置一个 150ms~300ms 的随机倒计时时间
  2. 第一个倒计时结束的 follower,先将自己的身份转变为 candidate,并且表示自己想要去竞选为 leader,于是先投自己一票
  3. 此时,这个 candidate 还会去找其他的 follower 进行拉票,其他的 follower 会投票给收到的第一个请求者,当这个 candidate 的票数超过集群中的半数,就成功选举为 leader
  4. 选举成功后,新的 leader 会周期性的向 follower 发送心跳消息,以维持领导地位(follower 设计成为 candidate 的倒计时,每次收到 leader 的心跳都会将倒计时重新刷新,这样当 leader 健康的时候,follower 永远没有机会成为 candidate)

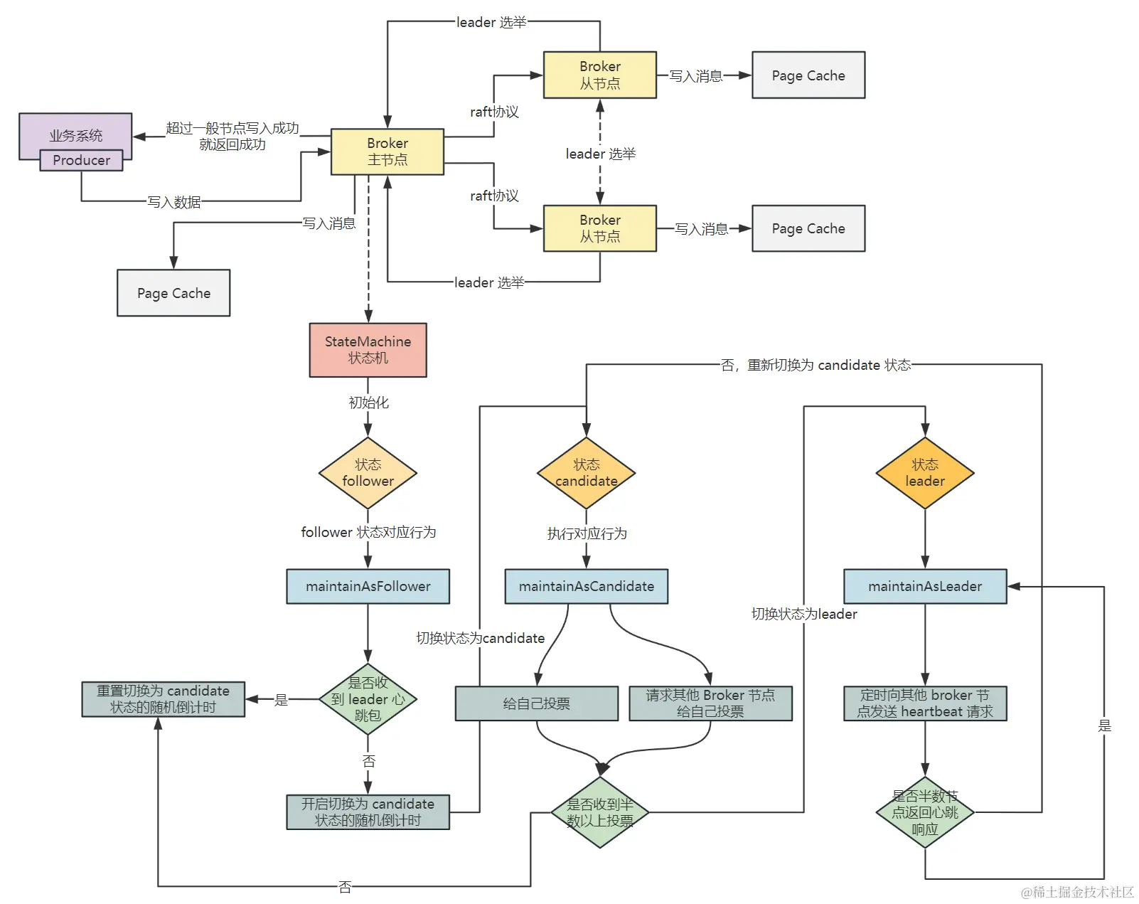
Broker 基于状态机实现的 leader 选举

状态机(State Machine)指的是一种抽象模型,包括一组状态以及在不同状态之间转换的规则,在不同状态下执行的行为是不同的

Broker 在实现 leader 选举就是通过 状态机 来实现的

完整流程图如下:

在这里插入图片描述

在启动 Broker 之后,每个 Broker 自己都有一个状态机,状态切换流程如下:

  1. Broker 初始化状态为 follower

  2. 执行 follower 对应行为 maintainAsFollower,判断当前 follower 是否收到来自 leader 的心跳包

    1. 如果没有收到,则开启自己切换为 candidate 状态的倒计时
    2. 如果收到了,证明已经有 leader 了,刷新自己切换为 candidate 状态的倒计时
  3. 当倒计时结束之后切换为 candidate 状态,执行 candidate 状态对应行为 maintainAsCandidate,首先会给自己投一票,之后再想其他 Broker 节点发出给自己投票的请求(其他 Broker 节点只能投一票,会投给最先请求的 candidate)

  4. 判断是否收到半数以上投票

    1. 没有收到,则重置切换为 candidate 的倒计时,重新选举
    2. 收到,则切换状态为 leader
  5. 切换为 leader 状态后,执行 leader 对应行为 maintainAsLeader,此时会定时向其他 broker 节点发送心跳,来维持自己的 leader 地位,如果没有收到了半数以上的心跳响应,则说明当前 leader 与其他节点可能连接断开,则将当前 leader 切换为 candidate 状态