理论实战源码齐飞!架构师社区疯传的SpringSecurity进阶小册真香

69 阅读2分钟

安全管理是Java应用开发中无法避免的问题,随着Spring Boot和微服务的流行,Spring Security受到越来越多Java开发者的重视,究其原因,还是沾了微服务的光。作为Spring家族中的一员,其在和Spring家族中的其他产品如SpringBoot、Spring Cloud等进行整合时,是拥有众多同类型框架无可比拟的优势的。

但目前市面上缺少系统介绍Spring Security的书籍,网上的博客内容又比较零散,这为很多初次接触Spring Security 的Java工程师学习这门技术带来诸多不便。

所以借此机会今天LZ给大家带来一份近期在架构师社区疯传的SpringSecurity进阶小册,文档一共分为四部分:

  • 第一部分:总体介绍Spring Security架构,方便大家从整体上把握SpringSecurity的功能。

  • 第二部分:主要介绍Spring Security 中的认证功能,以及由此衍生出来的会话管理、HTTP防火墙、跨域管理等。

  • 第三部分:主要介绍Spring Security中的授权功能,以及常见的权限模型ACL和RBAC。

  • 第四部分:主要介绍OAuth2协议在Spring Security框架中的落地。

话不多说下面一起来看看主要内容:

SpringSecurity进阶小册

目录总览

内容节选

  • Spring Security整体架构

  • Spring Security基本认证流程分析

  • ProviderManager

  • ObjectPostProcessor

  • 加密方案自动升级

  • RememberMe基本用法

  • 会话并发管理

  • HttpFirewall严格模式

  • HTTP通信安全

  • HTTP Basic authentication具体用法

  • Spring Security 处理方案

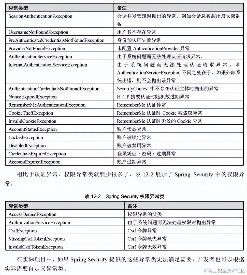
  • Spring Security异常体系

  • 基于方法的权限管理

  • RBAC权限模型分类

  • OAuth2四种授权模式

最后

为了不影响大家的阅读体验,就不继续拉长文章篇幅了,需要SpringSecurity进阶完整版的小伙伴点击此处 即可~