常见面试题-分布式锁

165 阅读3分钟

Redisson 分布式锁?在项目中哪里使用?多久会进行释放?如何加强一个分布式锁?

答:

什么时候需要使用分布式锁呢?

在分布式的场景下,使用 Java 的单机锁并不可以保证多个应用的同时操作共享资源时的安全性,需要通过分布式锁保证多个进程同步访问共享资源

举一个使用分布式锁的场景吧?

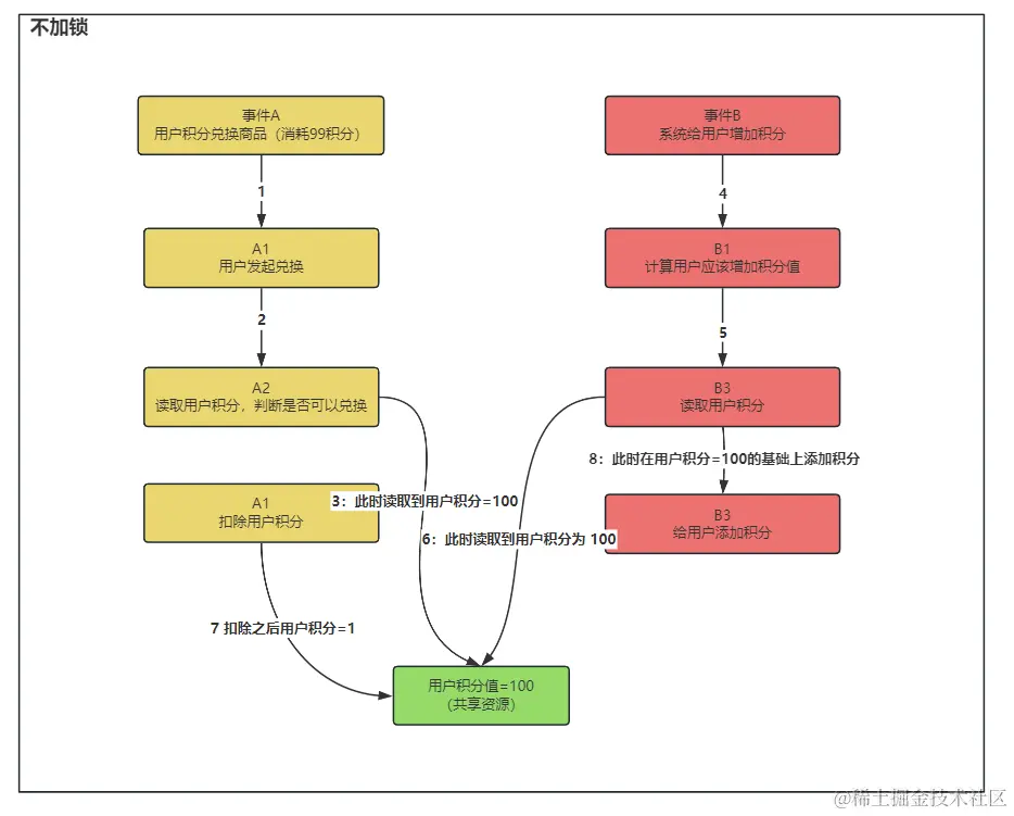
在积分场景下需要使用分布式锁,因为积分属于是共享资源,需要保证多个应用对积分的同步访问才行,那么如下图,则为不添加分布式锁时,如何造成了数据不安全:

在这里插入图片描述

首先入门级别的分布式锁是通过 setnx 进行实现,使用 setnx 实现有四个注意点

  1. 需要设置锁的超时时间(如果不设置,在释放锁时,如果机器宕机,会导致锁无法释放)

  2. 需要设置一个唯一 ID,表示这个锁是哪个用户添加的,必须由添加锁的用户释放

    (如果不设置,线程1在执行任务时,可能锁的超时时间已经达到,被自动释放,此时线程2加锁,开始执行业务,但正好线程1执行完毕,释放锁,由于没有唯一ID表示,线程1将线程2加的锁给释放掉了)

  3. 需要锁续命

    有可能锁的过期时间设置的太短,导致业务没有执行完毕,锁就被自动释放,因此要使用锁续命来解决(大概逻辑是使用子线程执行定时任务,定时任务间隔时间要小于 key 的过期时间,子线程隔一段时间判断主线程是否在执行,如果在执行,就重新设置一下过期时间)

  4. 可重入问题:setnx 实现的分布式锁不可重入,这样获取锁的线程在重复进入相同锁的代码块中会造成死锁

而在 Redission 中已经帮我们实现好了分布式锁,下来看一下 Redission 中的分布式锁:

Redission 中获取锁逻辑:

在 Redission 中加锁,通过一系列调用会到达下边这个方法

他的可重入锁的原理也就是使用 hash 结构来存储锁,key 表示锁是否存在,如果已经存在,表示需要重复访问同一把锁,会将 value + 1,即每次重入一次 value 就加 1,退出一次 value 就减 1

下列方法有三个参数分别为:

  • KEYS[1] : 锁名称
  • ARGV[1]: 锁失效时间
  • ARGV[2]: id + “:” + threadId; 锁的小key
    <T> RFuture<T> tryLockInnerAsync(long leaseTime, TimeUnit unit, long threadId, RedisStrictCommand<T> command) {
        internalLockLeaseTime = unit.toMillis(leaseTime);

        return commandExecutor.evalWriteAsync(getName(), LongCodec.INSTANCE, command,
                  "if (redis.call('exists', KEYS[1]) == 0) then " +
                      "redis.call('hset', KEYS[1], ARGV[2], 1); " +
                      "redis.call('pexpire', KEYS[1], ARGV[1]); " +
                      "return nil; " +
                  "end; " +
                  "if (redis.call('hexists', KEYS[1], ARGV[2]) == 1) then " +
                      "redis.call('hincrby', KEYS[1], ARGV[2], 1); " +
                      "redis.call('pexpire', KEYS[1], ARGV[1]); " +
                      "return nil; " +
                  "end; " +
                  "return redis.call('pttl', KEYS[1]);",
                    Collections.<Object>singletonList(getName()), internalLockLeaseTime, getLockName(threadId));
    }

Redission 中锁续命原理:

Redission 底层有个看门狗机制,加锁成功后会有一个定时任务,默认锁的失效时间是 30s,该定时任务每隔锁失效时间的 1/3 就会去续约锁时间,也就是每隔 10s 进行锁续命

如何加强一个分布式锁?

也就是如何提升一个分布式锁的性能,分布式锁本质上是将并行操作改为串行,那么我们可以通过使用分段锁来提升性能,比如说有 1000 个库存的话,读入到缓存中将分为 10 份进行存储,即 product_stock_1 = 100, product_stock_2 = 100, ...,给每一份都加上所,那么多个线程来竞争这 10 把锁,比原来竞争 1 把锁的性能提高 10 倍

笔者正在准备面试,可以持续关注面试题专栏,后续会持续进行更新面试题以及面试经历!