2024了,你会使用原生js批量获取表单数据吗

909 阅读5分钟

image-20240111132733770

背景

昨天表弟问了我一个问题

image-20240111133307967

我立马会回了一段代码过去。岂能说不会!

1

分析

其实要快速获取表单数据的功能并不复杂。就两步

  1. 分析需求
  2. 编写代码

  1. 要清楚常见的表单有哪些
  2. 根据表单获取到的数据结构是什么样子

常见的表单标签

email、date等存在兼容性的表单标签可以忽略。

文本框 input[type=text]

<input type="text">

image-20240111134517675

密码框 input[type=password]

<input type="password">

image-20240111134549963

文本域 textarea

<textarea></textarea>

image-20240111134612501

下拉列表 select

<select></select>

image-20240111134720605

单选框 input[type=radio]

<input type="radio">

image-20240111134743388

复选框 input[type=checkbox]

<input type="checkbox">

image-20240111134804484

文件选择框 input[type=file]

<input type="file">

image-20240111134915227

获取表单值的方式

不同的标签,有不同的获取它们值的方式

文本框和密码框和文本域

他们都是通过 value属性直接获取值

dom.value

下拉列表

下拉列表其实也可以多选的 multiple

  <select name="city" multiple>
    <option value="广州">广州</option>
    <option value="东莞">东莞</option>
    <option value="佛山">佛山</option>
  </select>

image-20240111135533809

  1. 当下拉列表 没有添加多选时,直接 通过value属性即可获取到对应值。dom.value

  2. 当下拉列表 添加多选时 ,获取获取子元素 option,通过判断是否 selected 来获取选中的值。

      const select = document.querySelector("select")
      for (let index = 0; index < select.children.length; index++) {
        const option = select.children[index];
        if (option.select) {
          console.log(option.value);
        }
      }
    

单选框

单选框的特点是 同一组单选框都会有同一个name属性。并且选中的单选框的checked属性为true

  <input type="radio" name="gender" value="男" checked><input type="radio" name="gender" value="女">

因此便可以通过这个特点来获取选中的单选框。获取的方式有两种

document.querySelector("[name=gender]:checked").value

或者

const radios = document.querySelectorAll("[name=gender]")
for (let index = 0; index < radios.children.length; index++) {
  const radio = radios.children[index];
  if (radio.checked) {
    console.log(radio.value);
    break 
  }
}

复选框

复选框的用法和单选框类似,只不过复选框是可以拥有多个值

  <input type="checkbox" name="hobby" value="唱"><input type="checkbox" name="hobby" value="跳"><input type="checkbox" name="hobby" value="rap"> rap
  <input type="checkbox" name="hobby" value="打篮球"> 打篮球

它的获取方式也有两种,一种直接querySelectorAll带上合适的选择器即可

document.querySelectorAll("[name=hobby]:checked").value

另外一种也是遍历

const checkboxs = document.querySelectorAll("[name=hobby]")
for (let index = 0; index < checkboxs.children.length; index++) {
  const checkbox = checkboxs.children[index];
  if (checkbox.checked) {
    console.log(checkbox.value);
  }
}

文件选择框

最后是文件选择框,文件选择框需要通过 dom.files来获取即可,当然,它也可以通过添加 multiple 属性来实现多选

<input type="file" name="avatar" multiple>

dom.files // 获取到选中的文件 

期望得到的数据结构

当我们了解了常见的表单标签后,那么我们要假设期待得到的数据结构

image-20240111132733770

提炼关键信息

  1. 当表单是 文本框密码框文本域单选框时,我们都可以直接通过 value属性来获取数据,并且存放时,他们是字符串类型

    {
        文本框:"用户名",
        密码框:"密码",
        性别:"男"
    }
    
  2. 当表单是下拉列表时,存放它的值需要分情况

    1. 单选的下拉列表 (没有 multiple 属性),是字符串类型

      {
          城市:"广州"
      }
      
    2. 多选的下拉列表 (有 multiple 属性),是数组类型

      {
          城市:["广州","东莞"]
      }
      
  3. 当表单是 多选框时,存放它的数据时,是数组类型

    {
        喜好:["唱","跳","rap"]
    }
    
  4. 当表单是 文件选择框时,存放它的数据,是数组(因为可能多选文件)

    {
        照片:[照片1,照片2]
    }
    

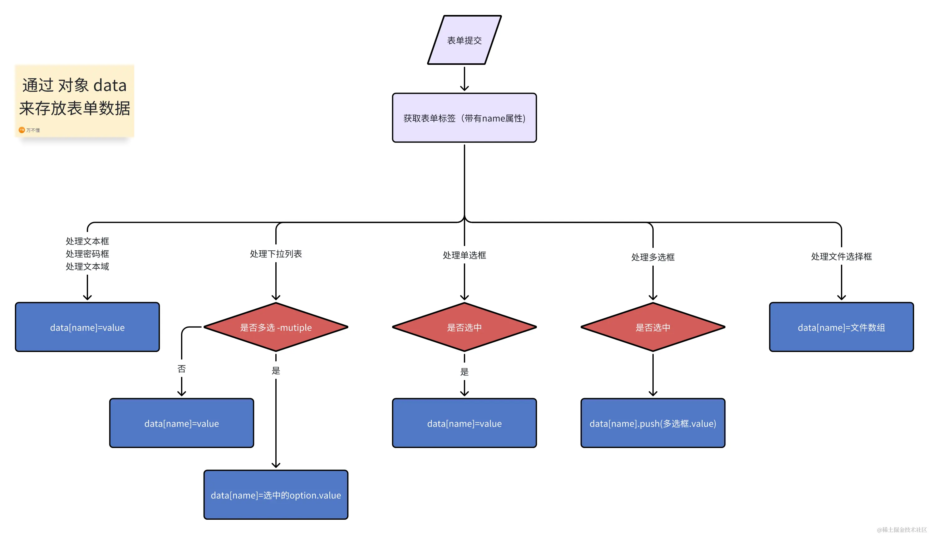
编码流程

image-20240111145453352

完整代码

<!DOCTYPE html>
<html lang="en">
  <head>
    <meta charset="UTF-8" />
    <meta name="viewport" content="width=device-width, initial-scale=1.0" />
    <title>快速获取表单数据</title>
  </head>

  <body>
    <form>
      <!-- 输入姓名的文本框 -->
      <div>
        <input type="text" placeholder="请输入姓名" name="userName" />
      </div>

      <!-- 选择性别的单选按钮 -->
      <div>
        <input type="radio" name="gender" value="男" /><input type="radio" name="gender" value="女" /></div>

      <!-- 选择是否在世的单选按钮 -->
      <div>
        <input type="radio" name="alive" value="还在" checked /> 还在
        <input type="radio" name="alive" value="上天了" /> 上天了
      </div>

      <!-- 选择兴趣爱好的复选框 -->
      <div>
        <input type="checkbox" name="hobby" value="唱" /><input type="checkbox" name="hobby" value="跳" /><input type="checkbox" name="hobby" value="rap" /> rap
        <input type="checkbox" name="hobby" value="打篮球" /> 打篮球
      </div>

      <!-- 选择城市的下拉框 -->
      <div>
        <select name="city" multiple>
          <option value="广州">广州</option>
          <option value="东莞">东莞</option>
          <option value="佛山">佛山</option>
        </select>
      </div>

      <!-- 输入个人简介的文本域 -->
      <div>
        <textarea name="intro"></textarea>
      </div>

      <!-- 上传头像的文件输入框 -->
      <div>
        上传头像
        <input type="file" name="avatar" multiple />
      </div>

      <!-- 提交按钮 -->
      <div>
        <button>提交</button>
      </div>
    </form>

    <script>
      // 获取表单元素并存储在常量form中
      const form = document.querySelector('form')

      // 为表单添加提交事件监听器
      form.addEventListener('submit', function (e) {
        // 阻止默认的表单提交行为
        e.preventDefault()

        // 序列化表单数据,并存储在常量data中
        const data = serialize(form)
        console.log(data)
      })

      // 定义序列化函数,接收一个表单元素作为参数
      function serialize(tempForm) {
        // 创建一个空对象,用于存储序列化后的表单数据
        const data = {}

        // 获取表单中所有具有"name"属性的字段
        const formFieldList = tempForm.querySelectorAll('[name]')

        // 遍历所有表单字段
        formFieldList.forEach((field) => {
          // 检查字段的类型和标签名
          if (
            field.type === 'text' ||
            field.type === 'password' ||
            field.tagName === 'TEXTAREA'
          ) {
            // 如果是文本输入框或文本域,则将其值存储在data对象中
            data[field.name] = field.value
          } else if (field.tagName === 'SELECT') {
            // 如果是下拉框
            if (field.multiple) {
              // 如果是多选下拉框,使用reduce将选中的项的值存储在数组中
              data[field.name] = [...field.children].reduce((a, b) => {
                if (b.selected) {
                  a.push(b.value)
                }
                return a
              }, [])
            } else {
              // 如果是单选下拉框,直接将选中的项的值存储在data对象中
              data[field.name] = field.value
            }
          } else if (field.type === 'radio' && field.checked) {
            // 如果是单选按钮且被选中,则将其值存储在data对象中
            data[field.name] = field.value
          } else if (field.type === 'checkbox' && field.checked) {
            // 如果是复选框且被选中
            if (!data[field.name]) {
              // 如果该字段在data对象中不存在,创建一个数组存储值
              data[field.name] = [field.value]
            } else {
              // 如果已存在,将值添加到数组中
              data[field.name].push(field.value)
            }
          } else if (field.type === 'file') {
            // 如果是文件上传字段
            // 如果支持多文件上传,将文件对象数组存储在data对象中
            data[field.name] = field.files
          }
        })

        // 返回包含序列化后数据的对象
        return data
      }
    </script>
  </body>
</html>