高级JavaScript中最有趣的原型、原型链?

41 阅读3分钟

封装、继承、多态

基于类 class,JavaScript没有类;JavaScript可以实现面向对象语言特征:封装、继承、多态

封装:通俗的来说就是封装函数,通过私有化的变量和私有化的方法,不让外部访问到
继承:简约来说可分为两种:
1).通过原型prototype对象实例化实现此类的继承;
2).直接实例化对象复制,完全复制父类对象
多态: 多态就是通过对传递的参数判断来执行逻辑,即可实现一种多态处理机制

构造函数去继承对象

// 用new去调用,指向内存地址;
//  可以用this新建属性、属性值,为私有属性;
function Preson (x,y,z){
    this.x = x;
    this.y = y;
    this.z = z;
}
let person = new Preson();

new的过程中主要做了如下操作:
// 1、创建一个新对象:
	let obj = new Object()
// 2、将这个新对象的原型链指向构造函数的原型(prototype)属性:
	obj.__proto__ = Object.prototype
// 3、将构造函数的作用域赋给新对象(因此this引用的是新对象):
	let res = Object.call(obj)
//  4、执行构造函数中的代码,并在新对象上设置属性、方法或其他任何初始化逻辑,如果构造函数没有返回 //  其他对象,那么返回新对象 :
	person = typeof (res) === 'object'?res:obj

​编辑

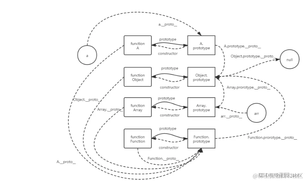
原型对象prototype

公有属性,指向同一个内存地址;
可以被所以实例对象访问;
对象优先查找自身私有属性;
每个对象都拥有一个指针(__proto__),固定指向该对象构造函数的原型对象;

定义、修改属性

Object.defineProperty(obj,prop,descriptor):修改或定义一个对象的属性值;返回次=此对象;
    obj:需要定义或修改属性的对象;
    prop:需要修改的属性(字符串型);
    descriptor:描述属性     修改后默认不可修改 (writable : true //可修改)、
                            默认不可枚举 (enumerable:true // 可枚举)、
                            默认不可被删除(configurable : true //可删除);

Object.defineProperty(hello.prototype, 'fn', {
  value: function () {
    console.log(this.name)
  },
  enumerable: false
})

class关键字

// 构造函数的语法糖;本质是函数;
class Student{
    //定义构造函数
    constructor(name,sex,age){             //实例化时立即调用
        //私有属性
        this.name = name;
        this.sex = sex;
        this.age = age;
    }
    //公有函数
    nihao(){
        ...
    }
    //static 静态的、关键字,用来定义静态函数或静态属性;
    static getClassName(){
        ...
    }   //调用与实例无关,用类名访问-Student.getClassName;
}
let s1 = new Student('..','..',..);

// 将class转化为函数
class hello {
  constructor(name) {
    this.name = name
  }
  fn() {
    console.log(this.name)
  }
}

// 转化为以下函数
'use strict' // class内部默认严格模式
function hello(name) {
  // class生成的对象只能通过new调用
  if (!(this instanceof hello) ) {
    throw new TypeError('')
  }
  this.name = name
}

Object.defineProperty(hello.prototype, 'fn', {
 value: function () {
    if (!(this instanceof hello)) {
      throw new TypeError('')
    }
    console.log(this.name)
  },
  enumerable: false   //默认不可枚举
})

基于class继承

// extends:关键字,用于继承父类;
class son extends father{     //继承父类私有属性,super前不允许有任何属性;
     constructor(name){
         super(name);       //函数,调用父类属性;在调用 super()方法之前,子类构造函数无法使用this引用
     }
}