风行管理-研修班-角色认知-L3 如何提升影响力,推动目标

147 阅读33分钟

工作任务

1.魏蔚的战略组负责和商场对接沟通,做好流量调研,敲定快闪体验店的营业周期

2.许愿的策划组产出主题方案并对接设计组,并届时负责统筹线下执行

3.喻舟的设计组产出空间视觉方案,监督承包商落地

📝 关键任务

1.线上方案策划
2.社交媒体预热方案
3.创意策划与跨部门沟通协作

回去之后,许愿参考之前部门的工作流程,根据下属的经验,快速分配了任务,并安排了下午的部门例会。

张尧:我这两年做的基本上都是线上方案,真的厌倦了,上次面谈的时候不是说了,接下来的工作想挑战一些新的东西,为什么这次又让我做线上方案呢?许愿见张尧会上好像有点情绪,于是会后准备找他私下沟通一番。

周周:作为00后,对现在的社交媒体应该比较熟悉,你来负责这块。 我其实不太懂社交媒体的玩法,之前也没怎么接触过这方面的东西,好担心自己能不能做好...

杨思薇:就负责构思快闪店的整体创意,需要的布置的功能区和装置,以及负责和设计组沟通。

为了方案可以顺利上线,这段时间,许愿要求大家每天在群里汇报进度,进行每日复盘,完不成当天任务的必须要加班。刚开始几天,团队成员还可以每日汇报,但许愿只好每天陪着他们一起加班,赶在成员离开前询问每日进度与项目情况。是后面,逐渐不再群里发送汇报进度,一询问都说是太忙了,实在没时间。这段时间部门氛围压抑又紧张,距离汇报时间,还剩三天...。张尧过来找许愿,说方案做好了,并把策划方案给许愿。

张尧:明天我可能要请两天假,身体不舒服,方案已经交给你了,如果有什么问题你微信联系我,不过,我觉得没什么问题,按照原来思路做的,这方面我经验足,毕竟做了两年多了。

许愿:好的,这段时间辛苦你了,方案这边我来把关,你好好休息吧。

今天是和设计组沟通快闪店主题方案的日子。按照惯例,设计组会根据策划组提出的创意概念评估视觉实现的成本和难度。许愿团队在会上展示了方案创意,一致得到了喻舟设计组和苗禾的赞扬。

苗禾:老实说,没想到这么短的时间内你们组可以做出来,而且,做的还不错,许愿,你们部门不错啊!

许愿:都是应该的,我们组如果还有哪儿做的不到位的,请大家多多提意见。

话音未落,许愿用余光瞥见组员的脸色明显沉了下来。

辛苦结束了一个项目,喻舟提议设计组和品牌组的人一起聚餐,许愿觉得这是个能和大家熟络的好机会,便欣然答应。不过组内的小伙伴似乎并不感兴趣,最后来的人还不到一半。不像喻舟,是全组到齐。相比喻舟团队的热络,许愿这边场面明显很冷清。晚上临睡前,许愿看到原来没去聚餐的张尧和其他人,是去了前任主管的酒局。许愿不禁深深叹了口气,看来自己要真正建立起在团队的领导力,还真是任重道远啊。

领导力和影响力

1704716103706.png

  • 成为卓越的领导者

📌学习目标

1、清晰知道管理和领导的区别;

2、了解领导力的5个层次,并且能够判断自己处于哪个层次;

3、掌握提升领导力的方法。

  • 提升组织影响力

📌学习目标

1、意识到提升组织影响力的重要性,并且知道自己现在影响力的状态;

2、了解提升影响力的原则和相应的方法策略

成为卓越的领导者

管理和领导的区别

image.png 俗话说,新官上任三把火,每个人刚成为管理者时,都希望能够干出一点大事儿。但回想起我刚升任管理者的时候,也比许愿好不到哪里去。表面上,下属都会听从我的指令完成任务,但我知道其实他们都不是很服气,特别是那些年纪比我大的下属。每次想跟其他部门要点资源吧,也没人给我好脸色。原来以为管理只要让团队把事情做好就行了,谁知道根本没那么简单!那时候我才意识到,管事容易,得人心才难啊😩

好的管理者不一定是好的领导者,试想一下,如果只有管理而没有领导会出现什么后果?(多选题)

  • A. 把人当做流水线上的螺丝钉,忽略人的创作性与能动性。
  • B. 过度管控让下属产生逆反心理。
  • C. 上下级的关系很紧张,工作推进受阻。
  • D. 上级在与不在,下属的表现判若两人。

ABCD其实,这些问题的本质,都是因为我们在工作中只抓管理,而忽略了【领导】。

什么是领导

✅有领导力的管理者,不仅能得到下属的拥戴,在跨部门协作中也能如鱼得水,争取到更多的资源,实现组织目标。❌而没有领导力的管理者,就像许愿,以及绝大多数新任管理者一样,难以服众,得不到下属真正的认同,管理效率自然事倍功半。接下来,我们就来看看到底什么是领导。

image.png

从定义来看,“领导”指的是对员工施加影响,所以,简单来说,领导力是“影响力”的一种。

管理和领导到底有什么区别呢?

在很多人的认知里,领导=管理,似乎管理者就是领导者,领导过程就是管理过程,但其实,管理和领导是两个不同的概念。你还记得剧情中,许愿是如何给下属分配任务的吗?许愿作为管理者分配任务时,首先,在前期沟通阶段直接传达了苗禾下达的任务,没有自己的解读;其次,许愿在安排工作的时候,并没有考虑到下属的意愿,以致后面推进工作的时候遇到困难。

领导力的管理者在分配任务时用员工能听懂、理解的方式去表达,而不是当一个简单的传声筒

然而,一个具有领导力的管理者在分配任务时,首先会在前期安排任务时主动做“翻译”工作,用员工能听懂、理解的方式去表达,而不是当一个简单的传声筒,把工作任务念一遍。

领导者还会更进一步告诉员工“为什么”

不仅如此,领导者还会更进一步告诉员工“为什么”,向员工解释为什么需要完成该项工作任务,任务达成后对公司、团队有什么价值,以及对员工个人有什么好处,从而把员工作为利益相关者与工作任务联结起来,赋予员工更多的工作意义感。

区别总结

也就是说,管理注重的是制定计划、解决问题、把控进度从而达成目标的能力,管理的方法更侧重【事】。 领导是制定战略、影响他人、激活他人以完成目标的能力,注重发挥人的能力,领导的方法更侧重【人】。简而言之,管理是理顺事务,达成目标; 而领导是激励人心,实现愿景。

请判断以下描述中,哪些是领导行为?(多选题)

  • A. 运用PDCA循环,带领团队实现本月目标。
  • B. 确定方向,在周会上激励和肯定下属,描绘团队的愿景。
  • C. 通过过程监控,保证进度按原计划进行。
  • D. 注重对下属的培养,激发潜力和积极性。

BD说明你已经能很好地区分管理和领导了。那你在这两个方面做得怎么样呢?有两手都抓吗?

提高领导力

image.png 在领导团队这件事上,很多新晋管理者最急迫也是最头疼的,就是获得下属的信任和追随。但实际上,领导团队从来不是一蹴而就的,它需要时间和行动。

首先,请你判断一下,以下那些行为可以建立领导力呢?(多选题)

  • A. 通过职位权力建立领导力
  • B. 通过培养良好的人际关系
  • C. 做出亮眼的业绩,让下属佩服
  • D. 培养有潜力的下属,提拔他
  • E. 依靠自己的个人魅力和领袖特质

这五个选项都是正确答案。以上选项都可以帮助我们建立领导力,实际上,这5个选项分别对应着领导力的5个层次。享誉全球的领导力大师--约翰•麦克斯韦尔将领导力划分为了以下5个层次,为看似虚无缥缈的领导力勾勒出了一幅清晰的发展蓝图。

领导力的5个层次

职权

image.png

简单来说,就是人们从臣服你,到熟悉你,再到佩服你,再到感激你,最后是传播你。要提升自己的领导力,就要清楚自己目前的领导力水平。我们先来通过几道自测题,看看你在第一层次的领导力上做得怎么样吧!请仔细阅读下面十条陈述,并选择与你个人相符的陈述。注意:请根据实际情况如实评估,不然自测就失效了哦!

image.png

如果你选择了八条及以上的陈述,说明你已经是达到第一层次的领导者,并且已经踏上了更高的领导力追求之路👏。如果你选择了八条及以上的陈述,说明你已经是达到第一层次的领导者,并且已经踏上了更高的领导力追求之路👏。不过,如果符合你的陈述小于八条,那你就要注意了⚠️,你有可能还没有达到领导力的第一层次,你可以把它当成你领导力征程的起点💪

从领导力的5个层次来看,基于职位权力的领导力是最初级的境界。 在这个层次,人们往往是因为你的「职位」而追随你,因为你拥有一定的职位权力,他们非听不可。

那么,作为管理者,你清楚自己目前都拥有哪些职位权力吗?(多选)

  • A. 合法权力
  • B. 奖励权力
  • C. 惩罚权力

这三个选项都是正确答案。

认同

不同于职位型领导者,处在“认同”层次的领导者是以「人际关系」的发展来领导他人。在这个层次中,领导者的时间、精力和焦点都会集中于下属的需要和发展上。 石油大亨约翰·洛克菲勒(John Rockefeller)也曾说过:“比起其他应具备的能力中,我愿意付出更多的努力和精力来处理人际关系。”

image.png 不能与他人建立持久稳固的人际关系,也就无法保持长久而有效的领导力。

因为绝大多数新手管理者还停留在第一个层次,所以,接下来我们将重点学习,如何从基于职位的领导力开始,迈向基于「认同」的第二层次领导力。向第二层次领导力迈进,你可以从以下这3点做起👇:

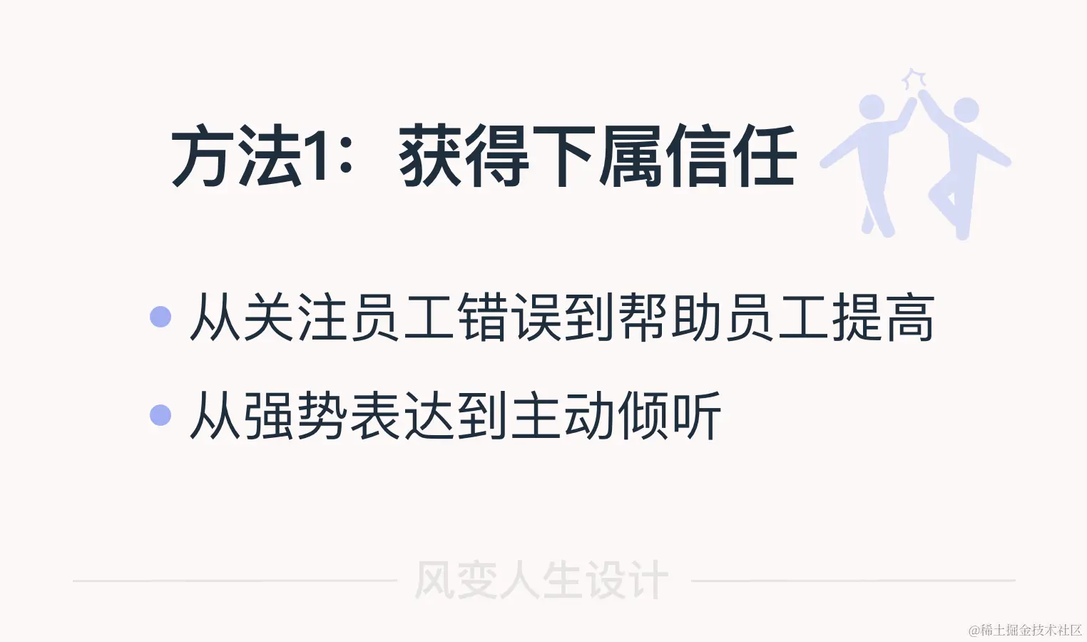
第1️⃣层次 获得下属信任

作为领导者,首先要声明,领导者并不是因为权利才有的权威性,而是因为人际关系才有的权威性。人们总是先相信领导者,再相信领导能力。要如何让员工信任我呢? 获取信任是一个长期的过程,管理者可以尝试以下2种办法获得下属的信任。

  • ① 从关注员工错误到帮助员工提高

在面对员工的不足时,管理者需要将思维模式从“为什么员工做不好”转变为“接下来我怎么做才能帮他提高”。例如:你可以从“说说你的问题出在哪儿”转变为“接下来我们怎么做才能更进一步”。通过这种方式,管理者可以引导员工把注意力更多放在发展上,而不是承认错误上。这样,员工也会更加愿意信任你。

  • ② 从强势表达到认真倾听

管理者和下属之间本就存在上下级关系,很多员工会担心自己说错话而影响上级对自己的评价。这时候,就需要管理者由表达者转为倾听者,鼓励下属多表达自己的意见和想法。懂得倾听的人会让沟通过程变得更顺畅。 认真倾听下属的想法和需求,才能让你和下属建立关系,从而逐步走上信任的过程。 关于如何倾听,如何进行沟通,我们会在【自我管理】沟通板块进行详细讲解。

  • 总结

image.png

第2️⃣层次 激励员工

每个人都需要被激励,激励可以让员工更好地发挥其才能。

判断下列哪些行为可以更好地激励下属?

  • A. 给下属提供成长和进步的机会
  • B. 让下属参与目标制定
  • C. 给予下属积极的认可
  • D. 明确下属未来的期待

这四个选项都是正确答案。成长和进步本就是一种鼓舞,因此领导者要多给员工机会接触新事物、学习新技能,拓宽他们的成长道路。 人们都会支持自己所参与创建的事业。参与到制定目标的过程中,不但是一种激励,更能让参与者产生被需要感。每个人都渴望被关注,渴望因自己的成就和贡献而得到他人的信赖和赏识。很多时候,给予认可是表达感谢的另一种方式。 当人们明确未来的目标并有信心成功地完成它时,这也是激励他们的一种方式。没有人愿意一头扎进含糊不清的工作中。以上这些方式都可以有效激励员工,大家不妨在工作中尝试一下:

image.png

3️⃣ 学会授权,让对的人去做对的事

首先,我们要知道,作为管理者,并不是要通过自己的个人能力实现最后的目标,而是最大限度让下属发挥出他的能力。授权,就是一种可以达成任务目标的方式,也是一种需要。授权不仅能够锻炼下属的能力,帮助下属提高和发展,还可以改善上下级的关系,使之更为融洽。学会授权,首先要充分信任你的下属,其次,让对的人去做对的事

关于如何精准授权,我们会在【业务管理】精准授权板块进行详细讲解。下面,我们来总结一下第3个方法。

image.png

这里还要提醒你⚠️,领导力的建立和发展从来不是一蹴而就的,需要你付出实实在在的行动,用时间来证明。从职位型到认同型的转变,才是你真正开启领导力的第一步。即使你现在处于第一层次也没有关系。重要的是,你已经知道自己该朝着哪些方向去提升了。最后,我们再来总结一下如何充分利用好你当前的职位,向第二层次的领导力迈进的3个方法。

总结

image.png

**从第三层次的领导力起,就需要你从业绩、育人、价值观上发力,这需要时间的积累和验证。 **  

3️⃣层次,是基于生产业绩,人们开始追随你是因为你对于整个组织的巨大付出

领导力的第3️⃣层次,是基于生产业绩,人们开始追随你是因为你对于整个组织的巨大付出。该层次领导力的另一个好处是,能够吸引到其他高产的员工。正所谓"英雄惺惺相惜”,每个人都喜欢处在一个胜利的团队中。如果你不是一名公认的干将,那你也很难吸引并留住其他一流的人才。这除了要求你提高个人的专业水平外,也需要你能够带领团队打出胜仗。

第4️⃣层次,是基于育人 

领导力的第4️⃣层次,是基于育人,人们追随你是因为你对他们所付出的。领导者之所以伟大,不在于他们所拥有的巨大权力,而在于他们充分运用自身的职位权力、人脉关系与专业能力,培养下属成长为新的领导者,也就是我们常说的“立人”。要想成为最优秀的领导者,你必须实现从生产者到培养者的转变,因为人永远是任何组织中最宝贵的财富。关于育人,我们将在「团队管理」板块中详细介绍如何进行人才的”选、育、用、留“。

第5️⃣层次 是基于领袖特质

 
最后,领导力最高也是最难企及的层次:5️⃣是基于领袖特质,人们追随你是因为你是谁以及你所代表的东西。第5️⃣层次的领导者往往能够超越他们自身的职位、组织,甚至所从事的行业,用领导力为自己贏得无上的口碑与声誉。比如,通用电气总裁——杰克韦尔奇,苹果CEO——乔布斯,迪士尼创始人——华特迪士尼等企业家。

那么,走到巅峰的领导者又在做些什么呢?答案是:他们致力于培养实现第四层次的领导者。在所有的领导力任务中,难度最大的也是将领导者培养成能够并愿意去培养其他领导者的人。但是,巨大挑战性的背后也有着丰厚的“回报”:一流顶尖的领导者成就一流顶尖的组织。被誉为20世纪最伟大企业家的杰克·韦尔奇(Jack Welch)就将工作时间的60%用于培养和发掘人才。他们通过培养了大量第四层次的领导者,不仅成就了一流的组织,也在整个世界上继续发挥着影响力。

总结

image.png

领导关注计划与预算、组织及配置人员、控制过程并解决问题,重在建立秩序;而管理是影响人们满怀热情地为实现组织目标而努力的过程。

  • A. 错误
  • B. 正确

A答对啦!管理是关注计划与预算、组织及配置人员、控制过程并解决问题,重在建立秩序;而领导是影响人们满怀热情地为实现组织目标而努力的过程。

请问剧情中的许愿如果想提高自己对下属的领导力,接下来要怎么做?(多选)

  • A. 给张尧分配一些新的富有挑战性的工作,激发他对工作的热情。
  • B. 鼓励周周,对他做出的成果给与及时正向地反馈。
  • C. 在分配任务时,让思薇参与到目标的制定过程中,提高她对工作的主动权与掌控感。
  • D. 信任自己的团队,适当地把一些权力转移到下属身上,让下属得到相应地锻炼与提高。

A:领导者要多给员工机会接触新事物、学习新技能,拓宽他们的成长道路,避免员工陷入工作疲倦期。

B:每个人都有被激励与认可的需求,尤其在面对一些缺乏自信的下属时,要适当地给与正向反馈。

C:在分配任务时,让思薇参与到目标的制定过程中,提高她对工作的主动权与掌控感。

D:授权是达成目标的需要,领导者要让下属最大限度地发挥自己的能力,带领团队而不是靠个人能力达成目标。

提升组织影响力

许愿:总结来说,对于我们这类新科技产品,用户希望自己的体验能够前置在购买之前,求个安心感,尤其是二三线城市的用户,因为我们目前只在一线城市设立了线下【快闪体验店】,所以,这些下沉市场的用户对产品体验感就更为看重。

苗禾:用户的考虑确实有一定道理,可以理解。你这边有什么想法吗?

许愿:我建议在我们的app新增一个功能:社区或者圈子,这样我们可以通过一些运营手段鼓励那些已购买产品的用户分享他们的体验,这样做一方面可以增加老用户与我们之间的互动的机会,提高用户黏性和忠诚度,另一方面,对于新用户来说,也是一种成本较低又有效的内容营销手段。

苗禾:你这个想法不错,这样,你尽快整理一下自己的想法,向产品部那边提出这个需求,越快越好,最好能赶上公司这一波的活动。

许愿:好的,我确定好之后跟产品部门对接。

许愿发送了自己的需求文档,但是被产品部门拒绝了。许愿闷闷不乐。

喻舟:许愿,我听苗禾说你提了一个社区功能,跟产品那边对接的怎么样了?什么?被拒绝了?

喻舟:这样吧,我们一起跟产品部门那边开个会,因为我们部门目前做了一些用户反馈回访,用户确实有这方面的需求,而且,我们部门在展开工作的时候也很需要用户的参与,这个功能上线后可以帮我们节省大量的用户调研成本。

喻舟,许愿,产品三个部门进行会议讨论...

喻舟:严经理,我们明白你对于这个功能上线的担忧。其实我们部门这边前期也做了回访,这是我们整理的最新用户反馈和需求,和许愿部门反馈的一样,用户确实有这方面的需求,而且,上线成功后可以给相关利益部门节省大量的用户调研成本。

许愿:喻舟,这次谢谢啦,这个功能能通过多亏了你们部门那边的用户调研报告,让我们最后和产品部门意见达成一致。

喻舟:客气了哈,上次我们那边的一个活动还是你们组帮我们策划组织的,还没来得及谢谢你呢,再说了,这个功能对我们也是有很大好处的。

在第一部分,我们学习了如何提高自己领导力,但是,作为一名管理者,你不仅要主动提升自己对本团队的领导力,同时,你还要开始关注团队外的情况,不能再“两耳不闻天下事”了

当你的团队涉及到和其他部门协作时,是否有这些情况出现:

image.png

请回想一下,你是否经历过上述相似的情况呢?

  • A.是的,我遇到过,但我已经能够很好地解决这类问题
  • B.是的,我遇到过,很头疼这种问题
  • C.没有,暂时还没

那么,接下来就要认真听了,这节课我们就会讲到这些问题背后的原因,以及如何应对它们。可不要小看这些问题,它们都反映出你在团队外部没有威严,缺乏组织影响力。你也就很难获取到外部的资源和帮助,在项目推进中举步维艰、被别人“牵着鼻子走”,很可能也会大大挫败团队的士气😰。

长此以往,难出成果,团队成员也会没有热情和动力,甚至你可能也会对自己能否做好管理者失去信心。这些一定不是你想看到的,所以,接下来的内容一定要好好学习!

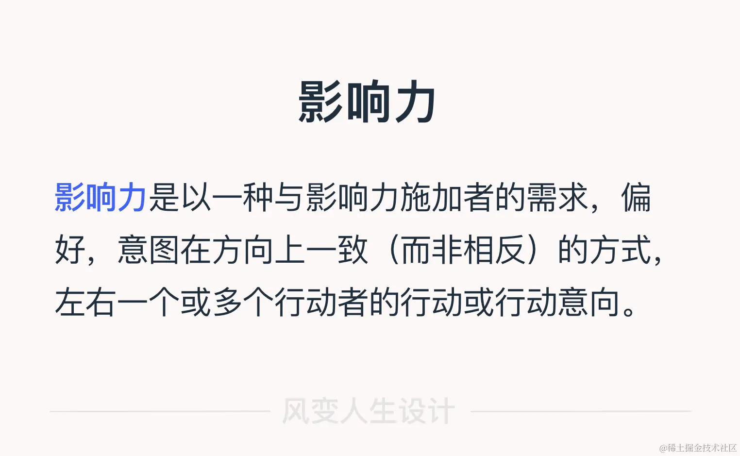
什么是影响力

image.png

想要提升影响力,首先我们要先理解:什么是影响力。

image.png

影响力是用一种别人所乐于接受的方式,改变他人的思想和行动。如果你缺乏影响力,你永远也不可能真正去领导别人。说到这里,就不得不提到一本书:《影响力》。

image.png

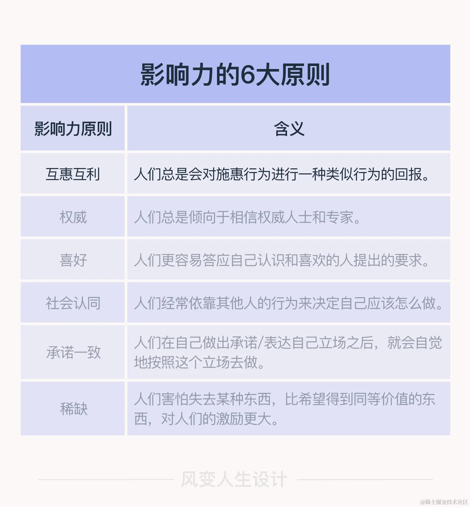
影响力的6大原则

你之前是否看过《影响力》这本书?

  • A.看过
  • B.没看过

B.没看过,没有关系,相信学了这节课你会对影响力有进一步的了解。这本书的作者是“影响力教父”——罗伯特·西奥迪尼,他是著名的社会心理学家,全球知名的说服术与影响力的研究权威。这本书中提到了影响力的6大原则:互惠互利、权威、社会认同、承诺一致、喜爱、稀缺,我们具体来看看都是什么吧!

image.png

互惠互利

💡关于「互惠互利」,本质上就是行为回馈行为,你对我友善,那么我对你也友善;反之,如果你对我不友好,我也不可能友好地对待你。概括来说,就是一种行为应该用另一种类似的行为来回报。但是“类似行为”是一个很泛的概念,在这个范围内,我们到底应该采取什么样的行动是具有很大灵活性的,并不是说,别人借你一勺盐你就应该还他一勺盐,可能对方拿到你笑意盈盈递过去的一勺盐反而不知所措。因此,很多时候,一个小小的人情造成的负债感可能会导致人们回报一个大很多倍的好处

既然互惠原理有如此大的能量,我们不妨看看它是如何在职场中发挥作用的,管理者要如何利用它,它的关键又是什么

你认为许愿和喻舟这次合作成功最重要的因素是什么?

  • A. 双方有互惠意识
  • B. 彼此知道对方的需求
  • C. 建立了稳定的合作关系

互惠原理的使用离不开这三个要素:双方有互惠意识、了解对方需求、建立稳定的合作关系。但一段稳定的合作关系是互惠达成的最重要因素。

如何建立一段稳定的互惠关系

那要如何建立一段稳定的互惠关系呢?

重复博弈

不知道大家之前是否听说过博弈论?我们先来看看下面这两个场景:

【场景一】你去某个景点旅行,来到一家饭馆,看到一条很新鲜的本地鱼,你随意一问,这什么鱼啊?老板马上捞起那条鱼,摔死在菜板上,说:深海石斑,250元一斤,你惊呆了,但还是没办法付了钱。

【场景二】你去家门口市场买菜,付钱的时候你觉得贵了,老板这时候说了一句话:“不会给你算贵的,我天天在这卖菜”,你听了这句话,就放心付钱了。

在上面这两个场景中,场景①说得是一次性博弈。在一次性博弈中,人和人之间是很难建立起合作关系的,为什么景区饭馆的东西卖的这么贵? 因为在这个买卖过程中,对景区饭馆来说就是“一锤子买卖”,也就是一次性博弈。在这次博弈中,对饭馆老板来说,他的最优政策就是“宰你没商量”

而场景②呢?“我天天在这卖菜”,这句话表明他和你的关系是:重复博弈。这次坑了你,下次你肯定就不来他这儿买了,说不定还会告诉你的邻居们,这家菜卖的贵,都不要在这儿买了...。在博弈论中,重复性博弈产生的就是【互惠机制】,追求的是博弈双方整体利益的最大化;同时这种机制还具备了奖惩的职能,即能够对合作的行为进行奖励,对不合作的行为进行处罚

应用到合作关系的建立上,首先,双方关系的建立一定是可以达到双赢,利益最大化的随后在建立合作关系的过程中,除了第一步的友善合作,之后的每一步都跟随对方上一步的行动进行调整。如果对方能够和我们进行良好的合作互动,那么双方随之会产生下一步的合作。反之,如果有一方违反了合作机制,例如,没有回馈动作或者拒绝了另一方的回报行为,那么我们就会采取相应的策略,如,终止与对方建立下一步的合作关系

建立长久的合作关系需要做到以下几点

总结来说,建立长久的合作关系需要做到以下几点:

  • ① 不首先背叛
  • ② 对合作和背叛都要给予回报,并且回报要快
  • ③ 不要耍小聪明(不要觉得合作这么久了,可以背叛一下)
互惠原理吧

我们来总结一下互惠原理吧:

image.png

权威

权威原则

权威」原则:「权威」原则是指人们倾向于相信专家和权威人士,一个人的专业和地位是可以影响到别人的。所以,在影响他人时我们可以借助于权威的力量。

image.png

专业能力是获得影响力的基础,缺乏基本的专业能力是无法长久维持影响力的。 要想提升你在组织内的地位,

夯实自己的专业能力
  • 第一,你需要持续提升自身在专业领域的知识和技能,夯实自己的专业能力;
建立自己在专业领域的个人品牌
  • 第二,注重建立自己在专业领域的个人品牌,对外输出你的专业经验,提高自己在组织内的口碑和名声。

比如,公司一般都会有内部培训和工作分享等活动,那么你完全可以抓住这些机会,展现你的专业度。注意:多用事实和数据说话,数据可以增强你的权力和影响。另外一方面,你能影响多少人,在于你帮助过多少人。在工作中,可以主动帮助他人提升专业能力或者提供发展机会,帮助他人学习与进步。

image.png

喜好原则

第三个原则:「喜好」原则,是说我们大多数人更容易答应自己认识和喜欢的人提出的要求。 基于“喜好”原则,建议管理者们在日常工作中就注意提升自己的职场个人魅力。

image.png

你觉得个人魅力由什么组成?(多选)

  • A.外表魅力
  • B.性格魅力
  • C.行为魅力
  • D.才能魅力

ABCD实际上,这几个都是个人魅力的影响因素。

外表魅力

第一个就是外表魅力,它是你最先传达给他人的信息,你的日常着装是否整洁得体,直接影响他人对你的第一印象和判断。 特别对于忙于工作没有时间收拾自己的新晋管理者,尤其需要注意自己的职业形象。

性格魅力

💖接着是性格魅力,独特的性格各有不同,但我们仍然可以从中提炼出一些让人喜欢的共同点,作为提升性格魅力的抓手。 比如:不吝啬赞美,在协作中看到他人闪光点的时候,就即时真诚地称赞对方。

行为魅力

💖然后是行为魅力,这主要取决于我们的“身体语言”。

当穿着套装的你耷拉着眼皮,慢吞吞地横穿整个办公室时,肯定会在老板和同事的心目中留下没有睡醒、对别人不加理会的坏印象。所以,平时也要注意抬头挺胸,有良好的精神面貌。 还有一个你可能会忽略的就是声音。比起慌张、刺耳的声音,如果你能够说话速度和音量适中,并适当通过一些短小的停顿来引导大家,就很容易赢得谈话对方的好印象

才能魅力

💖最后是你的才能魅力,这一点可以通过前面提到的提高专业度、输出专业影响力、做好经验传递来塑造

提升个人魅力的习惯总结

image.png 你还有其他提升个人魅力的妙招吗,欢迎在社群里与其他小伙伴分享。

社会认同原则

案例

小K目前在工作推进上遇到了困难,公司发起了一个新项目,小K作为PM牵头负责,但是团队内的人员都是各个部门的优秀员工,表面上,大家和和气气地,但私下里,大多数人都是不服小K管的,尤其是科研团队的一位专家,很是瞧不上小K的一些商业化行为,因此项目目前还处在初期商讨阶段上,迟迟无法确定进入下一个阶段。

受困于此的小K想到一个办法,在一次会议结束后,小K喊住了生产服务部门的一个同事小A,聊了很多有关这个项目的事情,包括这个项目成功后可以给生产部门带来的效益,达成了很多共识。

下一次部门会议里,小K提议新品研发下个月要进入下一阶段,推进进程加速。“关于日期安排我已经提前跟总监以及生产部门的小A同步过了,生产部门目前已经腾出下个月的排期了,希望其他部门接下来能够积极配合,提前排期。大家目前有什么问题吗?”小K说完之后,平日里推三阻四的大家这次纷纷表示没有问题,连一向不服小K的专家这次也没有多说什么,表示会提前做好安排,积极配合。

你知道案例中小K用了什么方法推动项目进行的吗?我们可以看到,案例中小K作为PM,一开始大家都不服,导致他无法推动项目进入立项阶段,但从小K说出总监以及生产部门的人已经全部同意并已经做出相应行动后,团队中的人开始纷纷同意,项目得以进展。其实,小K使用的方法就是「社会认同」原则

image.png

「社会认同」原则是指人们经常依靠其他人的行为来决定自己应该怎么做,人们乐于参照相似人的行为。 仔细观察,社会认同原则在我们生活中处处可见。

请判断下面哪些行为体现了社会认同原则:(多选)

  • A.别人看天空,我也抬头看天空
  • B.别人去排队,我也开始去排队
  • C.别人开始炒股,我也开始炒股
  • D.别人都在加班,我也开始晚回家

我们进行是非标准判断的标准之一就是看别人是怎么做的,因为在潜意识里,我们认为大多数人做的就是正确的。社会认同原则能让人更快地适应环境,却也容易让人忘记独立思考

融入到工作中,就需要我们具备敏锐的观察力和洞察力,了解自己所在圈子的人们的行动和诉求,先获得部分重要员工的认同,在逐步扩大自己的影响力

image.png

前面4个原则讲完啦,我们回顾一下内容。

image.png

承诺一致原则和稀缺原则,如果你有什么想法可以与我们的助教老师交流。当然,分享内容不限于承诺一致和稀缺原则,6大原则都可以与助教老师进行分享~。这一部分的内容你掌握了吗?我们再次进入训练馆操练一下吧!

判断:影响力原则中的「权威原则」,是希望你平时表现的比较严肃

  • A. 正确
  • B. 错误

B [权威原则」指的是树立自己在组织中的地位专业性

以下哪个选项能提升你的「性格魅力」?

  • A. 仔细整理自己的仪容
  • B. 赞美别人
  • C. 演讲声音不颤抖
  • D. 经常辅导别人

B 时不时适当地赞美别人,让别人身心愉悦,是提升【性格魅力】的好方法。

请判断下列哪些行为违反了互惠原理?

  • A.产品部的小明给运营服务部团队进行了一次产品培训,几天后,运营服务部主管给小明发送了一份用户体验报告。
  • B. 小余在一次跨部门汇报中,忘记增加一份重要的市场相关数据,市场部的小李在会上帮助补充了这一块数据,会后,小余请小李中午一起吃饭,小李拒绝并表示不是什么大事,举手之劳,不用客气。
  • C. 小徐上次帮助小王解决了一次用户投诉问题,今天,小徐买咖啡时遇到小王,开玩笑让小王请喝咖啡,小王一口答应,并向小徐上次的帮忙表示感谢。

B 违反了互惠机制,小余尝试回报小李的帮忙,小李拒绝了对方的回报行为。

请你回忆目前所学内容并思考:你可以应用哪些原则和策略提升你的影响力,具体应该怎么做? 1.互惠互利 2.权威 3.喜好。4.社会认同 5.稀缺 策略 : 1.注重别人友好行为的报答 2.提升自己的专业能力 3.提升个人的魅力,要注意自己的形象和习惯 4.敏锐的的洞察力