【面试题】原型原型链、EventLop(事件轮循)、vuex运行机制「图形笔记」

104 阅读1分钟

1.原型原型链

原型、
(1)函数被创建时都有一个prototype属性,它是原型对象,里面包含着实例所共享的属性和方法;
(2)原型对象中有一个constructor属性,它指向构造函数;
(3)创建出来的实例对象,有一个内置的__proto__属性,指向该实例所对应的原型对象。所以通过该属性建立了实例与原型之间的关系;
原型链:
(4)通过__proto__逐级向上查原型数据的过程,这个过程建立的链,就叫原型链;
(5)在逐级往上找,如果没有找到返回null (万物皆空,万物皆对象)

New
1.创建空对象 2.this指向空对象 3.this给空对象赋值函数和方法 4.自动return该对象

yuque_diagram.jpg

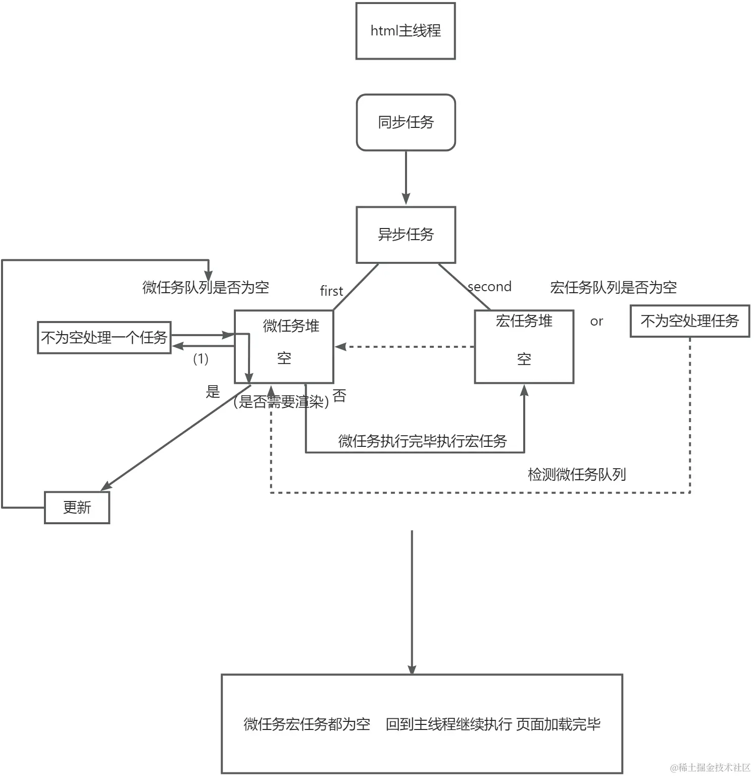
2.事件轮询

JavaScript 主线程从“任务队列”中读取异步 任务的回调函数,放到执行栈中依次执行。这 个过程是 循环不断的,所以整个的这种运行机 制又称为 EventLoop(事件循环)。

yuque_diagram (1).jpg

3.Vuex 是什么?

是一个专为 Vue.js 应用程序开发的状态管理模式 + 库 集中式存储管理应用的所有组件的状态

yuque_diagram (2).jpg