风行管理-管理人才研修-角色认知-L2重新认识管理-从单枪匹马到卓越管理

135 阅读29分钟

结合许愿一开始的管理表现,你认为许愿做得不够好的地方在于?

  • A. 凡事亲力亲为,抓具体业务,缺少资源分配让下属自主完成
  • B. 过分注重下属感受和团队氛围大于重视目标的实现,缺少领导和控制
  • C. 逃避责任,事不关己高高挂起
  • D. 喜欢向上级诉苦,而没有提出解决方案

和苗禾的第一次会谈,上级苗禾的话让许愿陷入了思考,虽然她嘴上说着会努力,但也伴随了很大的压力。 许愿在阿尔法集团接下来的命运将会如何?管理到底意味着什么呢?

认识管理

image.png

  • 正确认识管理
  1. 认识组织和经营的概念,了解组织的本质和基本元素;
  2. 了解真正的管理的概念,以及管理和组织的关系。
  • 如何解决管理问题
  1. 清楚管理的四大职能和不同管理层级需要提升的能力。
  2. 了解管理问题的类型,意识到如何使用管理的方法解决问题。

正确认识管理

认识组织和经营

image.png

刚开局,你就和许愿一起经历了一次重大的组织变动,面临公司人员结构调整。许愿所在的世捷公司,从一个几十人的创业团队,到几百人的电商公司,再到如今,被阿尔法集团收购后成为巨头的一部分。它的发展,体现了一个组织从小到大发展的过程。在组织规模扩大的过程中,管理者的角色也就应运而生。简而言之,管理的载体就是组织。因此,想要理解什么是管理,我们必须先理解组织的经营和发展是怎么回事,从而理解管理者和组织的关系。

组织的存在是为了实现共同目标

脱离了组织视角的管理方法学习,只能停留在技巧和方法论层面。对你而言更重要的:格局和视野,则难以打开

首先,可以告诉我,现在的你是以下的哪种状态吗?

  • A. 我已经是一名管理者,且非常确认自己想往管理方向发展能力。
  • B. 我已经是一名管理者,但我不太确定自己是否适合这个方向。
  • C. 我还不是一名管理者,但渴望向管理方向发展。
  • D. 我也不确定自己算不算管理者,属于无头衔但要带人的状态。
  • E. 以上都不符合我的情况

无论你是哪种情况,只要你不是自由职业者,就属于组织中的一员。据统计,人的一生大约70%的时间都在组织内与人交往中度过。个人的发展和晋升的载体是组织,所以,正确地认识自己在组织中的位置非常重要。 那么,组织是怎么诞生的,组织服务的使命是什么呢?

你觉得,从个人到组织的过程中,创始人把人连接在一起的关键因素是什么呢?

  • A. 共同的利益
  • B. 共同的理念
  • C. 共同的目标

B 这个因素有助于把人连接在一起,但却不是真正形成组织的最核心要素。组织的本质是有共同目标的人群集合体。

image.png

如上图所示,组织是由两个以上的人自觉协作的活动或力量所组成的系统。它有三个基本要素,分别是信息的联系、协作的意愿和共同的目标

这里我想强调一个关键的重点:组织的存在是为了实现共同目标。

我理解要实现目标。不过我的性格比较nice,没办法逼下属去做他不想做的事,宁愿有时完成不了目标,也不想破坏融洽的团队氛围。你这样和许愿一开始做管理者的情况相同,这其实体现了组织管理中一个误区:重视下属感受和团队氛围大于重视目标的实现在企业这类的正式组织中,我们是用目标、责任和权力来联结人,而不是用情感来联结。 诚然,在许多扁平化管理的互联网组织中,“团队文化和使命愿景”会被放在一个很重要的位置上,但发展文化的目的也是为了更高效地实现共同目标,而不是纯粹的其乐融融。

当目标无法实现的时候,再融洽的团队都会被组织视为累赘,在寒冬之时,被优先划入淘汰区,也就是常说的:裁员。

image.png

过去,我见过太多的管理者,过于照顾员工的“情绪和感受”,甚至保护心态过重,帮下属承担他本该承担的责任,实际上是违背了组织的属性,也是对员工发展的不负责。

企业需要的是实实在在的经营成果

你觉得,世捷公司接受阿尔法集团收购最重要考量的是?

  • A. 获得更优质的管理资源
  • B. 提升经营质量和经营结果

B. 提升经营质量和经营结果没错,企业需要的是实实在在的经营成果

image.png

虽然我们已经了解了组织的概念,那么在组织发展过程中,管理者又是如何诞生的,管理者对于组织而言的作用是什么?

重新认识管理

image.png

回到世捷公司的创业史,最初公司只有产品研发、市场和销售三个部门,当业务发展起来时,创始人发现,层级不清的组织架构导致了人浮于事、效率低下的情况。于是,他进一步细分人员职能,从原组织架构中再拆出技术、品牌和数个职能部门,这下,又有一批新的管理者诞生了。

image.png

管理者非常重要的作用就是:提高信息传递和人员协作的效率

正如刚才说的,组织的三个关键因素是信息的联系、协作的意愿和共同的目标。组织存在的意义正是为了实现共同的目标。那么,在组织中,管理者非常重要的作用就是:提高信息传递和人员协作的效率。 接下来,我们也可以引出管理的定义:

image.png

组织、经营、管理之间关系

已经了解了组织和管理的概念,那么组织、经营、以及管理之间有什么关系呢?

世捷公司的创立,是源自创始人一个美好的念头,但如果无法搭建商业模式或者经营不善,团队就只能面临散伙的结局。也就是说,作为组织的一种形态,企业的目标是获得经营成果和持久的获利能力,而管理是手段,为了提高目标达成的效率,管理是为经营服务的。 由此我们可以得出下面组织、经营和管理的关系。

image.png

当我们看待这三者的关系的时候,会发现很多管理者会犯的错误是单纯追求管理本身的效果,而离开了企业经营的本质。 计划、流程、绩效、人才培训……任何一种管理手段和管理工具,如果无法创造经营价值,只是舍本逐末罢了。举个例子,有些管理者热衷于做部门文化建设:搞团建、培训、分享会等,却不理解自己的部门对企业经营的价值在哪里,毫不客气地说,这是在玩「过家家」。

如何让管理更有效

第一点:管理是“管事”而不是“管人”

第一点要理解的是:管理是“管事”而不是“管人”,也就是说我们要清晰地界定必须要做的事情,以及做事的标准。虽然管理行为是依据人来判断的,但不能只关心人的态度和表现。

难道管人不是也应该是管理的一部分吗?对于每个人来说,应该都不希望被“管理”的。当我们在说管理的的时候,更侧重「事」。也就是说,管理更侧重的是制定计划、解决问题、把控进度从而达成目标的能力。 关于「人」的内容,如何发挥人的长处,是领导的范畴,我会在下节课和大家详细讲解管理和领导这两个概念的区别和联系。

第二点:要让下属明白自己的工作职责,帮助他明确和分析自己要做的事情

接下来要说的第二点,就是要让下属明白自己的工作职责,帮助他明确和分析自己要做的事情。管理者既是团队信息传递的中心,也是组织内其他工作小组的信息传递渠道,整个组织的人都需要依赖管理者的信息传递以便完成高效工作。

所以一般来说,管理者参加的会议比下属多得多,但许多管理者并没有信息传递的意识,导致下属对他的印象是:成天开会不见人,也不知道在干什么。一个好的管理者是需要帮下属解决问题的。打破信息壁垒,为下属当前问题提供新的解决思路和视角,让他们可以明确自己的工作职责,便是信息传递对于解决问题的作用

每天会议这么多,开完会头昏脑涨,只想休息啊......。在这方面有欠缺的同学,建议完善信息同步制度,例如周会、日报、周报等,定期同步信息及获取信息,让下属能利用更完善的信息更好地做事,这样就会减少下属因为信息不明确从而通过猜测和自身领悟去工作。

最后一点,你要懂得分配资源。

可是很多时候,我感觉已经充分授权,给了充足的资源了啊,下属还是做不好...。那你就要注意了,你分配的资源是不是下属当前最需要的?亦或者说你把活都揽在手上,想着自己闷头干,没有优先把财力、时间、信息等资源合理分配到不同人员或者项目上。简单来说,管理者在处理和组织成员以及其他利益相关者的关系时,得到的资源会比下属多更多。此时,你应该做好的是桥梁的作用,秘诀很简单,就是:多沟通,且提高沟通效率,充分了解下属当前需要的资源。对于你的下属来说,当他们获得了适配的资源,才能被其它人看到,而不是自成一座孤岛,没资源也没声望,这样会非常憋屈。回顾一下,这一小节里我们通过世捷公司的发展历程学习了组织和管理的本质和特点,并了解了如何能够让管理更有效的3个方法。

小新是一家研发型公司的主管,公司有自己的文化和氛围;后来公司被收购,不断地扩大并进入新鲜血液,而随之而来的问题也越来越多。

因为是研发型公司,本就是花钱多,且不能进行对外业务,所以最后导致入不敷出。总公司不愿意给公司进行拨款,导致员工对公司失去信心,奖金和涨工资迟迟没有下文,员工丧失信心和动力,文化氛围也渐渐衰弱。

渐渐地大家学会了推卸责任,一点活都不肯多干;他感觉同事们互相之间没有了之前的信任,整个团队精神涣散。

在这样的情况下,小新经常自己掏腰包组织活动,但他也知道这不是长久之计。

小新在想,在这种情况下,该如何调动大家提升这种积极性和主动性,改变现在的现状呢?

 请回答

看完小新的故事,你认为他可以怎么做?

🔘 请记住好题目关键信息,再点击下一步 。

在你看来,通过小新的描述,目前的情况的核心问题是什么?

  • A. 既要做业务又要做管理,时间忙不过来。
  • B. 没有理清组织、经营和管理的关系,关注错了重点。
  • C. 下属不积极/能力不够,带不动。
  • D. 不知道如何给人下指令,下属甩锅时会感到无奈。

C不对哦,下属不积极只是表现的管理问题,不是核心的问题。

选项B:没有理清组织、经营和管理的关系,是正确的。其实是公司的经营是存在问题的,管理是为经营服务的,因此首先要解决的是经营问题而不是管理问题

小新可以从哪些方面思考目前的问题?

  • A. 思考目前组织的目标和价值是什么。
  • B. 减小消耗,如有必要考虑裁员。
  • C.考虑目前的研发怎么为公司创造价值
  • D.向上管理为员工争取更多利益

错了!答案:ABC 通过小新的描述,可以发现作为研发公司一直在消耗资源,没有创造新的资源,也就是ROI(投资回报率)小于1了,这样的经营方式多半不长久,为员工争取资源不是优先级。

这个时候,可能更应该思考的有三点:

第一,思考组织的目标和价值是什么,现在的投入是不是可以获得更长远的回报。还是说这个组织确实一直在消耗,没有在创造。

问题解决

许愿讲出了自己的困惑,认为目前的问题是自己到了新的环境,还在适应管理者的身份,在解决管理问题的时候,总是没有头绪。 不紧不慢)许愿,你还记得两三个月前,我们还在世捷公司时品牌升级的项目吗?项目刚结束的时候我听到好几个小伙伴都夸你领导有方。

任务提醒:接下来,请观察许愿在管理才能方面的成长。

这都是新手管理者常见的问题,你可以想想怎么明确好管理的职能,面对事实去解决问题。但我认为管理的艺术,不管是什么性格的人,只要肯用心,都是能够掌握的。温和型的管理者通常有一个特点,是我们能看得到人,更加在乎人,希望你能把这个特点变成你的优点。管理者是要懂业务,但不能只懂业务,如果你培养出的下属,业务能力强过你的话,你应该要感到欣慰才对。

那么管理工作到底需要做些什么呢?面对实际的管理问题该如何解决?

image.png

接下来我来重点和你聊聊:管理的具体工作内容都有哪些,管理者的发展方向以及面对管理问题的时候如何解决吧。

管理的职能

image.png

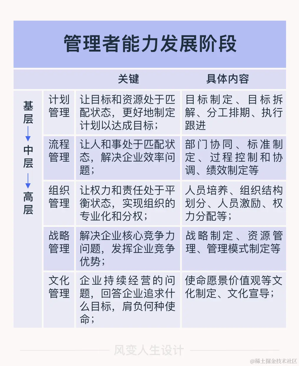
像许愿一样,很多管理者摸不着头脑就被推到管理角色,真的很想做好,但要学的东西太多了,觉得自己能力远远不足。确实,人的精力是有限的。但管理者并不需要十项全能,结合自己的管理层级,找到能力提升的阶段重点,就能事半功倍。如果你想朝着管理方向持续深耕发展,还需要提升哪些能力吧!通常来说,一个企业的管理内容大致包括计划管理、流程管理、组织管理、战略管理和文化管理

image.png

这五项管理内容是一个递进的关系,也就是说,管理者要发展的能力是从计划管理为基础,随着职级提升,逐步迈向战略和文化管理

现在请你评估一下,你当前的能力已经到了哪个管理阶段了?

  • A.计划管理
  • B.流程管理
  • C.组织管理
  • D.战略管理
  • E.文化管理
  • F.我不确定

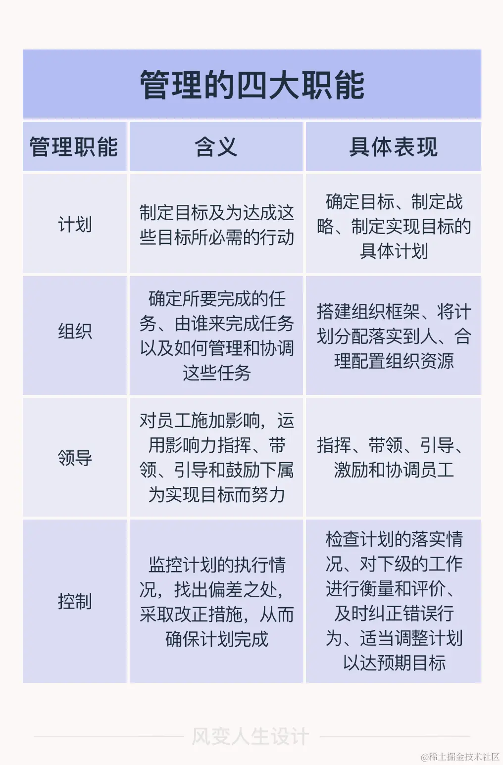
想把管理者的角色做好,我们必须脱离执行者思维,根据这五个阶段去发展自己的管理能力,才能实现能力累积,从而解决不同层级的问题。 要注意的是,战略管理和文化管理是更高层级的管理,而计划、流程和组织管理才是基础,是企业生存的关键,也是我们本门课的重点。不要在没有打好基础的时候直接把精力聚焦在战略和文化建设上,这样只会适得其反。前面我们已经知道,管理的目的是实现组织的目标。那么,怎样才能实现组织的目标呢?我们来看看管理的另一个定义

image.png

也就是说,管理是一种综合活动,最终要落实到计划、组织、领导和控制等职能上,才能实现目标。

image.png

理解管理的四大职能对应的场景和工作内容,有利于你知道怎样的管理者能够达到“及格线”。 在一一介绍这些职能之前,我们先通过一系列的情景问题,来诊断一下,现在的你在这四大职能中的表现如何吧👇

问题1:以下符合你实际情况的描述是?(多选题)

  • A. 我能够掌握团队本周的工作成果并制订下周的工作计划
  • B. 我能够根据上级的目标,对团队的工作计划进行重新规划和调整
  • C. 我能根据公司年度经营方针和部门半年的实际业绩,修订下半年的业务计划及下属的业务工作和目标
  • D. 我能够对团队一年的业务计划完成情况进行检查,并探讨执行中的问题和改善措施
  • E. 以上描述都不符合
计划

计划,指制定目标并确定为达成这些目标所必需的行动,重点要解决好两个问题。

一是确定目标

一是确定目标。如果目标选择不对,计划再周密具体也枉费心机,这是计划的关键。

二是进程的时间顺序

二是进程的时间顺序,即先做什么,后做什么,可以同时做什么,这是计划的准则。

比如,销售经理小李的目标是在下个季度提高销售额,他就需要规划销售团队必须采取的策略,包括先上线新产品,同时增加广告投放、增加销售渠道等。

计划是管理最基本的职能,也是实施其他管理职能的条件。

image.png

组织

我们再来看看你在第二个管理职能「组织」上的表现如何。

问题2:以下符合你实际情况的描述是?(多选题)

  • A. 我能够根据团队的目标,划分下属的不同角色
  • B. 我能够将计划落实分配给合适的下属
  • C. 我能够明确下属的权力和义务
  • D. 我能够协调好完成任务的资源分配
  • E. 以上描述都不符合

组织,指确定所要完成的任务、由谁来完成任务以及如何管理和协调这些任务的过程。 管理者必须把工作和组织中的成员组织起来,使信息、资源和任务在组织内顺畅流动。 具体表现为,管理者要根据目标搭建组织框架、将计划分配落实到人,并合理配置组织资源等。

比如,在这一步销售经理小李需要根据计划决定如何分配资源和组织员工,确保合适的员工来执行计划。

image.png

领导

下面,我们再来看看你在管理的第三个职能「领导」的表现如何吧。

问题3:以下符合你实际情况的描述是?(多选题)

  • A. 我能够运用权力指挥完成工作
  • B. 我能够给下属的工作提供指导
  • C. 我能够与下属及时沟通,激励团队士气
  • D. 我能够协调和解决下属之间的冲突
  • E. 以上描述都不符合

领导,指对员工施加影响,运用影响力指挥、带领、引导和鼓励下属为实现目标而努力的过程。

表现形式主要有:指挥、带领、引导、激励和协调,而这些都需要通过有效的沟通来实现。沟通的内容我们将后续具体介绍。

image.png

控制

我们来看看管理的最后一个职能「控制」。

问题4:以下符合你实际情况的描述是?(多选题)

  • A. 我能够定期检查计划的完成情况
  • B. 我能够及时纠正下属的错误行为
  • C. 我能够根据收集的信息调整下个月的工作计划
  • D. 我能够为下属制定绩效标准并评估他们的工作表现
  • E. 以上描述都不符合

为了保证目标及为此而制订的计划得以实现,就需要有控制职能。计划是控制的标准,管理者必须及时监控计划的执行情况,找出偏差之处,采取措施加以改正,从而确保计划完成。具体表现为,定期检查计划的落实情况,对下级的工作进行衡量和评价,及时纠正错误行为,适当调整计划以达预期目标

比如,如果小李发现上半个月的销售额只有一半,他就需要制定新的计划,以确保下半个月销售额翻倍,这样才能在月底完成目标。

image.png

总结

image.png

需要注意的是,这四个管理职能之间不是孤立的,而是相互联系的。

一方面,在管理活动中,计划、组织、领导和控制职能一般是按顺序履行的。为了实现组织目标,管理者必须首先制定计划,然后根据计划去组织员工和分配资源。

还要通过指挥和引导,激励团队朝着计划努力。最后,管理者必须通过控制,评估目标的完成情况,必要时采取纠正措施。

image.png

另一方面,这个顺序也不是绝对的。在实际管理中,这四大职能是相互融合,相互交叉的。计划是组织、领导、控制的前提,而控制的结果可能又会导致新的计划,从而开始新一轮管理循环。

image.png 作为管理者,你要时常对照四大职能反思自己的工作,看看自己有没有充分履行这些内容。任何一个管理职能的缺失,都会导致组织的绩效下降,甚至影响整个组织目标的完成。理解了管理的四大职能后,是时候来考考你对知识掌握得怎么样了。

以下关于管理的四大职能,说法正确的是?

  • A.管理的四大职能包括目标、组织、领导和控制
  • B.根据上级的目标,对团队的工作计划进行规划属于履行组织职能
  • C.领导职能指根据目标分配组织资源、协调员工与任务
  • D. 控制职能指监控计划的执行情况,找出偏差之处,采取改正措施,从而确保计划完成

对于管理的四大职能我们有了基本的了解,在这里也要提醒一句,在面对这些管理内容的时候,我们要有“事上练”的管理理念。对于管理者来说,提升自己的管理能力,积累自己的方法论,最好的途径也是在管理工作上实践,而没有令人眼花缭乱的 “捷径”。虽然管理的手段千差万别,管理者的偏好也各不相同,但是其中最有效的管理手段就在工作本身之中,而不在工作之外。管理的水平需要通过做事来体现,做事的手段需要在做事中验证,做事的结果需要做事来衡量。虽然管理的手段千差万别,管理者的偏好也各不相同,但是其中最有效的管理手段就在工作本身之中,而不在工作之外。管理的水平需要通过做事来体现,做事的手段需要在做事中验证,做事的结果需要做事来衡。

问题解决步骤

当然在这个过程中,你会遇到大大小小的管理问题,这种时候一般你会怎么做呢?遇到问题肯定是要分析问题产生的原因,寻找到责任人和及时复盘啊,这样之后不要再犯相同错误。这样表面上看好像回答正确,但如果有些问题如果只经历了一次就不再出现呢?管理会不断地面对新问题,因此我们无需证明谁是对的谁是错的,而是着眼在解决问题的能力,这样之后的管理工作才能迎刃而解

image.png

面对实际的管理场景,我们可以怎么在实践中解决问题,训练解决问题的能力呢?接下来我们会学习处理管理问题的4个步骤。 大体是以下的四个步骤。⬇️

image.png

第一步是定义问题:我们要解决的是什么问题

面对复杂的管理场景,首先第一步是定义问题。也就是,先要界定清楚我们要解决的是什么问题。这是解决问题的基本前提,也为解决问题提供了方向,所以第一步要解决的核心问题是方向性问题。

image.png 问题很明显摆在那了,还需要定义吗?事实上,困在这一步的管理者非常多,因为定义错了问题导致错误越来越大。比方说:当我们遇到“员工提离职”的情况,首先在「定义问题」上,我们要弄清楚,“员工提离职”这个事实,究竟给这位管理者带来了一个什么问题,可能是下面其中的一个或多个。

image.png

上述每个问题都影响着完全不同的结果,也对应着大相径庭的解决方向。所以,针对 “员工提离职了该怎么办”这个问题,界定清楚我们要解决的到底是什么问题,才是第一位的。

第二步明确目标:把这个问题解决到什么程度

image.png

啊?这里我不理解,问题肯定是要完全解决的啊?还要留一些待办吗?事实上,一个问题出现以后,完全解决只是我们的选项之一,而不是唯一答案。最基本的,我们要区分清楚目标的 “上限”和“下限”,这是很多管理者最容易混淆的。所谓“上限”,就是我们追求的那个 100 分,甚至是 120分。“上限”的核心特点是无止境地追求更高的上限,追求卓越。所谓“下限”,就是我们追求的那个60分,及格即可。“下限”的核心特点是确保完成,它强调的是完成的确定性。上、下限看似容易区分,却有很多管理者根本意识不到需要区分,而一旦混淆两者,毫无疑问会发生目标不清、手段扭曲的情况。

第三步 选择方式

image.png

第三步是选择方式。也就是选用合适的手段去达成目标。这一步类似从兵器库中选用兵器,显然和要解决的问题特点、使用兵器的人的个人偏好和熟练度最相关。不难发现,这也和选择沟通方式的因素类似,主要是从事务特点和人的特点出发。

事务特点:该事务重要紧急程度如何,要解决到什么程度。显然,这里暗含了目标。 人的特点:这里是指管理者的特点,每个管理者都有自己擅长的处理问题的方法。

第四步 评选结果

image.png

也就是,验收结果并抽取经验。评估结果,基于对目标的达成度来评估,这是管理问题解决的实体部分。结果的达成度同时也验证了管理者的判断力、手段的有效度,从而为升级方法论提供了现实素材,管理者可以从中抽取经验,并提炼和完善方法论。

总结

以上就是面对管理问题时的一般处理步骤,这个步骤其实也是对于管理方法论的一个运用过程。有没有管理方法论的一个重要区别是,对于各种各样的管理问题,是只能一个问题一个问题地解决,还是可以把问题抽象到一个更高的层面,并依照一个系统的框架来解决。

image.png

嗯,在后续的课程里,在模块一「自我管理」部分,我们会从建立正确的管理者自我认知开始,做好自我管理,提升管理沟通的技能和个人工作效率。在模块二「业务管理」中,我们会重点教学如何做计划管理和流程管理,打造一个能成事、拿得出业务成果的团队。在模块三「团队管理」中,我们会进入到组织管理的部分,让你的团队是一个有凝聚力、趋向专业化的团队,而不是让你感觉“带不动心好累”。最后我们一起来演练一下,看你掌握得怎么样了。

请仔细阅读以下信息

📝 故事背景:因为人事调动,小卜晋升为一家技术公司的部门经理,不过才过了几个月,发现在管理上自己处处碰壁。这一天,小卜的上级约她面谈的时候对她说:

👨上级:小卜,我发现你这段时间,遇到跨部门冲突不懂协调,对资源整合还缺乏长远视野。

有时你对下属的反馈没有抓住重点或者没有给到清晰的指导,缺乏自己的想法。

虽然团队氛围看起来挺好的,但作为留人的手段还是不够哦,你还需要加把劲啊。

在你看来,小卜需要在哪方面继续提升?(可多选)

提示:仅根据故事中出现的信息选择

A. 文化管理:使命愿景价值观制定
B. 流程管理:部门协同和标准制定
C. 组织管理:人员培养与激励
D. 计划管理:做好分工排期

针对上级说的“跨部门协作”“清晰反馈”“留人手段”,现在的小卜需要提升的是「流程管理」和「组织管理」哦!

请仔细阅读以下对话:

📝 故事背景

小卜部门里有一位做了4年的老员工,技术能力很好,上级也看中,但是他的执行力很差,自我管控力也差,开始为了让他转变就提升他为项目负责人。

结果不但不改变还把整个班组弄的人员流动大,问题点一大堆,无奈之下,小卜只能撤了他的负责人职务,使得这位老员工心里不服气。

小卜想着换了这位老员工,但他掌握了核心技术,换了对公司也是损失,而且老板也不想换,但是如果不换吧,这样状况很不利于团队。

如果你是小卜,你认为可以怎么做。

请分析:如果你是小卜,你认为可以怎么做。

  • A. 我可以答题了(将进入答题页面)
  • B. 我需要再看多一次背景信息

考察知识点:管理问题的解决方式

在遇到这样的管理问题时,首先需要先定义问题。先来看看有哪几种选择:

第一,留下他,但是想办法提升他的管理能力。(组织管理问题)

第二,开除他,但是想办法留下他的技术。(流程管理)

接下来时明确目标,根据目前的事务重要紧急程度如何,要解决到什么程度。

接下来看你选择怎样的方式

对于第一个选择,你可以尝试给他配一个副手,一个有真正管理能力的副手,帮助他管理团队。这样可以避免一些不必要的问题,当然需要你提前和他沟通好。还有就是也可以尝试送他培训,去提升自己的管理能力。

对于第二个选择,你可以尝试多鼓励他,让他做技术分享会,同时将这些经验整理成操作文档,做好控制,同时在市场上招人,慢慢招,总有合适的。等招到了,再考虑开除的事情。

最后就是评选结果

根据你的目前的选择,去评估现在对与目标的达成情况,及时调整。