医疗耗材SPD供应链系统

183 阅读7分钟

1.产品背景

1.1政策背景

2015年,国务院办公厅发布了《关于城市公立医院综合改革试点的指导意见》(国办发〔2015〕38号),要求取消药品加成、降低药品和医用耗材费用,通过促进以按病种付费为主的医保支付方式改革、规范药品和医用耗材使用行为,控制医疗费用,并力争将试点城市范围内的公立医院药占比总体降至30%左右,百元医疗收入中消耗的医用耗材降至20元以下;

2017年,国办发〔2017〕67号文件《国务院办公厅关于建立现代医院管理制度的指导》意见:探索医院“后勤一站式”服务模式,推进医院后勤服务社会化;

《医疗器械监督管理条例》(2017年修订):国家鼓励采用先进技术手段对进货查验情况和销售情况进行记录,对物资档案和资质证照档案进行管控验收管理,对医疗器械实行质量管控;对医疗器械定期进行巡检并予以记录,及时进行分析和评估,对使用期限长的大型医疗器械应大型设备和高风险耗材要实现可追溯管理;

《医疗器械使用质量监督管理办法》:鼓励医疗器械使用单位采用信息化技术手段进行医疗器械质量管理,并对植入和介入类医疗器械建立使用记录,相关资料应纳入信息化管理系统,确保信息可追溯。

国卫医发〔2019〕43号文件《医疗机构医用耗材管理办法(试行)》将于9月1号施行。文件对医疗机构医用耗材信息化建设提出要求:医疗机构耗材管理信息系统应当覆盖医用耗材遴选、采购、验收、入库、储存、盘点、申领、出库、临床使用、质量安全事件报告、不良反应监测、重点监控、超常预警、点评等各环节,实现每一件医用耗材的全生命周期可溯源。

1.2行业背景

现代医疗技术的进步伴随着医用耗材的创新应用,几乎所有医疗新技术和新方法的实现都离不开医用耗材的支持,传统耗材管理手段正逐步被颠覆,如何科学性、前瞻性和有效性地采购管理和合理使用医用耗材、尤其是高值植介入类医用耗材,成为国家医改决策者和医院管理者亟待思考的问题。医院如何通过与医药供应商等供应链成员合作,采用物联网、大数据等先进技术,实现合理调配院内物流资源、提高耗材管理水平,保证医用耗材供货安全性,是院内耗材管理发展的新趋势。

现在大部分医院的物资管理信息系统建设已经发展多年只能满足耗材管理基本要求。随着时间的推进和业务量的增加,医院耗材供应商、品种、品规众多,采购工作繁重;各部门、各临床科室科室库库存管理难度较大;从科室申领至到货周期比较长;医用耗材用量增长迅速,耗材占比居高不下,并且随着国家医疗耗材政策的实施,必须要求医院对医用耗材进行精细化管理,医院需引入SPD耗材供应链管理思路,建立高效、安全、精细化的耗材供应链管理平台。

2.产品概叙

2.1产品目标

医疗耗材SPD供应链系统充分考虑采购部门、财务、临床使用科室以及供应商、主管部门等各个层面的管理需求,重塑医院物资管理流程,全面提升医院的整体应用水平。建立专业化、智能化供应链服务体系,规范和优化医用耗材供应流程:

1. 建立了覆盖供应商、医用耗材管理部门、中心库、科室二级库及相关的财务、医保、物价部门之间一体化的供应链管理平台,实现耗材从采购、中心库入库、配送至二级库、科室使用消耗的全过程管理。

2. 以服务临床一线为出发点对系统进行设计,病区常用品种定数化管理,做到二级库库存、批号、效期、使用消耗等实时监控。并且实现科室二级库波次运行,到达补货点自动向中心库进行申领,中心库根据系统数据生成出库单,SPD人员打包,生成定数包依次给科室配送。

3. 实现采购过程的全面电子化管理,与供应商之间建立了内外网互通的供应商门户,并通过短信进行提醒,减少人工处理的差错率,更好地保障采购过程准确、及时地完成。

4. 实现可收费材料的流程管理与不可收费材料的流程管理,从根本上解决物资管理中的漏洞,有效杜绝使用过程中的浪费现象。通过与 HIS 系统的无缝连接,实现可收费材料的流程化管理及领用消耗的关联。对不可收费材料提供了定数包出库等手段,对不可收费材料进行管理。

5. 实现高值耗材条码管理并与收费系统连接,实现高值耗材从备货入库、领用、使用、收费、结算等各个环节全程管理,监控高值耗材的收费与使用病人,保障医疗安全。

6. 对手术室、介入室、导管室二级库房进行改造并与智能耗材柜无缝集成,实现手术室、介入室、导管室的高值耗材在无人值守下的存取管理。

7. 对科室二级库进行改造,满足医院对于科室成本核算精细化管理的要求。科室二级库房与中心库房管理系统之间实现业务联动、无缝集成,方便医院实时掌握全院的物资库存信息

8. 实行耗材用后结算的管理模式,帮助医院减少库存资金积压的问题。库存物资进行高低储和安全量管理,并对失效进行预警提醒,提升仓储管理整体水平

9. 以临床使用大数据为基础,开展合理用耗、临床点评、重点单病种DRGs数据分析;

10. 满足卫生、财政、药监等政府主管部门的政策法规等管理要求,满足医院新会计制度和新财务制度的管理要求。

11. 提供完整的智能提醒功能,对于各类急需处理的业务进行直接警告提示,同时在业务操作时进行控制,以减少工作中的错误发生。

2.2产品建设范围

1.按存储和作业区域建设,包括:SDP中心库,临床科室,检验科,手术室,供应室,导管室,内镜中心等。

2. 按管理对象属性建设,包括:普通低值耗材、高值耗材、检验试剂后勤物资等。

2.3产品功能架构

1704808183415.png

3.整体流程

3.1 供应商注册

1704808332934.jpg

3.2 生产厂家注册

1704808551780.jpg

3.3 物资注册

1704808684257.jpg

3.4物资停用

1704808752544.jpg

3.5物资调价业务

1704809013324.jpg

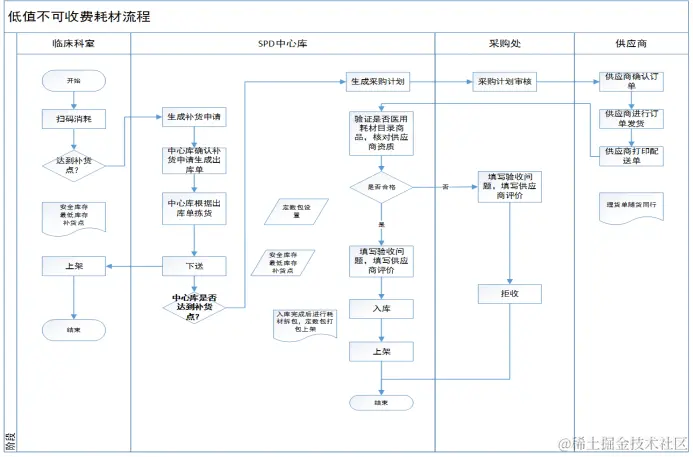
3.6低值不可收费耗材业务

1704809096574.jpg

3.7低值可收费耗材业务

1704809175301.jpg

3.8高值耗材业务

1704809426889.jpg

3.9跟台耗材业务

1704895807141.jpg

3.10 供应室管理业务

1704895867096.jpg

3.11 试剂管理业务

1704895959141.jpg

3.12 申请总量控制业务

1704896052556.jpg

3.13 库存盘点业务

image.png

3.14 耗材不良事件业务

image.png

3.15 二级库核算业务

image.png

3.16 采购结算业务

image.png

3.17 账务管理

image.png

3.18 合理用耗分析

image.png