在TLD6098-2ES 升压拓扑的对地短路期间,如何快速关闭通道并禁用软启动重试?

99 阅读1分钟

问题:在TLD6098-2ES 升压拓扑的对地短路期间,如何快速关闭通道并禁用软启动重试?

 

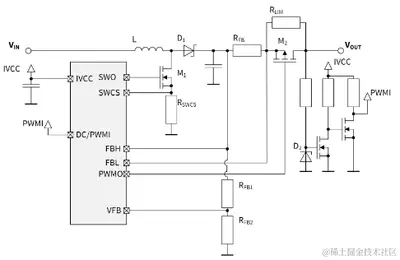
答案:升压拓扑(升压到地和升压到电池)具有从电池到输出的直接路径。(找元器件现货上唯样商城)在输出对地短路的情况下,TLD6098-1EP和TLD6098-2ES会连续重试软启动程序,以检测是否仍然存在短路。 连续重试会多次打开/关闭PMOS,这可能会损坏PMOS本身(功耗过高)。 为了避免损坏PMOS,一旦VOUT对地短路,可以拉低DC/PWMI引脚。 为此,可以使用带有二极管D2和限流电阻器RLIM的网络,如下图所示:

 

  xing_1-1702373083016.png

 

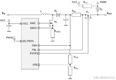
如果PWMI引脚上仍然存在尖峰,则可以实施一种较复杂的解决方案,即使用2个小信号MOSFET来检测短路并相应地驱动PWMI(参见下图)。

xing_2-1702373109270.png

 

当输出对地短路时,上述附加电路通过禁用控制器来工作。为了让传感网络实现偏置,需要将适当的RLIM与PMOS并联。当DC-PWMI较低时,该电阻器的值高于47kOhm,以保持进入LED的电流最小。