准备事项
能够连接外网的畅通的网络
确保自己能够顺利打开需要一定手段才能访问的网站,例如下方两个本攻略需用到的网站
谷歌邮箱:mail.google.com
ChatGPT:chat.openai.com
一个邮箱账号
注册ChatGPT需要邮箱,使用其他邮箱或许可行,但是用谷歌邮箱一定没问题,所以推荐用谷歌邮箱。
ChatGPT注册时支持使用谷歌账号(谷歌邮箱账号 = 谷歌账号)快捷登录(类似使用QQ或者微信登录某个网站)
如果你没有谷歌账号?可以点击这里来创建一个谷歌账号,创建时需确保你的网络畅通
下载好ChatGPT App(可选项,使用网页端则无需准备)
如过你需要使用客户端注册,请下载好 ChatGPT App并确保没有下载错误。 下图为官方正版与其他类似的软件对比
安卓(手机/设备)
安装方式1【推荐】:安装包直接安装 :链接:点此链接去百度网盘下载ChatGPT 提取码:wmmz
安装方式2:谷歌商店直接下载。请确保自己的网络处于可以连接外网的状态然后 点击去谷歌商店直接下载 ChatGPT App
苹果(ios)
安装必要条件:需要在Apple Store 登录 外区(推荐美区)苹果账号,国区账号的商店里搜索不到ChatGP App。如果你没有外区苹果账号,可以通过下方两个渠道获取:
获取渠道1【推荐】:自己注册一个美区账号,注册攻略指路→ 5分钟免费注册一个属于自己美区AppleID
获取渠道2:某宝直接购买他人注册好的账号。软件内搜索关键词:ios,标题与标题图中包含多个区域名称的都是出售账号的。购买后需自行承担账号隐私或安全问题
注册步骤
第一步:选择任意一种注册方式开始注册
注册方式 1(推荐) :使用网页端注册
1.1、打开 ChatGPT官网(chat.openai.com)后,点击 Log in (如下图)
1.2、按下图流程,使用谷歌账号快捷登录(类似使用QQ登录xxx网站)
1.3、因为是第一次使用,所以需要输入基本个人资料,点击 Agree
1.4、当出现下图界面,代表已经完成了ChatGPT账号的注册
注册方式 2 :使用App注册(以安卓为例)
2.1、确保网络畅通,打开ChatGPT客户端,按下图进行注册
2.2、当出现如下图所示界面,代表顺利注册并可以进行使用了
第二步:注册成功后测试是否可用
1、ChatGPT 两种 使用界面介绍 1.1、网页端主界面使用介绍
1.2、App主界面介绍
2、测试ChatGPT是否可用 GPT输入框中输入“请介绍自己”,当出现类似下方的回答则证明此时已经可以正常使用ChatGPT
加入萤石大语言模型社区获取更多ChatGPT使用技巧,与他人交流心得。 点击加入萤石大语言模型社区官方QQ频道
ChatGPT plus 会员开通
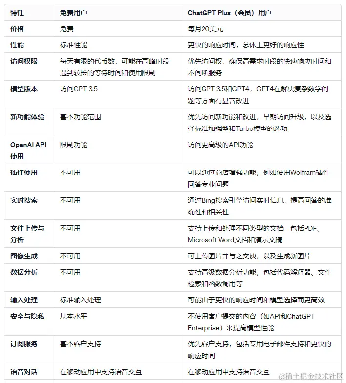
会员与非会员功能对比
会员用户能够使用的 功能更多,模型响应更快、更聪明。具体请看下表
会员价格与付费方式
官方收费标准:按月收费,20美元/月,默认自动续费
常用付费渠道
| 常用付费渠道 | 优点 | 缺点 | 使用说明 |
|---|---|---|---|
| (推荐)国外虚拟信用卡(点此了解) | 方便充值,操作简单,一般都支持支付宝微信 | 费用较高(开卡费+手续费) | 输入信用卡信息直接付款 |
| 外区(美)Apple Store直接订阅 | 费用低,只需要支付一部分手续费或者税费,一般不超过20元 | 新建账号容易出现风险控制导致账号冻结,出现后可联系IOS官方 | 购买礼品卡进行充值后App内直接使用账号余额付款 |
| 某宝/鱼代付或购买会员账号 | 最省心,操作简单 | 贵,需要将账号密码暂时交给他人,容易暴露账号隐私 | 软件内直接搜索关键字“4.0”“4.0会员”出现 3.5/4.0/key 开通等字眼均为代付 |
| 账号拼车 | 最便宜,操作简单 | 需注意交易安全 | 使用频率不高但又需要会员功能时与他人拼车共享同一个账号是最佳选择点击下方链接加入萤石社区与他人拼车【萤石大语言模型社区】 |
会员开通步骤
会员开通时选择适合自己的付费方式,这里以在网页端使用 国外虚拟信用卡 开通作为演示 第一步:找到付费按钮并打开付费界面(如下图)
第二步:在打开的付费界面填写信用卡信息,点击“订阅”
检查会员是否开通成功
3.5模型切换到4.0,如果可以切换表示开通成功
当前可用国外虚拟信用卡列表
此推荐无任何商业推广
| 信用卡商家 | 网址 | 简介 |
|---|---|---|
| FOMEpay | www.fomepay.com | 开卡费10美元(必交且只需一次),手续费1-2美元。 支持支付宝、微信推荐5347开头的卡,不同的卡费用相对会有一些改动,详情请见官网 受GPT官方影响,改动较为频繁,开卡前请先咨询客服该卡否依旧可以用来开通ChatGPT(包括操作问题) |