在drawio中使用BPMN2.0绘制详细的业务流程图和编排模型

2,802 阅读4分钟

在drawio中使用BPMN2.0绘制详细的业务流程图和编排模型

drawio是一款强大的图表绘制软件,支持在线云端版本以及windows, macOS, linux安装版。 如果想在线直接使用,则直接输入网址draw.io或者使用drawon(桌案)drawon.cn内部完整的集成了drawio的所有功能,并实现了云端存储,以及在线共创,分享,协作的功能。

为了便于大家更直观的理解,我们在b站上给大家录了讲解与演示教程: www.bilibili.com/video/BV13Q…

业务流程模型和标记法(BPMN)是一套标准的图表系统用于可视化的表达业务流程。 BPMN图是流程图的一种形式,类似于UML活动图。虽然它通常由业务分析师和管理人员使用,但其简单易懂的图形集和流程表达方式使其成为为任何部门的涉众记录流程的良好选择。

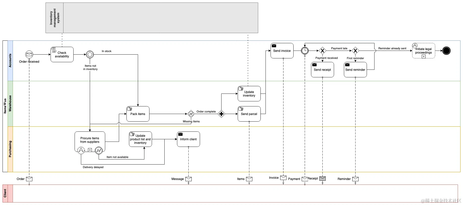
drawio或者drawon中的BPMN2.0图形库是图形集的扩展集,可以用于澄清更为广泛的互动和沟通, 允许您以各种方式使用编排、协作和新的编排模型对沟通进行建模。

要查看BPMN 2.0图形库中的每个形状代表什么,将鼠标悬停在其上,图形库面板右侧将出现一个带有工具提示的预览。

泳池和泳道

当流中的步骤被分组到负责实现它们的角色下时,业务流程就更容易理解了。游泳池和泳道表示责任或角色的区域。

泳池:当组织或者协作包含泳道。 当这些特定步骤无关紧要或超出流程范围时,可以折叠池并隐藏其中的任务。

协作图详细描述了所有池中的流程步骤,并指出了沟通发生的时间。基本的BPMN图通常只详细说明其中一个池中的流程步骤。

泳道:特定的角色由泳池内的泳道定义,并将任务分配给负责执行的人员。

泳道和游泳池可以是水平的,也可以是垂直的。您还可以使用交叉功能表格图形描述更复杂的职责领域。

活动

任务是负责人采取的基本步骤。

负责的任务,或者子流程, 由任务图形底部的+表示。 你可以在你的BPMN图形中链接这些图形到另一页, 如果你想对子流程单独建模。 这些单独的任务,通常在一个泳道内执行,经常忽略泳道和游泳池

任务可以包含指定其类型的标识符——这使得新的使用者很容易快速阅读和理解您的BPMN图。

你不需要包括每一个任务或步骤,只需要包括那些重要的。

网关

网关代表了决策点,分支或合并。 就像事件, 有很多不同的因素来决策和进行分支, 网关图形中心的不同符号代表了不同的涵义。

网关可以是排他性(或)、包容性(和/或)、并行性(和)或基于事件的。应该对离开网关的流或连接器进行标记。

数据

数据库和文档或者从任务中产生的数据通过BPMN2.0产生的图形库均可以表示。 池还可以表示不需要人工输入来完成任务的数据密集型系统(如库存管理系统或票务系统)

连接线

序列流总是按照执行的顺序连接任务、事件和网关。它们由带有实心箭头的实心连接线表示。序列流永远不会交叉到另一个池——这将由两个序列流表示,每个池中一个序列流,在必要时传递消息。

消息流用虚线描述发生在两个不同池之间的通信。在源事件、任务或网关处,消息流连接器具有圆形头部,在目标处具有未填充的三角形。

您可以在BPMN 2.0 General图形库中找到这两种样式的连接线,以及带有字母图标的连接线,或者您可以为您拖动以连接绘图画布上现图形的连接线设置样式。

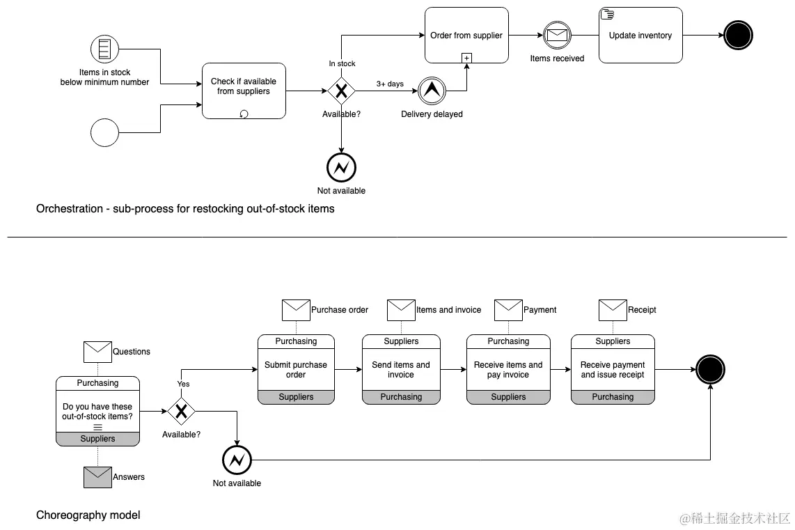
编排、编排和协作模型

编排:对单个业务实体(由一个池表示)中的流程进行建模。

上面的示例BPMN图是编排(任务顺序)和协作(消息传递)模型的组合。

编排: 对人与人之间的交互进行建模,重点关注两个(或更多)角色之间的消息流。编排任务通常在任务形状本身中包含发送者和接收者,而不是将它们分组到泳道中。这是BPMN 2.0中引入的最大变化。

提示:还可以使用draw.io或drawon中的BPMN 2.0通用图形库中的对话图形创建对话模型。