深入理解 Hadoop (二)HDFS架构演进

466 阅读3分钟

HDFS 分布式集群架构设计实现

在这里插入图片描述 核心设计思路:分而治之的思路,实现分散存储 + 冗余存储 元数据管理核心问题

  • 文件系统目录树
  • 文件数据块 的映射关系
  • 数据块副本存储主机 之间的映射关系 NameNode 内部两个非常重要的组件:
  • NameNodeRpcServer:RPC 服务端,接收所有客户端的 RPC 请求来执行处理
  • FSNamesystem:负责管理元数据
    • 内存中有一份完整的:FSDirectory
    • 磁盘中也有一份完整的:FSImage

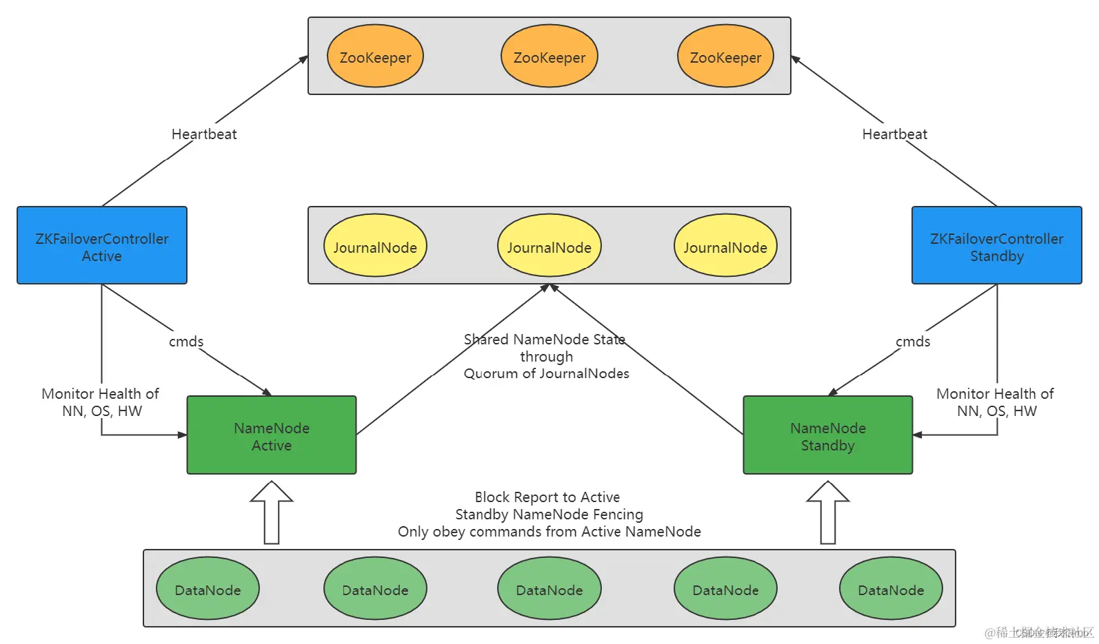
HDFS HA 高可用集群架构设计实现

在这里插入图片描述 HA 高可用架构的四个问题及解决方案: 1. 同时启动的两个 NameNode 到底谁成为真正的 active ? —— zookeeper 分布式锁 2. 如果 active 死掉,那么 standby 怎么知道,并且切换状态呢? —— zookeeper 分布式锁 3. 既然 standby 能切换自己的状态成为 active 对外提供服务,必须要保证 standby 和 active 的状态是一致的?—— JournalNode 分布式事务 4. active namenode 假死导致脑裂?隔离机制,确保 active 一定要死掉

HDFS 架构复杂的原因 —— namenode 是有状态的

HA HDFS 集群的瓶颈 —— 单 NameNode 维护和管理的 DataNode 必然负载过重

  • 内存不够:当前 HDFS 集群中的所有元数据,都需要在内存中,存储一份,企业最佳实践中,一般 NameNode 的内存特别大。
  • 单点 NameNode 的并发性能不够:所有客户端的请求,都是发送给 NameNode。

HA HDFS 集群瓶颈解决方案 —— 通过增加 namenode 的个数,来分担原来单 NameNode 的压力。

HDFS Federation 联邦集群架构设计实现

在这里插入图片描述

HDFS 字节跳动多机房版本架构实现

在这里插入图片描述 关于上图中的一些解释: DanceNN:这是 字节跳动用 C++ 重写的 NameNode,完全兼容 NameNode 的通信协议。 NNProxy:即 NameNode Proxy,为 Federation 功能提供统一的 Namespace,类似于 mysql 中间件 mycat。 BookKeeper:即 Apache BookKeeper,其作用是跟社区的 JournaNode 是一样的,就是为 Active 和 Standby NameNode 提供一个共享的 editlog 存储方案,这是实现 NameNode 的 HA 方法的基础。 关于多机房架构,事实上,是多机架的联邦集群的升级版本:

  • A/B 机房的 DataNode 直接跨机房组成一个双机房集群,向相同的 NameNode 汇报。
  • 每一个文件在写的时候会保证每个机房至少存在一个副本,数据实时写到两个机房。
  • 每个 Client 在读取文件的时候,优先读取本机房的副本,避免产生大量的跨机房读带宽。

这个设计的好处就是存储层对上层应用屏蔽了集群细节,计算资源可以直接无感分配。该设计结合离线数据一写多读的特点,充分考虑跨机房带宽的合理使用。

  • 由于写带宽一般不会有突发,机房间的离线带宽可以支撑同步写的需求,因此数据可以两个机房同步放置至少一个副本。
  • 离线查询容易有大的突发请求,因此需要确保常规状态下没有突发的跨机房读带宽。 在这里插入图片描述
  • 常态下,editlog 会以 4 个副本存放到 BookKeeper 上,这 4 个副本的机房分布比例为 1:1。
  • 容灾场景下,DanceNN 可以快速切换成单机房模式,editlog 依然以 4 个副本存放,但是存储策略变为单机房存储,历史的 editlog 也能正常消费。