权限管理系统-01-概览
编写目的
- 最近一直在研究公司内网的系统权限问题,以前使用的是nginx白名单,每个站添加白名单,不免显得很繁琐,偶然间看到casdoor认证系统,最开始研究如何接入统一认证,开启微信扫码登录,进一步研究发现可以结合lua脚本加上权限控制,接下来的一些经验分享将会详细介绍一下学习心得,感兴趣的朋友可以持续关注下,想交流的可以后台私信。
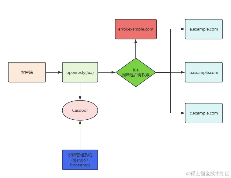
系统架构

- openresty: 是一个基于 Nginx 与 Lua 编程语言的 Web 平台,它将 Nginx 服务器扩展为一个强大的 Web 应用程序服务器。
- lua: 是一种轻量级、高效、可扩展的脚本编程语言。它被设计为嵌入式语言,可以很方便地嵌入到其他应用程序中使用
- casdoor: 是一个开源的身份认证和访问控制系统,它提供了用户管理、第三方登录、RBAC(基于角色的访问控制)等功能。
- django: 是一个开放源代码的 Web 应用程序框架,基于 Python 编程语言开发。
- bootstrap: 是一个流行的开源前端框架,用于快速开发响应式和移动设备优先的网站和 Web 应用程序。
权限管理系统

GZH
- 欢迎关注同名GZH"小红帽rh",获取更多最新分享。