首页
沸点
课程
数据标注
HOT
AI Coding
更多
直播
活动
APP
插件
直播
活动
APP
插件
搜索历史
清空
创作者中心
写文章
发沸点
写笔记
写代码
草稿箱
创作灵感
查看更多
登录
注册
系统架构分析
Ri12S
2024-01-03
74
阅读1分钟
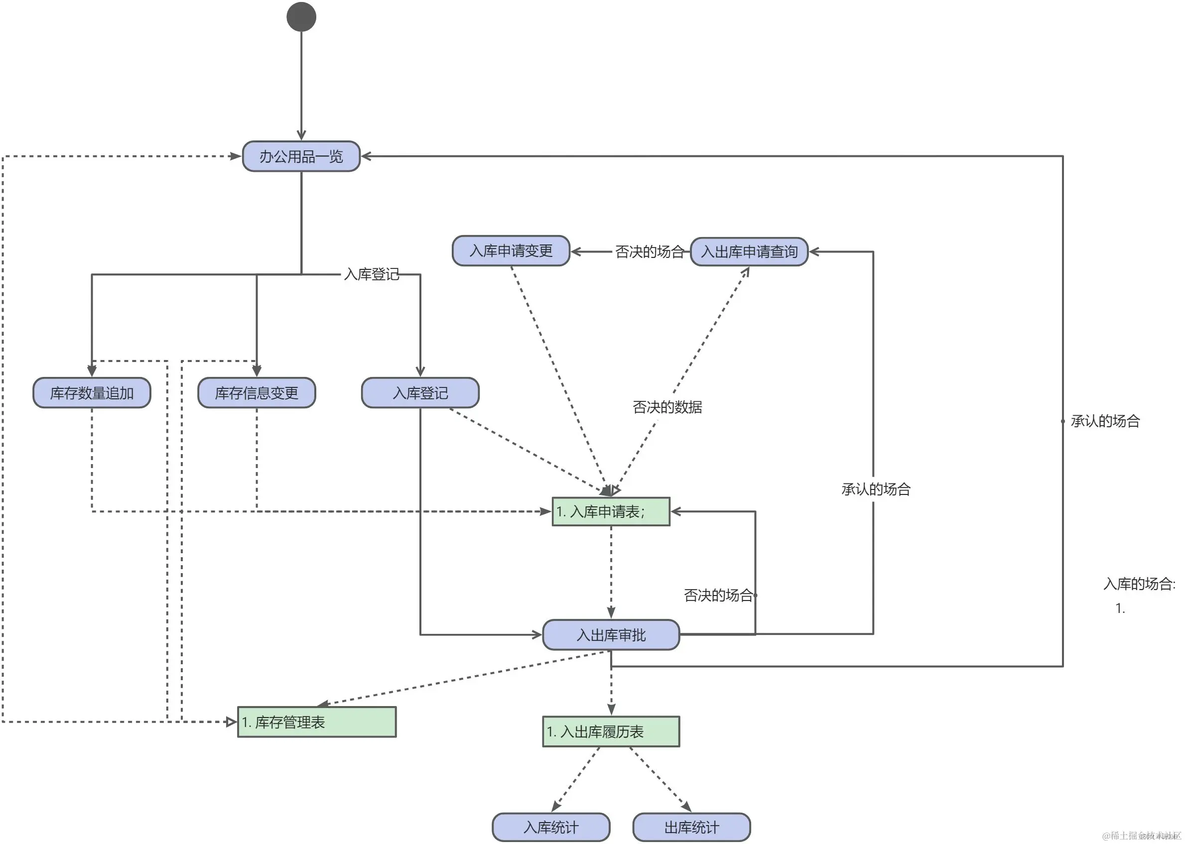
页面结构图
经过整理思绪,最终思考出一款基于B/S的入出库管理系统,同时概括仓储与OS中的办公申请
UML逻辑图
Ri12S
软件工程师
3
文章
928
阅读
0
粉丝
目录
收起
页面结构图
UML逻辑图