63页!嵩山版Java开发手册分享

130 阅读3分钟

作为广受欢迎的编程语言之一,Java在软件开发领域扮演着重要的角色。然而,由于Java的灵活性和广泛应用,很容易出现代码质量低下、可读性差、维护困难等问题。为了解决这些问题,阿里巴巴集团发布了一份权威指南——阿里嵩山版Java开发手册。

阿里嵩山版Java开发手册是一份规范性文档,提供了丰富的Java开发指导原则和最佳实践。它涵盖了代码规范、异常处理、并发编程、日志管理、安全等多个方面,旨在帮助开发人员编写高质量、可维护的Java代码。分享链接见文末。

2023-12-31-005.png

1.首先,阿里嵩山版Java开发手册强调了代码规范的重要性。它提供了一系列规范化的命名约定、代码布局、注释等规则,使得代码具有一致的风格,易于阅读和理解。通过遵循统一的代码规范,开发人员可以减少代码审查和维护过程中的错误和困惑,提高团队协作效率。

2023-12-31-001.png

2.其次,阿里嵩山版Java开发手册关注异常处理的规范。它提倡对异常进行合理的分类和处理,避免使用过于宽泛的异常捕获方式,以及不处理或忽略异常的情况。通过合理的异常处理,可以增加代码的健壮性和可靠性,减少潜在的错误和异常情况。

2023-12-31-002.png

3.并发编程是Java开发中常见的挑战之一,阿里嵩山版Java开发手册也给出了相关指导。它推荐使用线程池、锁机制、并发集合等工具来管理多线程的并发访问,避免出现死锁、资源竞争等问题。这些指导原则能够优化系统性能,提高应用的稳定性和响应能力。

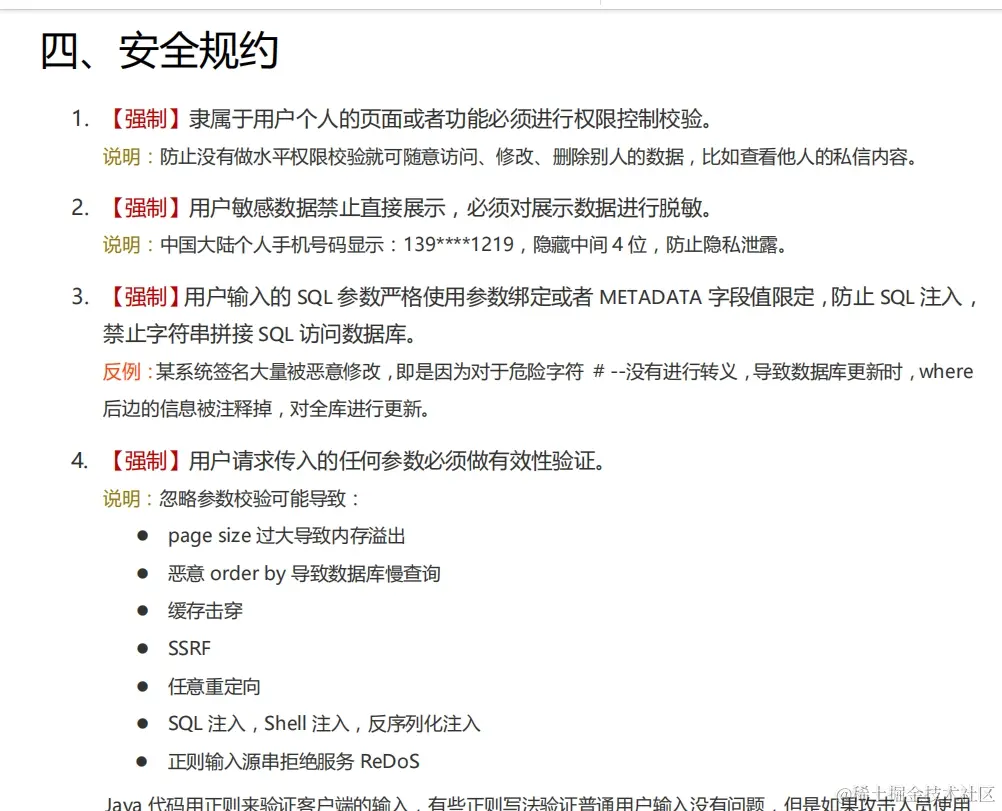
4.此外,阿里嵩山版Java开发手册还涵盖了日志管理和安全方面的建议。良好的日志记录可以帮助开发人员快速定位问题,调试代码;而合理的安全措施可以保护系统免受漏洞和攻击的威胁。

2023-12-31-003.png

综上所述,阿里嵩山版Java开发手册是一份必备的指南,旨在提升Java代码的质量和可维护性。遵循该手册的原则和规范,开发人员能够编写出高质量、健壮的Java代码,提高团队协作效率,降低软件开发和维护的成本。

如果你是一名Java开发人员,无论是初学者还是资深工程师,我强烈推荐你阅读并遵循阿里嵩山版Java开发手册。它将成为你的良师益友,帮助你在Java开发的道路上走得更稳更远。让我们一起致力于编写优秀的Java代码,共同构建高质量的软件项目!

链接:pan.baidu.com/s/1pZxUQCDB… 提取码:ievm