KPI 与 OKR

365 阅读4分钟

一、前言

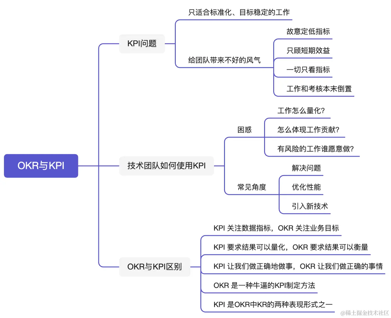
KPI 让我们正确地做事,

OKR 让我们做正确的事。

OKR 绩效考核

高绩效有:

  • 因为KR定得太高,但没有盲目追求数据
  • 因为不可抗力无法做到KR,但探索了新路径
  • 做到了KR,实现了目标

用 OKR 做规划可以分为两个阶段:

  1. P9/P10 级别的业务负责人针对整条业务线做业务规划。
  2. P7/P8 级别的 Team Leader 针对专业团队做团队规划。

因为你只有理解业务规划背后的逻辑,才能做出与之匹配的团队规划。

阶段一:业务规划

聚焦于最重要的事情,争取形成合力和突破。

  • 10个60分的目标不如一个 100分的目标。

OKR 中最难的一步,其两大难点:

  1. 面对的环境和处理的信息本身就有很大的不确定性。
  2. 就算在条件和信息上达成一致,但不通的人制定规划的时候判断和选择的标准也是不同的。
第一步:聚焦业务目标(O)

聚焦业务目标过程中的互怼和争执,本身也是一个澄清和完善的过程。

通常情况下不要求量化

因为 KR 中会有具体的数据描述,在目标中只要把数据的意义提炼出来。

🌰栗子一:

  • O:新增用户数 2000 万
  • KR1:短视频平台买量拉新 1000 万
  • KR2:开发新业务拉新 600 万
  • KR3:通过与其它平台换量拉新 500 万

🌰栗子二: 添加辅助指标

  • O:新增用户数 2000 万
  • KR1:新增用户数 2000 万
  • KR2:投入资金不超过 1 亿
  • KR3:新用户月留存率不低于 40%

第二步:分解关键结果(KR)

对于可以量化的 KR,关键在于具体的数值应该定多少:

  • 太低了,看起来没有挑战
  • 太高了,看起来没有希望

具体定多少并没有明确的标准:

  • 一般来说:可以参考历史数据、 竞品数据 行业数据
  • 也可以举全公司之力来定一个非常有挑战的目标值。

阶段二:团队规划

第一步:对齐业务 OKR

对照上一级业务 OKR,看自己团队能够贡献什么价值和力量。

假设现在业务规划的 OKR 是:

  • O:总用户数达到行业第一
  • KR1:新增用户数 2000 万
  • KR2:投入资金不超过 1 亿
  • KR3:新用户月留存率不低于 40%

那么要怎么对齐呢?

  1. 首先,针对 KR1,技术团队能做的包括“降低 App 包大小”“SEO 优化”“开发某某新业务”和“开发小程序”等。
  2. 其次,针对 KR2,技术团队能做的不多,除非运营明确说“某个大渠道的 ROI 偏低,主要原因是包太大影响转化”,这时你就可以直接把解决问题作为团队的目标。
  3. 最后,针对 KR3,技术团队能做的包括“优化用户体验”“新用户连续签到奖励”和“新用户引导”等。

光是对照业务规划的一个 OKR,我们就能够想到很多关联的事情

按照同样的思路,再对照其他的 OKR 继续分析,把想到的事情分类整合排序形成自己团队的 OKR,对齐业务 OKR 的工作就完成了。

第二步:补充专业 OKR

如果说对齐业务 OKR 是自上而下的传导,那么补充 OKR 就是自下而上的提炼。

  • 自上而下的传导:需要很强的业务理解能力
  • 自下而上的提炼:需要有很强的专业能力

二、技术

为什么要现在做这个事情,这个事情给业务带来什么价值?

做事的时候时刻记得按照:“事前规划事中执行事后总结

  • 去分析自己哪里可以做的更好
  • 多问问为什么,就可以让你的声音被听到

关于程序员的工作量如何量化?

答: 无法量化,一线的程序员不推荐用OKR来规划和考核,更不用说KPI了,更不合适。

  • 一线程序员的考核基本就是 事后总结

通过事后总结,看你做了什么事,贡献如何,质量和效率如何,是否有犯错,周围的人对你的评价等等。

  • 从这里面看,大部分都是主观评价。
  • 因此,多发出自己的声音就很重要了。
  • 找到一种方法发出声音: 在做一个项目之前,往往要和上下游沟通,了解相关的需求点。

这个时候,多发表自己的看法,多问问题,也是一种发声的方法。

  • 平时做事的时候不要埋头干活,要学会适当的发声承担一些责任主动做一些事情