安世 | 最大程度提高对汽车以太网应用的ESD保护

140 阅读6分钟

数十年来,以太网广泛应用于工业和计算网络,但如今,越来越多地部署到汽车应用,取代了控制器局域网络(CAN)等传统网络。汽车以太网提供拓扑灵活性、高带宽和稳定的通信,能够满足原始设备制造商(OEM)从域向区域网络架构过渡期间的车内数据通信需求。本文首先讨论各种汽车以太网标准,然后再考虑它们必须符合的严格静电保护(ESD)和电磁兼容性(EMC)标准。最后介绍 Nexperia(安世半导体)的一系列元件,汽车 OEM 可利用这些元件确保车辆网络在发生 ESD 事件时得到全面保护。

汽车以太网标准

2016 年,开放技术联盟(One Pair Ethernet Network,OPEN)委员会开发了 100BASE-T1 和 1000BASE-T1 汽车以太网(随后由 IEEE 标准化),主要满足汽车应用与电磁干扰(EMI)和兼容性(EMC)相关的特定要求。2020 年开发的 10BASE-T1S 可实现短距离多点网络拓扑,这一特性使其非常适合支持车辆区域架构。目前正在开发汽车以太网的千兆级版本(MGBASE-T1)。表1列出了每种标准的规格。

图片

表1:汽车以太网标准

保护汽车以太网网络

与计算设施中部署的以太网版本不同,100BASE-T1 和 1000BASE-T1 汽车以太网标准使用单一非屏蔽双绞线(UTP)连接物理层接口(PHY),如图1所示。UTP 电缆体积更小、重量更轻、成本更低且易于使用,这些都是汽车 OEM 的关键要求,但其结构却给 EMI 防护带来了额外的挑战。

图片

图1:汽车以太网使用单一非屏蔽双绞线

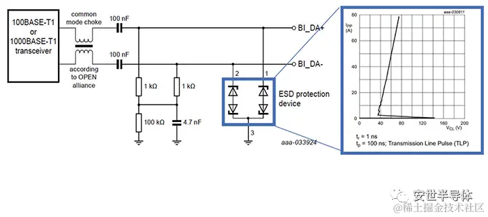
在现代汽车中,数百米长的电缆连接着多个管理各种功能的电子控制单元(ECU)。电缆通常捆绑在一起形成线束,这就大大增加了出现 EMI 相关问题的可能性。在最坏的情况下,UTP 电缆中的 EMI 电压振幅可高达 100 V,因此以太网网络必须足够稳定,能够承受这些峰值。开放技术联盟为汽车以太网网络中的每个节点指定的保护电路如图 2 所示。这包括一个共模扼流圈(CMC),用于过滤可能耦合到电缆上的不必要的共模噪声,同时还有助于防止潜在的 ESD 破坏性影响。

图片

图2:开放技术联盟指定的汽车以太网保护电路

ESD 保护器件的关键要求是在低于 100 V 的电压下不应激活,同时为 24 V 工作电压提供至少 15kV 的 ESD 保护(至少耐受1000次放电)。开放技术联盟还建议 OEM 执行一系列附加测试,虽然这些测试对于 100BASE-T1 和 1000BASE-T1 大体相似,但它们的通过标准不同。其中两项测试旨在测量 ESD 保护器件对信号完整性(SI)的影响,并测量插入损耗(IL)、回波损耗(RL)和共模抑制比(CMMR)。ESD 放电电流测试可量化 ESD 事件期间流入 PHY 的电流,而射频钳位测试则旨在确保节点具有高达 100 V 的电磁兼容性。

在实际的汽车以太网部署中,ESD 保护的位置和布局至关重要。如图3中的场扫描图所示,该位置应位于连接器处,以确保 ESD 脉冲在连接器处直接被钳位接地,从而为包括 CMC 和 PHY 在内的所有网络电路提供最大保护。

图片

图3 ESD 事件的影响取决于 ESD 电路的布局

在脉冲条件下,CMC 可减少对 PHY 的 ESD 应力。当瞬态脉冲击中 CMC 时,它会阻断电流一段时间,时间长短取决于脉冲的电压电平,电压越高,阻断阶段越短。阻断阶段之后是饱和阶段,在这个阶段,CMC 的行为就像电感进入饱和状态。一旦达到饱和,它就开始传导电流,CMC 两端的电压开始下降。ESD 器件的封装布线应始终保持平直,避免出现任何接点或弯曲,差分信号的布线应穿过 ESD 器件的焊盘。出于信号完整性的考虑,应避免出现接点,差分线路的阻抗应为 100 Ω。为此,必须将线路分开。图4显示了 Nexperia 针对不同封装类型推荐的布线选项。

图片

图4:SOT23 和 DFN 封装 ESD 保护器件的布线选项

Nexperia为汽车以太网

提供全面的ESD保护器件系列

Nexperia(安世半导体)为汽车以太网网络提供多种 ESD 保护器件(表2)。(找元器件现货上唯样商城)PESD2ETH 系列器件完全符合开放技术联盟 100BASE-T1 标准,采用小型 SOT23 表面贴装塑料封装,旨在保护两条车载网络总线线路免受 ESD 和其他瞬态事件的损坏。PESD2ETH1G 器件符合开放技术联盟 IEEE 100BASE-T1 和 1000BASE-T1 标准,采用小型 DFN1006BD-2 (SOD882BD)表面贴装塑料封装。

图片

表2:来自 Nexperia 的 100BASE-T1 和 1000BASE-T1 ESD 保护器件

Nexperia 还提供表3所示的符合开放技术联盟 10BASE-T1S 标准的高稳健性器件。它们的触发电压(Vt)超过 100 V,器件电容较低(< 0.5 pF),因此数据传输流畅,信号完整性出色。对于双线封装,它们的电容匹配规范为 2%(最大值)。

图片

表3:来 自Nexperia 的 10BASE-T1S ESD 保护器件

结论

本文讨论了汽车以太网网络的保护要求,并介绍了有助于提高 ESD 和 EMI 稳定性的电路板布局选项。无论是实施 100BASE-T、1000BASE-T 还是  10BASE-T1S,汽车 OEM 都可以依靠 Nexperia 为其车载网络提供所需规格和外形尺寸的保护器件。