编程导航算法通过村第四关 | 表达式问题

76 阅读3分钟

计算器问题

力扣(LeetCode)官网 - 全球极客挚爱的技术成长平台

解决运算器问题,最好的工具就是栈。由于乘除优先于加减计算,因此不妨考虑先进行所有乘除运算,并将这些乘除运算后的整数值放回原表达式的相应位置,则随后整个表达式的值,就等于一系列整数加减后的值。

基于此,我们可以用一个栈,保存这些(进行乘除运算后的)整数的值。对于加减号后的数字,将其直接压入栈中;对于乘除号后的数字,可以直接与栈顶元素计算,并替换栈顶元素为计算后的结果。

具体来说,遍历字符串 ss,并用变量preSign 记录每个数字之前的运算符,对于第一个数字,其之前的运算符视为加号。每次遍历到数字末尾时,根据 preSign 来决定计算方式:

  • 加号:将数字压入栈;
  • 减号:将数字的相反数压入栈;
  • 乘除号:计算数字与栈顶元素,并将栈顶元素替换为计算结果。

代码实现中,若读到一个运算符,或者遍历到字符串末尾,即认为是遍历到了数字末尾。处理完该数字后,更新 preSign 为当前遍历的字符。

遍历完字符串 ss 后,将栈中元素累加,即为该字符串表达式的值。

class Solution {
    public int calculate(String s) {
        Deque<Integer> stack = new ArrayDeque<>();
        char preSign = '+';
        int num = 0;
        int length = s.length();
        for (int i = 0; i < length; ++i) {
            if (Character.isDigit(s.charAt(i))){
                num = num * 10 + s.charAt(i) - '0';
            }
            if(!Character.isDigit(s.charAt(i)) && s.charAt(i) != ' ' || i == length - 1) {
                switch (preSign) {
                    case '+':
                        stack.push(num);
                        break;
                    case '-':
                        stack.push(-num);
                        break;
                    case '*':
                        stack.push(stack.pop() * num);
                        break;
                    default:
                        stack.push(stack.pop() / num);
                        break;
                }
                preSign = s.charAt(i);
                num = 0;
            }
        }
        int res = 0;
        while (!stack.isEmpty()) {
            res += stack.pop();
        }
        return res;
    }
}

Character.isDigit() 是一个 Java 中的字符处理方法,用于判断当前字符是否是数字字符

逆波兰表达式

力扣(LeetCode)官网 - 全球极客挚爱的技术成长平台

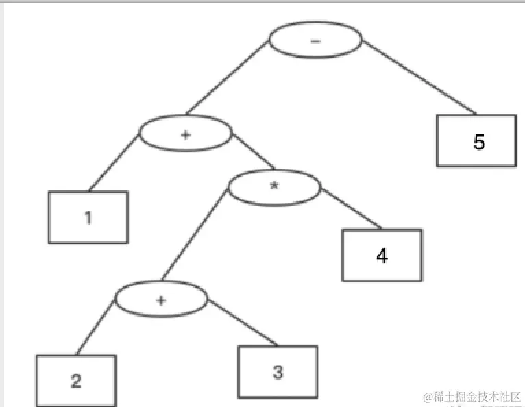
我们先理解一下什么是表达式,表达式就是小学里学的类似((2 + 1) * 3)这样的式子,根据不同的记法,有前缀、中缀和后缀三种方式,其区别在于运算符相对于操作数的位置,前缀表达式的运算符位于操作数之前,中缀和后缀同理,如下图,其实这就对应了树的前中后三种遍历方式。

对应的三种表达式就是:

中缀表达式:1 + (2 + 3) × 4 - 5
前缀表达式:- + 1 × + 2 3 4 5
后缀表达式:1 2 3 + 4 × + 5 -

从上面的例子我们也可以看到 中缀表达式是最像人话的,它是一种通用的算术或逻辑公式表示方法,操作符以中缀形式处于操作数的中间。 虽然人的大脑很容易理解与分析中缀表达式,但对计算机来说中缀表达式却是很复杂的,因此计算表达式的值时,通常需要先将中缀表达式转换为前缀或后缀表达式再进行求值。 前缀表达式的运算符位于两个相应操作数之前,前缀表达式又被称为前缀记法或波兰式。而后缀式就是逆波兰式,知道这些就行了。

观察后缀表达式可以发现,其特点就是数字先保存下来,然后遇到符号就计算,例如”1 2 3 +“,遇到 +号就将2+3加起来变成5再继续其他操作,直到最后完成。

如果用栈来解释就是遇见数字即进栈,遇见运算符,则取出栈中最上面的两个元素进行计算,最后将运算结果入栈。实现代码其实很容易:

class Solution {
    public int evalRPN(String[] tokens) {
        Stack<Integer> stack = new Stack<>();
        for (String token : tokens) {
            if (!Character.isDigit(token.charAt(0)) && token.length() == 1) {
                /**
                 * 运算符,从栈中取出两个数进行运算!
                 */
                int b = stack.pop();
                int a = stack.pop();
                switch (token) {
                    /**
                     * 根据运算符的种类进行计算
                     * 将结果直接入栈!
                     */
                    case "+":
                        stack.push(a + b);
                        break;
                    case "-":
                        stack.push(a - b);
                        break;
                    case "*":
                        stack.push(a * b);
                        break;
                    case "/":
                        stack.push(a / b);
                        break;
                }
            } else {
                /**
                 * 整数直接入栈!
                 */
                stack.push(Integer.parseInt(token));
            }
        }
        return stack.pop();
    }
}