RedLock算法和底层源码分析

139 阅读9分钟
  • 👏作者简介:大家好,我是爱吃芝士的土豆倪,24届校招生Java选手,很高兴认识大家
  • 📕系列专栏:Spring源码、JUC源码、Kafka原理、分布式技术原理、数据库技术
  • 🔥如果感觉博主的文章还不错的话,请👍三连支持👍一下博主哦
  • 🍂博主正在努力完成2023计划中:源码溯源,一探究竟
  • 📝联系方式:nhs19990716,加我进群,大家一起学习,一起进步,一起对抗互联网寒冬👀

RedLock算法和底层源码分析

Redis分布式锁-Redlock红锁算法

1.png

怎么产生?

2.png

总结

3.png

线程 1 首先获取锁成功,将键值对写入 redis 的 master 节点,在 redis 将该键值对同步到 slave 节点之前,master 发生了故障;redis 触发故障转移,其中一个 slave 升级为新的 master,此时新上位的master并不包含线程1写入的键值对,因此线程 2 尝试获取锁也可以成功拿到锁,此时相当于有两个线程获取到了锁,可能会导致各种预期之外的情况发生,例如最常见的脏数据。

我们加的是排它独占锁,同一时间只能有一个建redis锁成功并持有锁,严禁出现2个以上的请求线程拿到锁。危险的

Redlock算法设计概念

Redis也提供了Redlock算法,用来实现基于多个实例的分布式锁。

锁变量由多个实例维护,即使有实例发生了故障,锁变量仍然是存在的,客户端还是可以完成锁操作。

Redlock算法是实现高可靠分布式锁的一种有效解决方案,可以在实际开发中使用。

4.png

设计理念

该方案也是基于(set 加锁、Lua 脚本解锁)进行改良的,所以redis之父antirez 只描述了差异的地方,大致方案如下。

假设我们有N个Redis主节点,例如 N = 5这些节点是完全独立的,我们不使用复制或任何其他隐式协调系统,

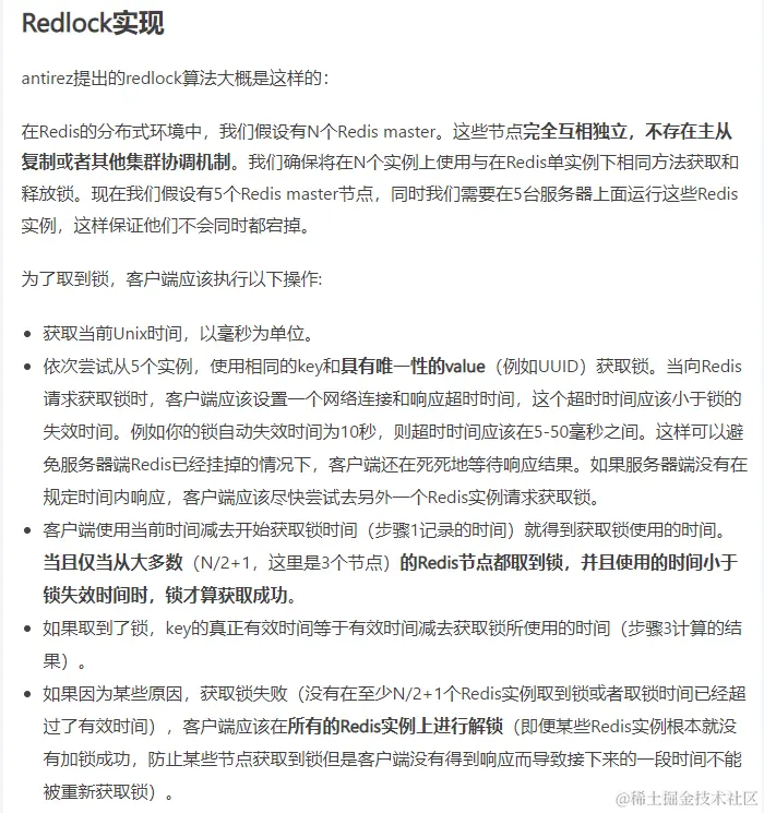
为了取到锁客户端执行以下操作:

1获取当前时间,以毫秒为单位;
2依次尝试从5个实例,使用相同的 key 和随机值(例如 UUID)获取锁。当向Redis 请求获取锁时,客户端应该设置一个超时时间,这个超时时间应该小于锁的失效时间。例如你的锁自动失效时间为 10 秒,则超时时间应该在 5-50 毫秒之间。这样可以防止客户端在试图与一个宕机的 Redis 节点对话时长时间处于阻塞状态。如果一个实例不可用,客户端应该尽快尝试去另外一个 Redis 实例请求获取锁;
3客户端通过当前时间减去步骤 1 记录的时间来计算获取锁使用的时间。当且仅当从大多数(N/2+1,这里是 3 个节点)的 Redis 节点都取到锁,并且获取锁使用的时间小于锁失效时间时,锁才算获取成功;
4如果取到了锁,其真正有效时间等于初始有效时间减去获取锁所使用的时间(步骤 3 计算的结果)。
5如果由于某些原因未能获得锁(无法在至少 N/2 + 1 个 Redis 实例获取锁、或获取锁的时间超过了有效时间),客户端应该在所有的 Redis 实例上进行解锁(即便某些Redis实例根本就没有加锁成功,防止某些节点获取到锁但是客户端没有得到响应而导致接下来的一段时间不能被重新获取锁)。

客户端只有在满足下面的这两个条件时,才能认为是加锁成功。

条件1:客户端从超过半数(大于等于N/2+1)的Redis实例上成功获取到了锁;

条件2:客户端获取锁的总耗时没有超过锁的有效时间。

解决方案

5.png

为什么是奇数? N = 2X + 1 (N是最终部署机器数,X是容错机器数)

先知道什么是容错

失败了多少个机器实例后我还是可以容忍的,所谓的容忍就是数据一致性还是可以Ok的,CP数据一致性还是可以满足

加入在集群环境中,redis失败1台,可接受。2X+1 = 2 * 1+1 =3,部署3台,死了1个剩下2个可以正常工作,那就部署3台。

加入在集群环境中,redis失败2台,可接受。2X+1 = 2 * 2+1 =5,部署5台,死了2个剩下3个可以正常工作,那就部署5台。

实现

RedLock必然有落地的实现 Redisson

Redisson进行编码改造

6.png

@Service
@Slf4j
public class InventoryService2
{
    @Autowired
    private StringRedisTemplate stringRedisTemplate;
    @Value("${server.port}")
    private String port;
    @Autowired
    private DistributedLockFactory distributedLockFactory;

    @Autowired
    private Redisson redisson;
    public String saleByRedisson()
    {
        String retMessage = "";
        String key = "zzyyRedisLock";
        RLock redissonLock = redisson.getLock(key);
        redissonLock.lock();
        try
        {
            //1 查询库存信息
            String result = stringRedisTemplate.opsForValue().get("inventory001");
            //2 判断库存是否足够
            Integer inventoryNumber = result == null ? 0 : Integer.parseInt(result);
            //3 扣减库存
            if(inventoryNumber > 0) {
                stringRedisTemplate.opsForValue().set("inventory001",String.valueOf(--inventoryNumber));
                retMessage = "成功卖出一个商品,库存剩余: "+inventoryNumber;
                System.out.println(retMessage);
            }else{
                retMessage = "商品卖完了,o(╥﹏╥)o";
            }
        }finally {

          redissonLock.unlock();
        }
        return retMessage+"\t"+"服务端口号:"+port;
    }
}

7.png

@Service
@Slf4j
public class InventoryService
{
    @Autowired
    private StringRedisTemplate stringRedisTemplate;
    @Value("${server.port}")
    private String port;
    @Autowired
    private DistributedLockFactory distributedLockFactory;

    @Autowired
    private Redisson redisson;
    public String saleByRedisson()
    {
        String retMessage = "";
        String key = "zzyyRedisLock";
        RLock redissonLock = redisson.getLock(key);
        redissonLock.lock();
        try
        {
            //1 查询库存信息
            String result = stringRedisTemplate.opsForValue().get("inventory001");
            //2 判断库存是否足够
            Integer inventoryNumber = result == null ? 0 : Integer.parseInt(result);
            //3 扣减库存
            if(inventoryNumber > 0) {
                stringRedisTemplate.opsForValue().set("inventory001",String.valueOf(--inventoryNumber));
                retMessage = "成功卖出一个商品,库存剩余: "+inventoryNumber;
                System.out.println(retMessage);
            }else{
                retMessage = "商品卖完了,o(╥﹏╥)o";
            }
        }finally {
            if(redissonLock.isLocked() && redissonLock.isHeldByCurrentThread())
            {
                redissonLock.unlock();
            }
        }
        return retMessage+"\t"+"服务端口号:"+port;
    }
}

Redisson源码解析

Redis分布式锁过期了,但是业务逻辑还没处理完怎么办?

解决方案:缓存续命

额外起一个线程,定期检查线程是否还持有锁,如果有则延长过期时间。

Redisson 里面就实现了这个方案,使用“看门狗”定期检查(每1/3的锁时间检查1次),如果线程还持有锁,则刷新过期时间;

在获取锁成功后,给锁加一个watchdog,watchdog会起一个定时任务,在锁没有被释放且快要过期的时候会续期

8.png

源码分析1

9.png

通过redisson新建出来的锁key,默认是30秒

源码分析2

10.png

源码分析3

11.png

流程解释:

  • 通过exists判断,如果锁不存在,则设置值和过期时间,加锁成功
  • 通过hexists判断,如果锁已经存在,并且锁的是当前线程,则证明是重入锁,加锁成功
  • 如果锁已经存在,但是锁的不是当前线程,则证明有其他线程持有锁。返回当前锁的过期时间(代表了锁key的剩余生存时间),加锁失败

源码分析4

12.png

这里面初始化了一个定时器,dely 的时间是 internalLockLeaseTime/3。

在 Redisson 中,internalLockLeaseTime 是 30s,也就是每隔 10s 续期一次,每次 30s。

13.png

watch dog自动延期机制

客户端A加锁成功,就会启动一个watch dog看门狗,他是一个后台线程,会每隔10秒检查一下,如果客户端A还持有锁key,那么就会不断的延长锁key的生存时间,默认每次续命又从30秒新开始

14.png

自动续期lua脚本分析

15.png

解锁

16.png

多机案例

redis之父提出了Redlock算法解决这个问题

17.png

这个锁的算法实现了多redis实例的情况,相对于单redis节点来说,优点在于 防止了 单节点故障造成整个服务停止运行的情况且在多节点中锁的设计,及多节点同时崩溃等各种意外情况有自己独特的设计方法。

Redisson 分布式锁支持 MultiLock 机制可以将多个锁合并为一个大锁,对一个大锁进行统一的申请加锁以及释放锁。

最低保证分布式锁的有效性及安全性的要求如下:

1.互斥;任何时刻只能有一个client获取锁

2.释放死锁;即使锁定资源的服务崩溃或者分区,仍然能释放锁

3.容错性;只要多数redis节点(一半以上)在使用,client就可以获取和释放锁

网上讲的基于故障转移实现的redis主从无法真正实现Redlock:

因为redis在进行主从复制时是异步完成的,比如在clientA获取锁后,主redis复制数据到从redis过程中崩溃了,导致没有复制到从redis中,然后从redis选举出一个升级为主redis,造成新的主redis没有clientA 设置的锁,这是clientB尝试获取锁,并且能够成功获取锁,导致互斥失效;

18.png

但是红锁已经被取消了,官网上显示已经弃用了

19.png

实现

docker走起3台redis的master机器,本次设置3台master各自独立无从属关系

docker run -p 6381:6379 --name redis-master-1 -d redis

docker run -p 6382:6379 --name redis-master-2 -d redis

docer run -p 6383:6379 --name redis-master-3 -d redis

20.png

进入上一步刚启动的redis容器实例

21.png

docker exec -it redis-master-1 /bin/bash 或者 docker exec -it redis-master-1 redis-cli

docker exec -it redis-master-2 /bin/bash 或者 docker exec -it redis-master-2 redis-cli

docker exec -it redis-master-3 /bin/bash 或者 docker exec -it redis-master-3 redis-cli

业务类配置

CacheConfiguration

@Configuration
@EnableConfigurationProperties(RedisProperties.class)
public class CacheConfiguration {

    @Autowired
    RedisProperties redisProperties;

    @Bean
    RedissonClient redissonClient1() {
        Config config = new Config();
        String node = redisProperties.getSingle().getAddress1();
        node = node.startsWith("redis://") ? node : "redis://" + node;
        SingleServerConfig serverConfig = config.useSingleServer()
                .setAddress(node)
                .setTimeout(redisProperties.getPool().getConnTimeout())
                .setConnectionPoolSize(redisProperties.getPool().getSize())
                .setConnectionMinimumIdleSize(redisProperties.getPool().getMinIdle());
        if (StringUtils.isNotBlank(redisProperties.getPassword())) {
            serverConfig.setPassword(redisProperties.getPassword());
        }
        return Redisson.create(config);
    }

    @Bean
    RedissonClient redissonClient2() {
        Config config = new Config();
        String node = redisProperties.getSingle().getAddress2();
        node = node.startsWith("redis://") ? node : "redis://" + node;
        SingleServerConfig serverConfig = config.useSingleServer()
                .setAddress(node)
                .setTimeout(redisProperties.getPool().getConnTimeout())
                .setConnectionPoolSize(redisProperties.getPool().getSize())
                .setConnectionMinimumIdleSize(redisProperties.getPool().getMinIdle());
        if (StringUtils.isNotBlank(redisProperties.getPassword())) {
            serverConfig.setPassword(redisProperties.getPassword());
        }
        return Redisson.create(config);
    }

    @Bean
    RedissonClient redissonClient3() {
        Config config = new Config();
        String node = redisProperties.getSingle().getAddress3();
        node = node.startsWith("redis://") ? node : "redis://" + node;
        SingleServerConfig serverConfig = config.useSingleServer()
                .setAddress(node)
                .setTimeout(redisProperties.getPool().getConnTimeout())
                .setConnectionPoolSize(redisProperties.getPool().getSize())
                .setConnectionMinimumIdleSize(redisProperties.getPool().getMinIdle());
        if (StringUtils.isNotBlank(redisProperties.getPassword())) {
            serverConfig.setPassword(redisProperties.getPassword());
        }
        return Redisson.create(config);
    }


    /**
     * 单机
     * @return
     */
    /*@Bean
    public Redisson redisson()
    {
        Config config = new Config();

        config.useSingleServer().setAddress("redis://192.168.111.147:6379").setDatabase(0);

        return (Redisson) Redisson.create(config);
    }*/

}

RedLockController

@RestController
@Slf4j
public class RedLockController {

    public static final String CACHE_KEY_REDLOCK = "ATGUIGU_REDLOCK";

    @Autowired
    RedissonClient redissonClient1;

    @Autowired
    RedissonClient redissonClient2;

    @Autowired
    RedissonClient redissonClient3;

    boolean isLockBoolean;

    @GetMapping(value = "/multiLock")
    public String getMultiLock() throws InterruptedException
    {
        String uuid =  IdUtil.simpleUUID();
        String uuidValue = uuid+":"+Thread.currentThread().getId();

        RLock lock1 = redissonClient1.getLock(CACHE_KEY_REDLOCK);
        RLock lock2 = redissonClient2.getLock(CACHE_KEY_REDLOCK);
        RLock lock3 = redissonClient3.getLock(CACHE_KEY_REDLOCK);

        RedissonMultiLock redLock = new RedissonMultiLock(lock1, lock2, lock3);
        redLock.lock();
        try
        {
            System.out.println(uuidValue+"\t"+"---come in biz multiLock");
            try { TimeUnit.SECONDS.sleep(30); } catch (InterruptedException e) { e.printStackTrace(); }
            System.out.println(uuidValue+"\t"+"---task is over multiLock");
        } catch (Exception e) {
            e.printStackTrace();
            log.error("multiLock exception ",e);
        } finally {
            redLock.unlock();
            log.info("释放分布式锁成功key:{}", CACHE_KEY_REDLOCK);
        }

        return "multiLock task is over  "+uuidValue;
    }

}