移动端第三方SDK 引入和落地管理规范

390 阅读1分钟

一、背景

第三方SDK的管理,一直没有体系化的规范,对于SDK的”接入,升级,移除“ 一直对移动端App有着不确定性的影响:比如 安全合规性,包大小,冷启动,稳定性,影响范围不确定等

因此需要针对SDK的”接入,升级,移除“ 建立规范化流程,保障移动端开发的稳定性,将风险提前暴露并解决。

二、角色定义

image.png

三、准则

1、第三方SDK接入/升级准则

image.png

image.png

2、第三方SDK验收准则

image.png

3、第三方SDK定期巡检

  • 按两个月一次进行定期巡检,对可以下架的SDK进行移除;

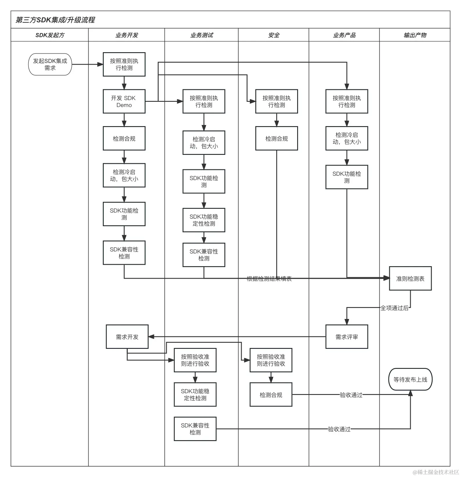
四、第三方SDK 接入/升级流程

image.png

第三方SDK接入准则检测表如下:

image.png

image.png

五、第三方SDK 移除流程

image.png