SRS的配置文件模块SrsConfig—SRS源码分析

408 阅读3分钟

SrsConfig 不只是解析配置文件,同时负责解析命令行的参数。解析命令行参数的函数是 parse_options() 与 parse_argv(),如下:

1-1

命令行参数的解析逻辑比较简单,这里就不说了,跳过。值得注意的是上图中的 _argv 变量,他存储了整个命令行的字符串。但是也没有太多的用处,就是简单保存一下命令行字符串。


下面我们开始讲解 SrsConfig 里解析配置文件的逻辑,我们先看一下 conf/clion.conf 文件的格式,如下:

listen              1935;
max_connections     1000;
daemon              on;
srs_log_level       info;
srs_log_tank        console;

http_server {
    enabled         on;
    listen          8080;
    dir             ./objs/nginx/html;
}

http_api {
    enabled         on;
    listen          8080;
}
stats {
    network         0;
}
rtc_server {
    enabled on;
    # Listen at udp://8000
    listen 8000;
    #
    # The $CANDIDATE means fetch from env, if not configed, use * as default.
    #
    # The * means retrieving server IP automatically, from all network interfaces,
    # @see https://ossrs.net/lts/zh-cn/docs/v4/doc/webrtc#config-candidate
    candidate $CANDIDATE;
}
...省略...

SRS 解析配置文件的函数是 SrsConfig::parse_file(),他会先把 srs.conf 配置文件的内容全部读取进去 SrsConfigBuffer,然后再解析 SrsConfigBuffer 流程如下:

1-1-2

build_buffer() 会把整个 srs.conf 文件的内容读取进去 SrsConfigBuffer 里面。然后 parse_buffer() 负责把 SrsConfigBuffer 解析成 SrsConfDirective 的树结构。

SrsConfDirective 树结构是一个重点,他的代码注释非常全,如下:

1-2

你看一遍他的代码注释,然后自己断点调试一下,就知道是解析处理之后的结果是怎样的了。

然后 SrsConfig 还提供了一些方法来获取 SrsConfDirective 树里面的某些项的信息,例如 get_pid_file(),如下:

1-3

而 get() 函数实际上是去遍历整个 SrsConfDirective 树,如下:

1-4


解析 srs.conf 配置文件的代码还是比较简单的,稍微比较复杂的是 配置文件的 reload 功能。reload 功能是通过 subscribes 机制来实现的,如下:

1-5

注意这个 subscribes 字段,他是一个 vector(订阅者数组)。我习惯将 vector 称为数组。虽然不太准确,但你知道这么个意思就行了。

其他模块如果 需要响应配置文件的 reload 事件,可以用 subscribe() 函数把自己(this)注册进去 vector 数组。如下:

1-6

上图是 RTMP 模块,订阅了 SrsConfig 的 reload。当配置文件被热加载的时候,SrsConfig 就会执行 RTMP 模块里跟 reload 相关的函数,如下:

1-7

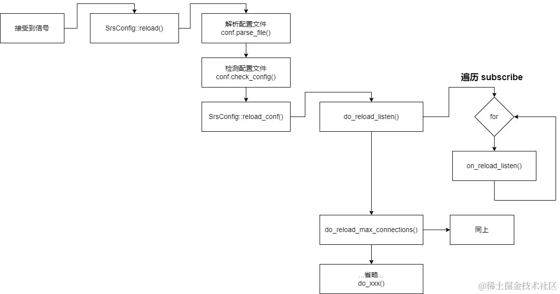
流程图如下:

1-8

注意 SrsConfig 里面的动作方法是 do_ 开头的,而订阅者里面的方法是 on_开头的,这是 SRS 的命名习惯。

信号产生之后,就会执行相关的 do 方法,do 方法里面会遍历所有的订阅者,执行他们的 on 方法。例如 do_reload_listen() 里面会遍历所有的订阅者,执行他们的 on_reload_listen() 函数,如下:

1-9

我们可以用下面的命令来产生 SRS_SIGNAL_RELOAD 信号给 SRS 进程,如下:

./etc/init.d/srs reload

SRS 的信号处理也是一个比较有趣的设计,他会把信号事件 传递给 pipe 管道,因为 pipe 是 IO 操作,所以就可以用协程来处理了。推荐阅读《SRS的信号处理模块SrsSignalManager


虽然 SRS 官方文档《热加载配置》说支持除 deamonmode 以外的配置选项进行热加载,但是我测试下来还是有一些配置是不支持热加载的,例如 srs_log_level


本文是《  SRS原理  》一书中的文章,如需观看更多内容,请购买本书。