风行管理管理者课程-管理挑战- 业务管理与团队管理

158 阅读27分钟

业务管理

场景一

欢迎回来,那时的我了解到明哥的故事时,觉得管理者原来并不像想象中那么光鲜,不仅操心多好几倍,有必须背负的责任,还会遇到很多难题。我会疑问:成为管理者真的值得吗?带着这个问题,我也去访问了各个管理层级的人,问他们是否后悔成为管理者。大部分人都回答:“痛并快乐着”,他们能看到管理历练带来的成长改变,认为成为管理者依然是值得追求的目标。但在刚开始管理时,即便是业务能力极强的明哥,也遇到了很多问题。

管理者厂会遇到的问题和至暗时刻

image.png

这让明哥开始怀疑自己是否适合做管理者。不光是明哥,大多数管理者也会经历类似的“黑暗时刻”。

多选我也想问问你,你觉得明哥受挫的原因是什么呢?(多选)

  • A. 缺乏对优秀管理者的认识
  • B. 缺乏管理意识
  • C. 缺乏管理知识和技能

我的回答:C. 缺乏管理知识和技能 其实这些都是明哥受挫的原因,当然,没有人天生就会管理,优秀的管理者都是在知行合一的过程中成长起来的,他们既需要系统的管理知识,也需要管理的实践。有学者通过观察研究发现:新手管理者所经历的痛苦转变,如果能够形成正确的思维、行为习惯,对未来的发展有至关重要的作用。只要你能挺住,往往就获得了一个好的开局

你是否希望有个好的开局呢?

  • A. 当然希望!
  • B. 我已经“开局了”,但也希望补补漏,进一步成长!

我的回答:A. 当然希望!

A. 当然希望! 在本小节里,你将了解成为优秀的管理者需要哪些能力,业务管理要把控哪些关键环节,以及如何将个人的超强执行力升级为团队的执行力!

image.png

现在不妨大胆设想自己已经是一个准管理者,你觉得以下哪个问题会是你难以应对的呢?

多选我难以应对以下管理问题(多选):

  • A. 我被提拔为管理者时,对管理下属感到无所适从、拿捏不好分寸
  • B. 我不知道怎么把任务合理分配下去,还让下属非常配合我的工作
  • D. 下属的行动会与我原本的想法南辕北辙,或者大方向一致,但细节和结果总不尽如人意
  • E. 经常和团队开会,也用日报、周报了解工作情况,但经常有搞不定的难题堆到我身上,需要四处救火
  • F. 不知道如何正确地进行表扬和批评,会出现批评没效果、表扬没到位的情况
  • G. 要么没时间辅导下属,要么辅导了也没什么成效,很有挫败感
  • H. 我想不出来自己容易遇到什么问题

我的回答:EFH 培训者:其实以上都是你可能会遇到的问题。有些问题你能够处理好,但有些问题也会经常出现,让你觉得管理中有多如牛毛的问题要解决。这时候我们就需要从问题堆中跳出来,回到胜任管理的底层:想要成为优秀的管理需要哪些能力?

如何提升团队执行

image.png

管理者的能力模型

这里我想给你介绍一下管理者的能力模型。

image.png

想要成为优秀过的管理者,需要3项底层能力:【业务管理能力】、【团队管理能力】和【自我管理能力】。 大家遇到的管理问题总结起来主要是两大类,一类是“事”的问题,一类是“人”的问题。要解决“事”,需要业务管理能力,想解决“人”的问题,需要的是团队管理能力。

要注意哦,我们并不是把“带人”和“成事”完全剥离开,在日常工作中,它们就是同一个问题的两个层面,是相辅相成的。在这里区分开来,是为了让你找到自己当前最需要提升的侧重点,做到足够聚焦地解决问题。

例如,明哥接受了过高的目标,没有请求资源,没有追踪好过程,主要是在业务管理上踩了坑。

其实业务管理能力通常是管理者能够快速提升的,把握住了其中的关键环节,我们就能快速将个人执行力升级为团队执行力!现在我们就来看看业务管理有哪些关键环节。

业务管理能力

image.png

image.png

这3个关键环节分别是【制定计划】、【过程监控】和【复盘改进】。

我们先看看如果没做好这3个环节会出现什么情况,之后我会教你一个具体方法,为你提供行动和思考清单,让你学完就能用!

制定计划

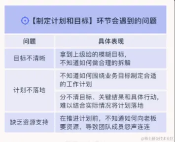
1️⃣ 制定计划和目标。对目标和计划的选择和制定,直接影响整个团队的工作成效,因此需要管理者对此有清晰的思考和明智的判断。

制定计划定制常遇到的问题

如果这个环节没有做好,会出现什么情况呢?

image.png

明哥在接到过高的目标的时候,没有评估目标的合理性,但作为管理者需要进行目标拆解的时候,问题就暴露出来,发现目标无法达成,资源支持也跟不上,这就是制定计划和目标没有做好造成的。

过程监控

2️⃣ 过程监控。同样的工作由他人来完成确实会比由管理者自己完成更不可控,但如果能够合理监控过程,必然能够实现好的结果。

过程监控遇到的问题

image.png

明哥就是过度信任下属没有做好过程监控,最后只能自己“救火”。不知道你或者你的上级有没有踩过程监控的坑呀?

复盘改进

3️⃣ 复盘改进。管理者不能停留在遇到一个问题就只解决这一个问题的层面,而需要帮助团队总结经验,提炼工作方法和规律,从而提升团队整体的工作效能。

复盘改进长遇到的问题

image.png

多选现在请你回想一下,你或者你的上级平时也是按这3个环节进行业务管理的吗?你觉得哪个环节“踩坑”了呢?(多选)

  • A. 制定计划和目标
  • B. 过程监控
  • C. 复盘改进

我的回答:AC 培训者:计划阶段需要你确定方针和目标,制定活动计划。执行阶段需要你根据目标,执行具体任务,对比原计划,找出偏差。复盘改进需要你总结经验,处理问题。接下来我们就会讲解具体应该怎么做。现在我们知道了这3个环节没做好会出现这么多令人头疼的问题,下面我想教你提高团队执行的4个步骤——PDCA循环,你只要对照清单行动和思考,就能少走弯路!

高团队执行的4个步骤

image.png

PDCA循环由美国著名质量管理专家戴明(W、E、Deming)提出,他认为“做好一件事”可以被拆解成4个步骤:计划(Plan)、执行(Do)、检查(Check)和处理(Action)。在质量管理中,PDCA循环得到了广泛的应用,并取得了很好的效果。实际上,要想有效地进行任何一项工作,都离不开这4个步骤,带领团队做事亦是如此。

image.png

不知道你有没有发现?PDCA循环就是业务管理3个关键环节的进一步细分。

image.png

(Plan)阶段 ---定制计划

先看计划(Plan)阶段👇🏻。

image.png

我们需要分析现状,分析原因,找出要因,制定计划。

image.png

根据制定计划的清单,以下哪项行动可以让明哥避免再次接受过高的目标?

  • A. 分析现状:盘点团队成员的能力,是否有可用资源
  • B. 分析现状:和上级Eric确认目标优先级
  • C. 找出要因:为目标设置关键行动
  • D. 制定计划:根据下属的能力分配任务

我的回答:A 培训者:恭喜你,答对了!

(Do)阶段 ---过程监控

接下来我们看看执行(Do)阶段,也就是过程监控的环节要有哪些行动。

image.png

我们需要描述进展、评估风险、调整方案,并进行过程记录

image.png

如果通过过程监控确保下属的执行一直在可控范围内,那么最终的结果自然就可以达成。 如果你是明哥,根据过程监控清单,为了防止下属工作延期交付,可以最先做什么?

  • A. 描述进展:定期了解每一位成员的进度,是否与计划有出入
  • B. 调整方案:调整人员安排,合理调整计划
  • C. 过程记录:记录工作,进行文档总结 我的回答:A 培训者:恭喜你,答对了!需要先了解成员进度、查看进展,再视具体情况评估风险、调整方案。
复盘改进

最后,我们看看复盘改进环节。

image.png

复盘改进环节包括检查(Check)和处理(Action)。

  • 检查(Check)是在计划执行过程之中或之后,检查执行情况,看是否达到了预期的效果。
  • 处理(Action)是根据检查的结果,通过复盘将成功的经验尽可能地标准化,并看到不足、找到原因,防止问题再次发生。遗留问题则转入下一个PDCA循环去解决。

image.png

以上就是PDCA循环,相关的清单你可以保存到手机,在工作中对照查看哦!

学了PDCA循环,你觉得能帮你理解或改进业务管理问题吗?

  • A. 我觉得很有收获!应该能帮到我解决问题。
  • B. 我觉得还不太够,期望有进一步的讲解。

我的回答:A. 我觉得很有收获!应该能帮到我解决问题。 培训者:不要小看业务管理的学习哦!这个方法只是你开启学习的第一步。 后续我们还会在《MTP未来管理者赋能计划》系统课中把这每一个步骤拆得更细,讲得更深,继续帮助你踏实走好每一步!上一幕中,我到销售部轮岗,遇见了空降的小组长明哥,我们在他的故事中,一起经历了一些新手管理者常见的业务管理问题。

接下来的故事,发生在世捷公司的产品部app组的组长洪力身上,我和他相识于一次项目合作,也因此成为了不错的朋友。接下来,就让我们一起走进洪力的世界,看看他在团队管理中,遇到了哪些挑战吧!

团队管理

场景二

image.png

洪力主要负责这个项目,与运营服务组进行合作。

image.png 洪力对目标进行进一步的评估和拆解,便着手做新项目的工作安排。

以下哪项任务是可以完全授权给下属的呢?

授权工作既能让团队成员有所成长,也可以给自己留出时间,思考更重要的团队发展问题。评估下来,「新增视频图文交互功能的需求,完成原型图并进行对接」这项工作不是特别难,他决定授权下去。

要将这项工作授权给哪位下属呢?

洪力正是这么想的。

虽然老员工在业务上能力很优秀,但是简单的工作已经不能激起他的工作热情,而这样的工作正好能够锻炼新人,他也更愿意给态度积极的人成长的机会。

💡意愿高、能力弱的下属愿意付出,但有时会做不出成果,管理者会不放心将工作交到他们手上,毕竟,如果长时间没有好的结果和绩效,对团队和组织就会有影响。

💡而意愿低、能力强的下属能做成事,但在承担责任层面也会打折扣,上级交代难度较大的工作时也会讨价还价,这样的员工也让很多管理者更头疼。

在两者选择的时候管理者常会纠结,但管理者往往没有意识到用人就是最大的培养

洪力找到了阿文,把任务安排下去。

image.png

洪力:这次新增视频图文交互功能的需求交给你来负责,我会让老刘把相关材料发给你学习,有问题找我或者老刘都可以。

阿文:嗯嗯,好的 阿文:这还是我第一次独立负责一个新需求原型呢,要抓住这次机会好好锻炼一下自己!

image.png

这时候应该怎么做呢?

image.png

我选择:B

image.png

于是洪力找到阿文,给她分享了工作汇报及文档撰写适用的结构化思维知识,并就她的汇报进行了针对性的的反馈和指导。

阿文:我知道啦!汇报结论先行能够让别人一眼就知道我的重点。之前总是想展现每一个思考的细节,确实太啰嗦,让人抓不住重点。感谢洪老师指导

洪力:嗯(点头),下次希望看到你的进步。 阿文:洪老师也并没有看上去那么可怕

image.png

洪力:虽然辅导阿文花了不少时间,但这丫头进步挺快的,可以多培养培养。

三天后……

业务看似有条不紊地进行,但其实阿文的工作又遇到了难题。 阿文:唉,功能设计不符合需求方的预期,已经来来回回扯皮了好多次。 阿文:本来昨天就应该交付给技术开发了,再延期下去会严重影响整个项目的进度。可我现在已经没有想法了…… 阿文:要不要和洪老师求救呢?老是找他的话,他会不会觉得我太差劲了? 阿文:算了算了,今天是周五,我周末来加班,周一再拿出方案和他过吧。

另一边,洪力也疑惑阿文这周好像没怎么汇报进度,按理说应该要进入开发阶段了,于是他找到阿文询问情况。阿文只能如实说出自己的产出不合格,现在还在修改中,洪力听到之后很生气。 这时候,应该怎么做呢?

image.png

image.png

image.png

洪力:你方案延期,为什么没有和我汇报呢? 阿文:(紧张又自责)之前需求没有了解清楚,写方案的思路不清晰,原本以为自己能改好…… 洪力:嗯,这是对自己能力评估不准确,也是因为你缺乏相关经验,还需要学习 洪力:那你说说下一步,打算怎么做吧。 阿文:我想周末加班完成 洪力:你的思路不清晰,光靠“头铁”加班并不能解决问题。你要想的是如何才能理清思路,你有什么资源可以用。 阿文:噢,那我还是多看看之前的方案是怎么写的,也找需求方多沟通,更细致了解他们的要求 洪力:不错,这样吧,你先去找那边对齐和确认需求,然后我们一起梳理一下,这样你的思路会清晰很多。 洪力:不要害怕暴露问题,出现问题时更应该及时请求帮助,而不是自己硬扛,闭门造车, 阿文:(羞愧地说)嗯嗯,我知道了,我下次一定会提前汇报,及时请求帮助。 洪力处理完工作后,给阿文讲授了如何将拿到的需求设计成产品功能的思路,阿文听得非常认真。

image.png

image.png

最后洪力让阿文总结了一下刚才辅导的内容,阿文理解得很好。 洪力:好了,你现在思路清楚了,项目排期紧张,你周末加一天班完成方案吧,也要给自己休息的时间。 阿文:好!现在我知道要怎么写了,谢谢洪老师! 阿文很用心,也加班到很晚,终于把需求文档改好。 阿文其实知道自己能力还不足,也害怕领导指责,但是洪力选择相信她,花时间辅导她,她觉得自己被信任,之后的工作也更加主动积极。 最终新功能上线,获得了很好的用户反馈,大家对阿文的进步有目共睹。 洪力在旁边看着,心想:这个小丫头果然没有让我失望。

image.png

如何成就精英团队

当成为管理者后,你会发现要持续出色地达成团队目标,只靠自己一个人会独木难支,团队管理能力才是你在工作中持续取得成功的前提。如果说完成公司的任务目标是管理者的职责,那么帮助团队改进和提升就是管理者的使命和价值。达成工作目标是管理者在做员工时就擅长的事情,但当你退到团队身后,要通过团队达成目标时,也可能会因为焦点不在自己身上而感到失落。事虽如此,如果你能意识到只有团队成员的能力不断成长,团队才能持续发展,那么你在管理的路上就会越走越远,你的成长也会越来越快。 本小节我们将聚焦团队管理,了解想要带好团队需要哪些能力。相信你学完,会对团队管理有更进一步的认识。

1703502292253.png

团队管理面向的是人,这要求管理者看见自己身边的人。这看起来很简单,但做起来其实并不容易。很多技术转管理的人,因为在过往的职业生涯中处理的大部分是事情,对于人的了解非常不足,所以在管理路上频繁碰壁。 老师,我知道团队管理非常重要,但是我真的没有头绪啊!到底要怎样做才好呢? 虽然团队管理比较麻烦,但其实可以归结为4项技能:选人、育人、用人、留人的能力。

image.png

image.png

在讲选人之前,我有一个问题要考考你。

请你思考一下,如何让猪上树?

  • A. 给猪美好的愿景,也就是管理中常说的画饼
  • B. 告诉它如果上不去,晚上摆全猪宴,也就是管理中常说的绩效
  • C. 帮猪减肥,让它达到基本标准

我的回答AC 培训者:实际上,以上三个选项都不太对。这里面有两个问题是被大家忽视的:一是猪真的能上树吗?二是要找个动物爬上树,为什么一定要是猪呢?为什么不能是猴子呢?或许你会觉得这个案例有点好笑,但事实上,很多人在现实生活中就是找了“不合适的人”去完成“上树”的目标,所以不管怎么努力都补不上去,有心无力。我们需要的是找到“对的人”做事!如果选了“错的人”,我们看看会有什么后果。

选错人带来的损失

image.png

想想看,本来是希望下属能够出色完成目标,但实际情况却是他经常影响项目进程,甚至闯了祸直接拍拍屁股走人,是不是想想都令人火大?因此,选人识人是管理者必须学会的重要能力。

识人的SHAPE模型

既然识人这么重要,那老师有没有一些快速好用的方法可以教给我呢? 当然是有的,这里给你推荐一个「识人的SHAPE模型」,它代表了我们识别人才要看的5个要素。

image.png

我们在选人的时候通常会选择在业务上有专长的人,但热情、态度和个性可能是你会忽略的。下面我们具体看看~。

🌟管理者要试着将下属放在他们能发挥专长的地方,而不是把他们放在不擅长的职位上,所以第一步便是要了解下属的专长「S(Strength)」。

🌟而「H(Heart)心」则反映出下属的热情和兴趣所在。管理者需要了解下属喜爱什么,如果我们能够将下属放在他工作热情所在的岗位或任务上,他就会充满动力。

态度这点确实容易被忽视。有一些人确实工作态度不好,也不愿意尝试改变,感觉管理者很难带。

🌟接下来「个性P(Personality)」很好理解,每个人都有与生俱来的独特的性格特点。管理者要识别出员工的性格特征,将Ta放在能够反映出个性的职位或任务上,这样才能更好地发挥出员工价值。

🌟最后是「历练E(Experience)」,请注意我不只是说经验,更是指历练,可以理解为那些影响或改变TA的关键事件。

比如说,工作经历,人生重大挑战、低谷、高光时刻等等。透过这些历练也可以进一步看见下属的能力、态度等。

以后需要选人的时候,你不妨尝试使用下面这个《员工SHAPE表》。

image.png

相信之后,你在选人上就会考虑得更全面,也更有把握“慧眼识人”!😎

育人

接下来我们看看【育人】。

image.png 育人,换句话说就是【辅导和培养下属】。

如果你不会培养人、没时间带人,你很大可能最后会陷入忙疯自己、心力交瘁的结局。

image.png

不仅如此,你可能还会发现辅导似乎没有成效:明明已经把解决问题的方法事无巨细地告诉了员工,但是他们仍然不理解;你已经一针见血地指出了员工的不足,但是他们并不认同……这让你有很大的挫败感和无力感,也会让你感觉到自己在辅导下属上的投入和产出并不“划算”。于是,有的管理者可能不太愿意去辅导他人,甚至还会退回到自己习惯的“单打独斗”的模式中去,恶性循环。因此,你必须要在繁忙的工作中抽出时间,掌握带人的方法。辅导不同的下属也需要不同的方法, 像阿文这样意愿高但能力还需要锻炼的下属遇到难度较大的工作时,需要上级讲清楚工作的要点,做示范,并且加强关键产出的反馈。

image.png

具体要如何做,以及其他类型的下属要如何辅导,我们还会在后续的《MTP管理者赋能计划》系统课程中进一步讲解。

在辅导的过程中我们也会遇到明哥经历的:当下属来请教的时候,很容易就忍不住直接上手。这时你要记住,辅导不是包办,你仍然要锻炼下属自己思考的能力。同时,员工的改变不是一蹴而就的。当员工没在有“耐心”的周期内取得成果,管理者可能会认为员工没有发展潜力。但其实,你要相信的是每一次给员工辅导,都会给员工带来影响,你只是需要掌握辅导的方法,投入更多一点耐心和时间。时间会证明:辅导下属是值得你长期坚持的事。

用人

接下来我们一起来看【用人】。

image.png

我们也许见到过这样的主管:他们的时间总是不够用,工作任务繁重不堪,经常加班加点,每天晚上都将公事带回家去处理。

如果你作为管理者也发觉自己有这样的情况,那很可能就是一种信号,表明你并未真正学会用人。这里的用人,是指要学会授权工作。很多管理者没有意识到授权的重要性,我们看看不会授权除了会让管理者陷入无尽的忙碌,还会带来什么后果。

image.png

这么看来,不会授权确实有很多危害。不过我觉得我对授权理解还不够,难道就是把工作交给下属做吗?下面我和你说说授权是什么,以及常见的授权3大误区

image.png

💡首先,授权是授予权力。不过,许多管理者把工作交给下属之后,以为责任同权力一起交给下属了。其实授权≠授责,作为管理者,你对自己部门所有的工作都应负全部的责任。不然的话,以后还有哪位下属敢从你手中接过具有挑战性的任务呢?

💡其次,授权要有适当的权限。针对特定的事情,管理者给予下属的权限要刚好能够完成所需的工作即可。如果超越了工作需要的权力,就可能造成下属滥用职权,而授权不足,可能导致下属完不成工作。

你还要注意授权≠弃权,你仍然需要对下属的工作过程进行把控。

💡最后,授权的关键之处在于:决策权力的下放。这里的误区是授权≠参与。你授予了下属做事情的权力,但在过程中自己又参与到其中,或是不相干的人也横加干涉,导致被授权的下属只是一个参与者,而不是全程的决策人,那么这也不是真正做到了授权。

现在你有没有更清晰了一些呢?关于哪些工作可以授权,授权的流程,到底怎么授权、授权给谁,我们都会在后续的系统课程中为你详细讲解。

留人

最后我们来看:【留人】。

image.png

一项对职业人士的调查结果显示,大约有50%的人只是为了保住“饭碗”而工作。由此可见,蓬勃的工作动力和工作热忱不是人人都有的。

而且员工工作时间一长,很容易对工作失去兴趣,失去热情,造成工作效率降低,甚至产生跳槽的想法。耗费了那么多心力培养的人最后成为了别人的得力干将,确实让人很不甘心。这时,管理者就必须想办法激起员工的干劲,让整个团队保持生机和活力,也就是要学会【激励】。想要激励下属首先要建立一套正确的激励理念。

多选你觉得以下激励理念,哪些是正确的呢?(多选)

  • A. 下属的动机是可以驱动的
  • B. 每个下属对工作上的获得有相同的需求
  • C. 下属都期望把工作做好、做对,而不会存心犯错
  • D. 金钱有相当程度的激励作用
  • E. 让下属觉得自己重要无比也是一种激励手段

我的回答ACDE 恭喜你,答对了!我也觉得激励很重要,也认同下属通过激励可以获得显著的成绩,但我发现大部分管理者做的只是表扬几句。我想不止是你有这样的感受,但有时基层管理者确实无法左右那些由高层负责的激励措施,诸如企业奖励制度、员工持股、福利等。但管理者们依然可以置身于自己的岗位,在自己的职责范围内去积极发掘一些可以拿来为我们所用的激励措施,比如通过工作本身带给员工动力。

工作还能给员工带来动力?

如果工作能满足以下这5个特征,就能让员工感受到工作的意义,进而给员工内在的激励。

image.png

image.png

由于篇幅原因,我们先讲到这里,更多关于如何激发内在动机,运用奖励调动下属的积极性的知识,我们将在系统课中讲解。 好了,以上就是团队管理需要的4项技能:选、育、用、留。

image.png

现在,你是否对胜任管理者需要哪些能力,有了进一步了解了呢?

管理就是“带人成事”,“成事”需要【业务管理能力】,“带人”则需要【团队管理能力】。其中提高业务管理能力需要把握3个重要环节,分别是制定计划、过程监控和复盘改进。团队管理能力包含的4个技能分别是选人、育人、用人、留人。 我看到还有【自我管理能力】,这个还没讲呢。 这里我先卖个关子,这部分会在L3为你讲解。最后我们通过案例看看你掌握得怎么样啦。

场景三测试

小刘是做房地产销售的,业绩指标和压力比较大。上级下达的指标要求严格执行,但客户量比较少的情况下按指标考核,导致销售人员浮躁,离职情绪严重。他现在是要安抚下属的情绪?还是该找上级领导沟通?

请你判断一下,小刘遇到的问题,可以通过学习以下哪些内容来解决呢?(多选)

  • A. 业务管理中的制定目标与计划
  • B. 业务管理中的过程监控
  • C. 团队管理中的选人
  • D. 团队管理中的留人

image.png

我们能看到小刘的描述中,上级下达的目标和实际情况有冲突:指标高、客户少,很明显无法达成目标,这种情况下,需要管理者合理判断目标的设定。因为过高的目标,导致了员工离职情绪严重,就到了“人”的问题,这就需要管理者学会用正确的方法留人。因此正确选项是AD。也许你也会觉得自己差得太多啦,有这么多能力亟待提升,但其实绝大部分管理者在早期都会经历一些“抓狂”的时刻,我们需要做的就是:面对它,适应它,跨越它。学习成长就是一个螺旋式上升的过程,你通过解决这些管理难题发展出管理能力,也因为具备了能力而能更好地解决这些管理难题,如此循环往复,不断成长。当然没有目标的学习是低效的。在不同的阶段我们都要为自己制定目标,规划自己准备通过什么样的行动实现它。

我设计了一份课后作业:《未来管理者发展计划》,你只需要按照步骤填写好,相信你会对自己的发展更加清晰。在完成作业的过程中,如果遇到问题,你还可以咨询希希老师,她是专业的行动教练,会给你更好的行动建议哦~为了帮助大家快速成长,我们也根据管理者能力模型,打造了《MTP管理者赋能计划》系统课,帮助你一步一个脚印地逐步点亮这些底层能力,想进一步了解的话可以咨询希希老师哦。下一节课我们将学习管理者发展路线,帮助你预见到各个阶段的关键转折点,掌握最佳的管理者成长策略,下节课见!