自动化测试-RobotFramework概览

75 阅读1分钟

学习总结,有错误欢迎指出。

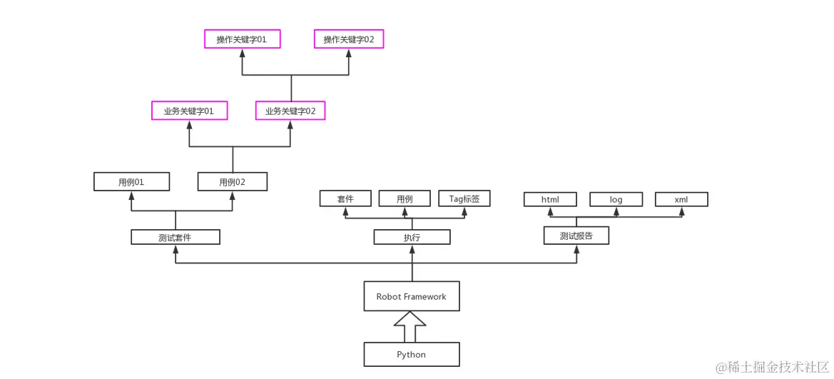
总结:RobotFramework是 关键字 驱动框架,是 关键字 驱动框架,是 关键字 驱动框架。

1. 日常操作

图片.png

2. 日常操作抽象(关键字)

图片.png

3. Robotframework 作用

图片.png