如何在 Prometheus 中使用基于 Consul 的服务发现

652 阅读2分钟

services-discovery-consul-promethus

前言

在线上搜了资料,发现很多讲的都不全,要么是 在 Prometheus 的配置文件指定每个启动的服务,要么在启动 consul 的时候在 consul 的配置文件指定每个启动的服务,这样子每次新加服务就需要去改 Prometheus 或者 consul 的配置文件然后重新启动,非常不优雅,以下方式让 Prometheus 自动抓取在 consul 注册的服务

实现(implement)

  • 服务注册 (registration of consul)
  • 健康检查 (health check)
  • 服务发现 (service discovery)
  • 存储kv (storage of KV)
  • 根据 k 获取 v (obtain the corresponding value according to key)
  • prometheus自动抓取在 consul 服务的指标 ( automatically collect successful services registered with the consul service)

准备工作

我是用的 wsl2,用 homebrew 的方式安装的

启动consul

安装好了之后,可以用consul agent -dev 的命令启动 consul,-dev 代表的是开发模式,启动之后,如果你是在自己电脑本地启动的,就可以用 127.0.0.1:8500 进行访问了,如下图所示

2fa06c789341c86fd68143e59f6f3549.png

启动 prometheus

启动 promethus 之前,我们修改它的配置文件,新建一个文件 promethus.yml,填充以下内容:

global:
  scrape_interval: 15s
  evaluation_interval: 15s

scrape_configs:
  - job_name: "consul-example"
    consul_sd_configs:
      - server: '127.0.0.1:8500'
    relabel_configs:
      - action: keep
        source_labels: [__meta_consul_service]
        regex: api

让 prometheus 在 consul 注册的服务中抓取

在该文件所处的目录下,运行 prometheus --config.file=promethues.yml

访问 127.0.0.1:9090,成功启动的界面效果

28a3ec6aa3621242f6219a1e9dc27883.png

启动我们的程序

github 地址

复制该项目,在项目目录下运行 go run . -listen=:8080 &

后面这个 & 可加可不加,加的代表,你 Ctrl + c 终止后,它还是在后台运行的

你可以使用 ps -ef | grep prometheus 找到它的端口号,然后 kill -9 port 去终止它

这时候你可以在 consul 的 ui 上看到我们已经成功注册了这个服务

446399aa8bfbdcd35cb7359e5da599c1.png

在 prometheus 的 ui 可以看到,prometheus 成功抓取到这个 target

6996fcd39424ae401580b592647c6235.png

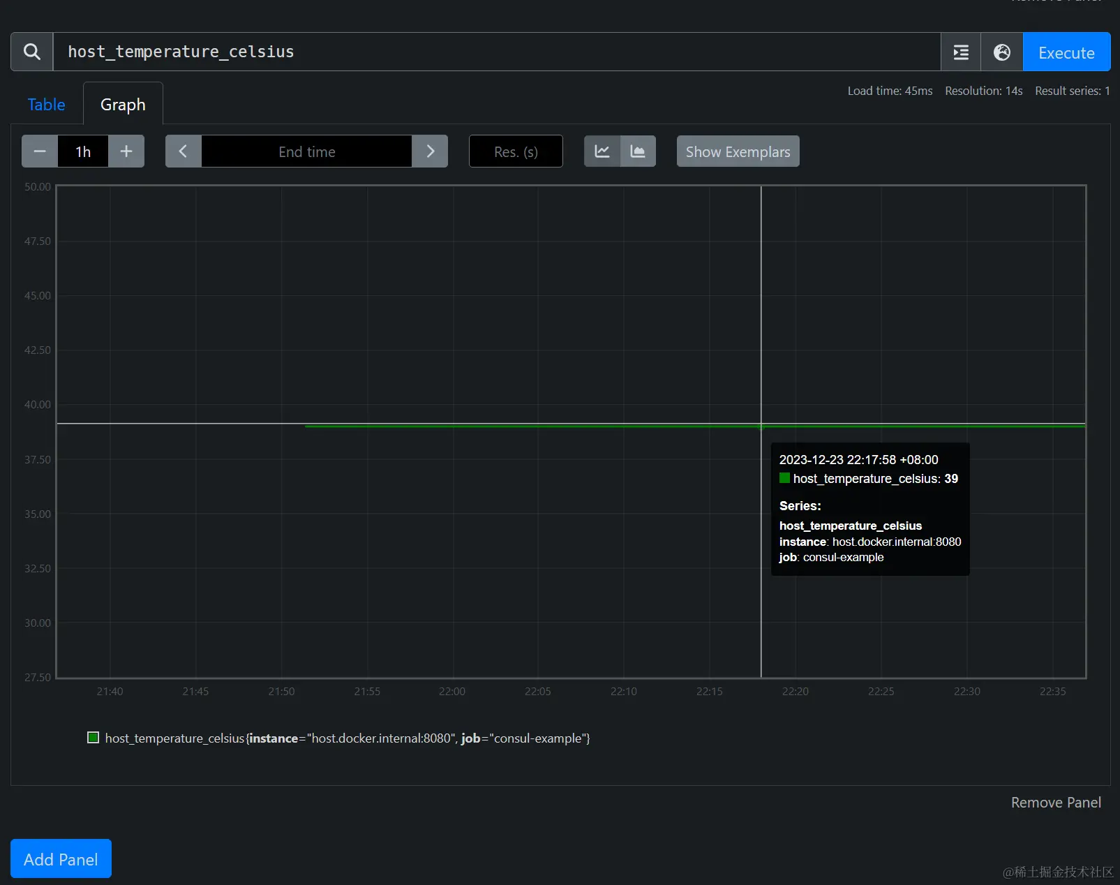
在代码使用了 Gauge 的名称为h ost_temperature_celsius,我们可以在根据这个指标,绘制一个面板,并且由于在代码里设置了它的值为 39,所以这个面板显示这个指标的值就是 39

18b4dc6e0265673505ff67913067ffb7.png