3-1 Vue 基础

173 阅读6分钟

原文链接(格式更好):《3-1 Vue 基础》

MVVM

M:Model-数据和业务逻辑

V:View-界面

VM:View Model-桥梁,同步 View 与 Model 之间的数据以及处理用户交互

这种模式下,UI 与业务是分开的

Vue 是如何利用 MVVM 思想进行开发的呢?

双向绑定

  1. 使用{{}}构建数据与视图的双向绑定
  2. 支持视图绑定事件来更改数据

Vue 工程项目

每一个.vue文件就是一个vue 实例,里面分为tcs:template、css(style)、script

项目入口处是对 Vue 的实例化

new Vue({
  el: '#app',
  // ......
})

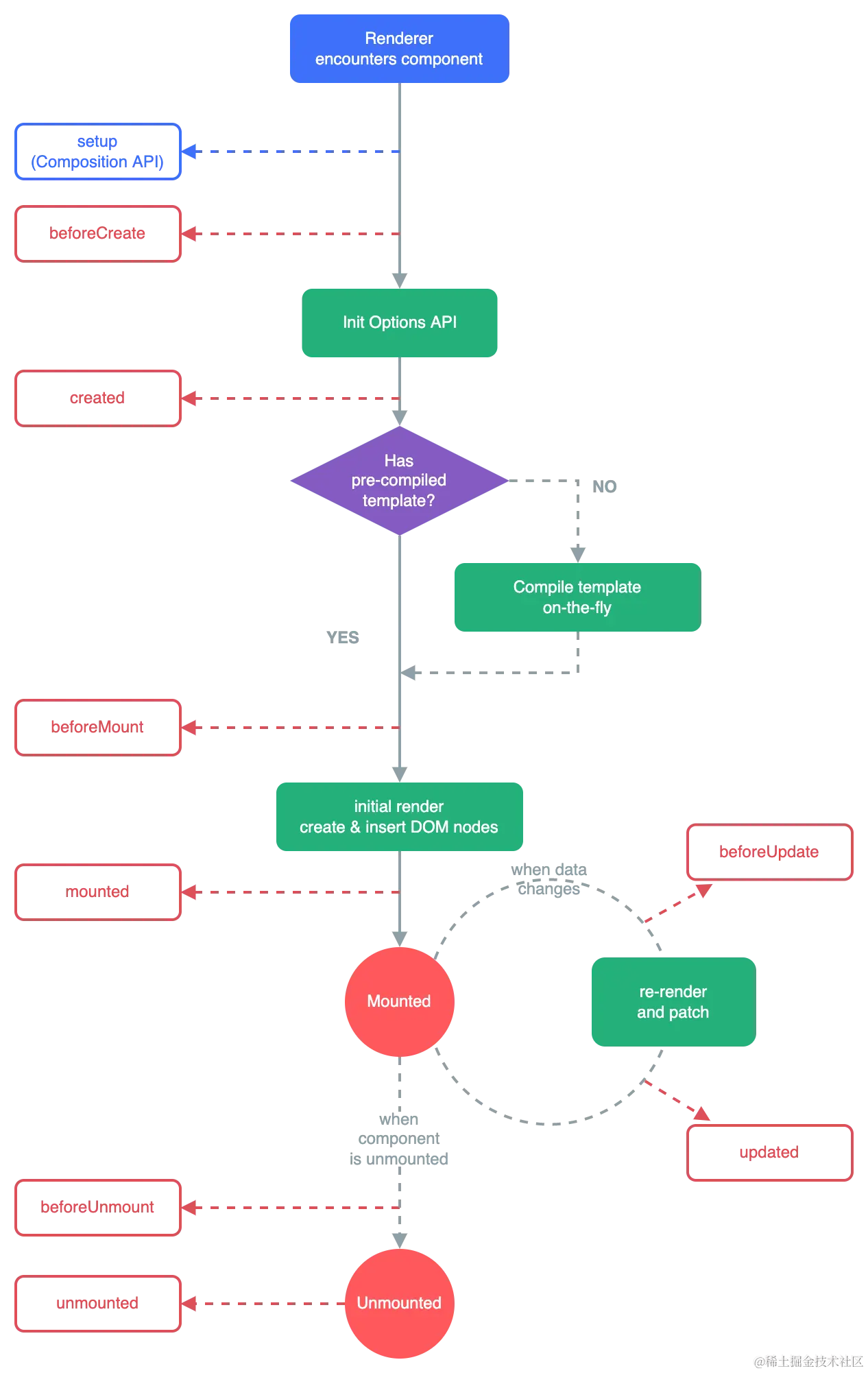
生命周期

建立:beforeCreate => created => beforeMount => mounted

更新:beforeUpdate => updated

销毁: 

Vue2:beforeDestroy => destroyed

Vue3:beforeUnmount => unmounted

Vue2 生命周期图

生命周期 API —— Vue2.js

Vue3 生命周期图

生命周期 API —— Vue3.js

beforeCreate:数据/事件初始化之前。常用于设置默认数据、初始化事件监听器

created:数据/事件初始化之后,挂载之前,可以通过this拿到data、props、methods等值,常用于获取接口数据、设置计时器等

beforeMounted:模板编译之后,DOM 挂载之前,在此可以操作模板/vDom或获取接口数据

vDom:虚拟 DOM,是一个 JS 对象,用来模拟真实 DOM,主要是为了最小化的进行页面渲染

Vue 中获取虚拟 DOM:this.$el

mounted:DOM 挂载之后,在此可以操作 DOM

beforeUpdate:vDom更新后,DOM 更新前,可以操作数据

updated:DOM 更新后,谨慎操作数据,容易出现死循环

beforeDestroy:实例销毁之前,还可以用this

destroyed:实例销毁之后,不可以用this

定向监听

以下两个都是用于响应数据变化的,当依赖发生改变时会触发

computed

一般用于复杂的计算,并且其值可以直接用this.xx获取,但不支持异步操作

多入单出:监听多个依赖,但产出一个变化的值

computed: {
  sum(){
    return this.count + 1
  }
}

watch

一般用于异步操作:获取数据等

单入多出:监听一个依赖,可以触发多个值的改变

watch: {
  count() {
    this.sum = this.count + 1
  },
  'obj.key1'(newValue, oldValue) { // 复杂类型的监听
    this.sum = this.obj.key + 1
  },
  'obj.key2': { // 复杂类型的监听
    handler() {
      this.sum = this.obj.key + 1
    },
    imediate: true // 是否在该监听器绑定的时候(组件实例初始化阶段)立即执行一次回调函数,默认为 false。
    deep: true // 是否深度监听(即监听对象内部属性的改变),默认为 false。
  }
}

常用指令

条件

v-if、v-else-if、v-else、v-show

v-if:当为 false 时,DOM 不会渲染到 HTML 中,所以就隐藏了。当值变化不频繁时,用它更好

v-show:当为 false 时,DOM 会渲染到 HTML 中,然后再用 display: none,才隐藏了。当值变化频繁时,用它更好

v-if 有更高的切换开销,而 v-show 有更高的初始渲染开销。

<template>
  <div v-if="flag">xxx</div>
  <div v-show="flag">xxx</div>
</template>

循环

v-for...in + key

<template>
  <div v-for="num in 10" :key="num">{{ num }}</div> <!-- num 为:0-9 -->
  <div v-for="(value, key) in obj" :key="key">{{ key }}: {{ value }}</div>
  <div v-for="(value, index) in array" :key="index">{{ index }}: {{ value }}</div>
</template>

其他

v-once:只渲染一次,渲染后就当成静态节点处理

v-text:作为纯内容,替换节点内容

v-html:作为 html,替换节点内容

v-bind:属性绑定,简写:

v-on:事件绑定,简写@,支持修饰符.stop、.prevent、.capture、.self、.once

v-model:双向绑定,常用于表单控件上,支持修饰符.trim、.number、.lazy等,通过:value + @input实现

扩展

HTML5

HTML5:是 HTML 规范的一个版本

HTML5 里面新增

  • 语义标签:、、 等标签
  • 多媒体标签:(视频)、(音频)
  • 图形绘制:Canvas、SVG
  • Web 存储:LocalStorage、SessionStorage

面试题

v-for 与 v-if 的优先级

Vue2 中:当v-ifv-for一起使用时,v-for具有比v-if更高的优先级。

Vue3 中:当v-ifv-for一起使用时,v-if具有比v-for更高的优先级。

<template>
  <div class="hello">
     <div v-for="(item,index) in list" v-if="index === 9" :key="item" ></div>
  </div>
</template>

<script>
export default {
  data(){
    return {
      list:[1,2,3,4,5,6,7,8,9,10]   //需要遍历的数据
    }
  }
};
</script>

<style scoped>
</style>

在 Vue2 中实际情况如下:

this.list.map((item, index) => {
  if(index === 9) {
    return item
  }
})

// 所以我们只想渲染下标为 9 的,但每次数据改变时都会将整个数据循环一遍,开销大。推荐使用计算过的
// 数据去渲染(可以通过 computed 实现)

在 Vue3 中实际情况如下:

if(index === 9) {
  this.list.map((item, index) => {
    return item
  }
})
// 并且 Vue 报警告
[Vue warn]: Property "index" was accessed during render but is not defined on instance.

官方推荐写法:分开写!!!

Vue 中 key 的作用

提高渲染性能,通过唯一的 key 可以更快速的分辨哪些改变了,哪些没改变,这样最大程度的减少和复用 DOM 操作。

Vue 中写 JSX 与模板有什么区别?

模板编译原理是:

template => 语法匹配 -- 生成AST(标记静态/动态) -- 可执行方法 => render() => dom

在 template 到 render() 之间,Vue 会去做相应的编译优化

JSX编译原理是:

render() => dom

直接写 JSX 是没有任何优化的,这样只要其中的一个变量变化了,整个 render 函数都会重新执行

vue2 的 data 为什么是个函数?

在 Vue 2 中,data 是一个函数,主要是出于以下几个原因:

1. 组件的复用

当你要在多个地方使用同一个组件时,如果你把 data 直接定义为对象,那么每次实例化这个组件时都会创建一个新的对象,这就意味着所有实例都会共享同一个数据对象,一个组件的更改会影响到所有使用这个组件的地方。而通过把 data 定义为函数,每次实例化组件时都会调用这个函数,从而返回一个新的独立的数据对象,这样就能保证每个实例都有自己的数据,互不干扰。

2. 更好的封装

通过将 data 定义为函数,你可以隐藏组件的内部状态,使其更难被外部修改。这对于封装和隐藏实现细节非常有帮助。

3. 代码的整洁

将 data 定义为函数可以让你将相关的逻辑(例如数据的初始化和设置)集中在一个地方,这样代码会更加整洁和易于维护。

4. 响应性系统

Vue 的响应性系统依赖于对数据对象的依赖关系。通过将 data 定义为函数,可以确保每次返回一个新的数据对象时,Vue 的响应性系统都能正确地检测到变化并更新相关的视图。

总的来说,将 data 定义为函数是为了实现更好的组件封装、复用性、代码整洁以及与 Vue 的响应性系统更好地配合(文心大模型3.5生成)