【中国国产计算机考古】有关谁是中华学习机之父?

125 阅读14分钟

====2023-03-05 补充 ==== Bilibili的视频[《35年前的第一代学习机电脑真的能用来学习吗?修复中华学习机CEC-E》] (www.bilibili.com/video/BV1iD… "《35年前的第一代学习机电脑真的能用来学习吗?修复中华学习机CEC-E》") 中up主 GeekLogic 提到他理解的中华学习机起源:

您这个材料和我整理的并没有冲突,您这个说的师南京有线电厂的紫金IIA的研发,734厂的紫金IIA是中华学习机原型的前身,积累了很多经验,当年四机部组织研发中华学习机,参考了紫金IIA的设计,甚至紫金II B其实就是中华学习机的原型。四机部组织时,根据目前搜集到的信息拼凑,清华大学应该有两支团队参与,一个是朱家维教授的团队,他们设计出来的就是最后定型的中华学习机,另一个是乌振声团队,他们做出来的就是后来的小蜜蜂中华学习机(HKC-8800A),架构有一点点不太一样但都是都和Apple II兼容。在清华大学的网站也有这样的简单描述:https://www.cs.tsinghua.edu.cn/info/1169/4079.htm 同时,潘懋德老先生的文章中也有说明:“计算机司由微机处组建中国教育电子公司,由清华计算机系朱加维教授设计了CEC-I 型中华机。同样是清华计算机系教授邬振声( 他与李晔、朱加维都是清华的同学) 又设计了” 小蜜蜂” 微机同时提供各地选用。最后CEC—1 型占据了普及应用的主体地位。”此外,由中华学习机联合设计组编写的《中华学习机技术参考手册》这本书的副主编是潘懋德老先生,委员里有朱家维、乌振声。
2022-10-29 17:05
57
回复

=== 2022-10-05更新 === image image image image image image image image image image

image image image

部分图片来自知乎《电脑学习机简史》和闲鱼,有侵权请告知,多谢! zhuanlan.zhihu.com/p/353109279 === 原始贴 === 中华学习机是中国计算机自主研发离老百姓最近的体会了,在上世纪八九十年代,“中华学习机”在各种电子杂志上层出不穷,很多工厂生产了它(诸如陕西省计算机厂,湖北无线电厂,绵阳华西计算机厂,深圳华明计算机有限公司,佳木斯计算机厂,杭州电子计算机厂等等),并且有可能从美国进口了生产线: 1989年01期《华西计算机厂为计算机工业作出新贡献_张顺全》 image

那么谁研发了中华学习机呢?尤其是上面的ZH-6,ZH-7,ZH3065等国产芯片呢?

当然是清华大学,君不见中华学习机上的名牌“清华大学主持联合设计”,但是我翻看《清华大学计算机科学与技术系三十年(1958-1988)》和《历久弥新-清华大学计算机科学与技术系50年回忆与纪念文集》,都只提到DJS-050,没有提到中华学习机,这很奇怪。

经过搜索,我看到中华学习机的前身是紫金-II微机,而这个微机是成电周明天教授主导的,获得“六五”重点科技攻关项目——0600“紫金Ⅱ微型机系统”: image

具体链接见 news.uestc.edu.cn/?n=UestcNew…

另外《江苏省志·电子工业志》之"微型计算机"也提到中华学习机,这2篇文章都提到美国立华公司,所以基本可以印证了电子科技大学的周明天教授在美国立华公司研发了此微机,并由南京有线电厂生产。而清华大学的贡献,推测是在后期实现芯片的国产化。 image image

**《部分国产八位微型机厂家一览表》出版源《制造业自动化》 www.doc88.com/p-177844572… image

** 《我国微型机发展与应用概况_龚炳铮》出版源《微型机与应用》1982年01期 www.doc88.com/p-177488674… image

===== 附节选《江苏省志·电子工业志》之"微型计算机" =====

三、微型计算机

江苏微型计算机研制工作始于1977年,产品主要有四大系列,即030、040、050、060系列。经过十几年的发展、变化,由于多种因素和用户的偏爱,仅剩050系列。省内原来的5个主机生产厂,有的转向终端,有的转向应用,到1990年为止,全省共生产组装微机2.5万多台,南京有线电厂约占60%。由于集成电路技术发展迅速,集成度越来越高,短短的13年间,江苏从分析英特尔8080电路,整机试制,采用英特尔8085、8086、80286、80386、80486芯片组装微型机,到1990年英特尔486芯片组成的微机批量上市,先后经过了四次升级。由于国内集成电路制造技术严重滞后,江苏计算机工业现阶段主要采用进口零部件进行系统集成的技术开发和应用服务。

(一)030系列微机

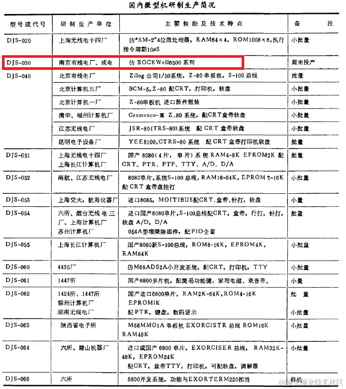
1982年,国家计算机工业管理总局安排南京有线电厂与美国立华公司实行技术合作,研制适合中国国情、便于国产化、与苹果-Ⅱ兼容的微机,定名为紫金Ⅱ微型机。紫金Ⅱ微型机容量由48K增加到64K;键盘改为分离式增加12个功能,便于操作;电源容量增加一倍,在作控制机用时不需外接电源;机壳改为箱体式,结构牢固散热好,可以在无空调情况下工作。1983年5月,被国家经委和国家科委确定为微机攻关项目,南京有线电厂第二设计所组织攻关,使紫金-Ⅱ很快进入批量生产,到1986年底共生产6624台。据计算机用户协会调查,由于紫金Ⅱ稳定可靠、温度适应性宽,售出机器中有10%用于工业生产过程控制。1986年,对紫金Ⅱ作改进,采用门阵列芯片,提高集成度,与苹果-ⅡE兼容,定名为紫金ⅡA,到1988年生产2832台。1987年,增加汉字系统,改进电源,通过国家安全标准和电磁兼容测试,定名为紫金-ⅡB,到1990年共生产545台。1986年10月,由清华大学主持、南京有线电厂等参加,联合设计面向中小学生、家庭,有较强汉字处理能力,软件与国际流行的苹果-Ⅱ机兼容的电脑学习机,自行设计专用芯片1987年8月研制成功,9月通过鉴定。定名为中华学习机(CEC-1型)。南京有线电厂生产约5千台,张家港计算机厂生产3千多台,在此基础上又发展了两个机种和两种板卡,配置软件后可改造成经济型紫金桌面轻印刷排版系统,由于成本高无利润,逐步停止了生产。

(二)040系列微型机

1980年,江苏无线电厂与中科院自动化研究所参照TRS-80微机试制JSR-80微型机,并与省中医院编制了中医软件,共生产19台。1983年,苏州计算机厂在TRS-80的基础上改进,设计成功SYS-8微机,配有打印机、录音机、A/D和D/A数模转换、字符和图形显示器以及BASIC、PASCAL等多种语言,并配有功能扩展板,因而具有高性能多用途的特点。1984年,根据汉字信息处理系统发展趋势,设计LX-80联想式汉字图形微机,用于办公室自动化、文字事务处理、军事指挥与保密通信等方面。1982年,江苏无线电厂从美国引进北极星微机整机,进行开发和扩充,配上汉字库,形成了字符——汉字通用微机,为NTS-1和NTS-2汉字事务处理系统,1983年4月通过技术鉴定,得到好评,累计销售725套,获得电子部科技成果一等奖。

(三)050系列微机

1977年4月,为了研制DJS-052微机,省电子工业局成立英特尔8080电路分析小组,任务是分析进口样片,试制国产芯片供整机使用。1978年,江苏无线电厂、南京航空学院、华东工程学院和南京大学等单位,联合研制DJS-052微型计算机。南京航空学院和江苏无线电厂共同努力,完成主机总体方案和工程化设计,1980年研制成功,1981年通过鉴定。用进口大规模集成电路组装DJS-052微机在国内起步比较早。使用8080芯片,具有78条指令,最快指令执行时间2mS,工作频率2MHz,基本周期500mS。基本监控1K字符,最大可扩充到4K字符,中断处理为8级向量中断处理条件;内贮最大容量64K。可配置多种外部设备。软件有汇编语言、交叉汇编、BASIC语言、内存断诊程序等。1981年,DJS-052微机小批生产28台。

为促进国内计算机应用的社会化,同时为国内管理部门应用计算机创造良好的条件,1981年南京有线电厂与南京大学合作,联合研制普及型汉字340通用微机系统,实现了较为彻底的汉字化,采用英特尔8086芯片有充足的自由空间和良好的响应速度,先后生产12台。

1983年,苏州计算机厂采用国产元器件试制成功DJS-054微机,因国产元器件质量较差,产品销不出去,因此只生产了4台样机。1984年用进口器件重新投产,1985年生产232台。同年无锡计算机厂设计组装PC/XT样机,组装103台。

1984年以后,省内各厂采用引进、组装、消化、开发的路子,加速形成生产能力。根据国家分配进口散件的指标和外汇的额度进行CKD和SKD组装。其中,苏州计算机厂参照长城0520设计组装扬子0520(Y0520),生产3449台;1987年集成组装扬子286(YZ286),生产606台;1988年集成组装扬子386,生产2576台。

南京有线电厂以集成方式设计组装了紫金AT(即紫金286)机。在软件汉化和多用户上进行成功的开发,并为银行开发储蓄业务等应用软件,从而在工商银行打开市场,曾一度达到使用总量的70%,紫金AT共生产1049台。1987年,该厂以集成方式设计组装了紫金386,进行了软件版本升级和网络开发,生产1830台。1989年设计试制了紫金PC/XT,并对以上产品进行国产化工作(大规模集成电路仍需进口)。与此同时,江苏无线电厂也进行了AT机的组装和开发,省内还有无锡计算机厂、常州计算机厂、南通计算机厂和张家港计算机厂也少量组装。

(四)060系列微机

1982年7月,南京有线电厂引进美国S/09单用户和多用户微机组装65台,供纺织工业系统用户使用。1983年起,工厂又引进美国16位高级多用户系统,配有unix操作系统,组装135套,将软件配套供应建筑设计单位,收到良好效果。1983年4月,国防科工委下达研制JH4000军用汉字微型机,在引进SLOO总线产品的基础上由南京有线电厂和南京大学合作进行软件系统的开发工作。1984年7月,开发出5吋和8吋双软盘系统,使JH4000和系列低档机兼容,同国际上流行机种兼容,从而大大增加了软件的利用性。通过西文软件汉化,完成汉字文字处理软件、汉化DBASICⅡ等。在机箱设计方面,考虑散热性和牢固性,达到了部队要求,1986年通过省和国防科工委的技术鉴定。

(五)工业控制微机

1985年末,苏州电子计算机厂研制适用于工业现场的GP0454工业控制微机系统(主要组成有CPU、DRAM、键盘显示、软盘接口、图形编程、扩展等模板,串并接口)。1987年1月完成研制,运用于工业现场控制,也可作为仪器、仪表、机床的智能部件。该机性能达到了国内同类产品的先进水平,至1990年生产86台。1986年南通计算机厂研制TL-STD工业控制计算机各种模板,累计生产达2000块。

(六)单 板 机

1980年,江苏无线电厂在研制DJS-052微型机的同时研制了DJS-052A单板机,1981年生产82台。1981年,南通计算机厂试制L-80单板机,1982年12月设计定型,用于线切割机床的控制及教学工作,后应用户要求,增加1片PIO而成为L-80A,至1990年累计生产1500台。1983年7月,试制MZ80单板机,1985年生产定型,是L-80单板机的升级产品,累计生产1500台。1984年11月,与西安邮电5所协作试制CZ-80插件式单板机,1985年3月投产,至1990年累计生产了2000台。1988年7月,又试制了MZ-80D程控交换机用单板机,它是CZ80单板机的改进产品。

1980年初,南京有线电厂设计组装AIM-65单板机,1983年进行了国产化,先后生产297台。1983年6月,常州计算机厂开始生产TP801型单板机,主要用于改造通信机和研制数控机床,累计生产712台。1985年3月,苏州电子计算机厂研制GPB401单板机,可增配S-100、STD总线插座各一个,适用于小型工业过程控制和数据采集等,累计生产5819台。同年,苏州电子设备厂,南京前线无线电厂、启东计算机厂等单位试制生产适合不同用途的单板机,累计生产约4500台。