没通知就降公积金的脉脉,面试考什么?

8,151 阅读6分钟

写在前面

又一家神奇公司映入眼帘:

怎么说呢?自家的瓜出现在自家,至少说明脉脉没有跟微博似的限流。

自家做职场社交,就用自家帖子做全员通知,脉脉你就这么“降本”的吗?🤣

我再找了一下它们的 slogan:

啊?是 ... 是这个意思吗?

作为一个每天都要想更新什么的勤劳型博主,怎能只吃瓜?

我马上去翻看了脉脉的题库,于是有了这篇推文

题目描述

平台:LeetCode

题号:61

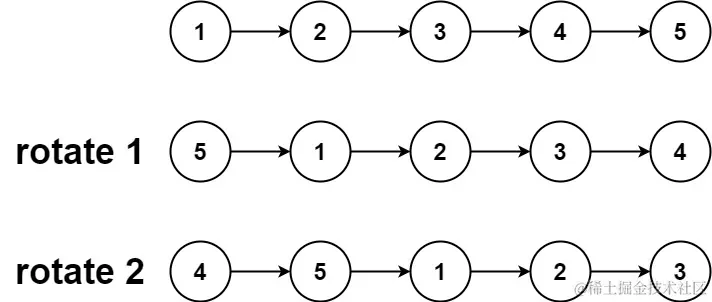
给你一个链表的头节点 head,旋转链表,将链表每个节点向右移动 k 个位置。

示例 1:

输入:head = [1,2,3,4,5], k = 2

输出:[4,5,1,2,3]

示例 2:

输入:head = [0,1,2], k = 4

输出:[2,0,1]

提示:

  • 链表中节点的数目在范围 [0,500][0, 500]
  • 100<=Node.val<=100-100 <= Node.val <= 100
  • 0<=k<=21090 <= k <= 2 * 10^9

快慢指针

本质还是道模拟题,分步骤处理即可:

  • 避免不必要的旋转:与链表长度成整数倍的「旋转」都是没有意义的(旋转前后链表不变)
  • 使用「快慢指针」找到倒数第 k 个节点(新头结点),然后完成基本的链接与断开与断开操作

Java 代码:

class Solution {
    public ListNode rotateRight(ListNode head, int k) {
        if (head == null || k == 0) return head;
        // 计算有效的 k 值:对于与链表长度成整数倍的「旋转」都是没有意义的(旋转前后链表不变)
        int tot = 0;
        ListNode tmp = head;
        while (tmp != null && ++tot > 0) tmp = tmp.next;
        k %= tot;
        if (k == 0) return head;
        // 使用「快慢指针」找到倒数第 k 个节点(新头结点):slow 会停在「新头结点」的「前一位」,也就是「新尾结点」
        ListNode slow = head, fast = head;
        while (k-- > 0) fast = fast.next;
        while (fast.next != null) {
            slow = slow.next;
            fast = fast.next;
        }
        // 保存新头结点,并将新尾结点的 next 指针置空
        ListNode nHead = slow.next;
        slow.next = null;
        // 将新链表的前半部分(原链表的后半部分)与原链表的头结点链接上
        fast.next = head;
        return nHead;
    }
}

C++ 代码:

class Solution {
public:
    ListNode* rotateRight(ListNode* head, int k) {
        if (head == NULL || k == 0) return head;
        // 计算有效的 k 值:对于与链表长度成整数倍的「旋转」都是没有意义的(旋转前后链表不变)
        int tot = 0;
        ListNode* tmp = head;
        while (tmp != NULL && ++tot > 0) tmp = tmp->next;
        k %= tot;
        // 使用「快慢指针」找到倒数第 k 个节点(新头结点):slow 会停在「新头结点」的「前一位」,也就是「新尾结点」
        if (k == 0) return head;
        // 使用快慢指针找到倒数第 k 个节点
        ListNode* slow = head;
        ListNode* fast = head;
        while (k-- > 0) fast = fast->next;
        while (fast->next != NULL) {
            slow = slow->next;
            fast = fast->next;
        }
        // 保存新头结点,并将新尾结点的 next 指针置空
        ListNode* nHead = slow->next;
        slow->next = NULL;
        // 将新链表的前半部分(原链表的后半部分)与原链表的头结点链接上
        fast->next = head;
        return nHead;
    }
};

Python 代码:

class Solution:
    def rotateRight(self, head: Optional[ListNode], k: int) -> Optional[ListNode]:
        if not head or k == 0: return head
        # 计算有效的 k 值:对于与链表长度成整数倍的「旋转」都是没有意义的(旋转前后链表不变)
        tot, tmp = 0, head
        while tmp:
            tmp = tmp.next
            tot += 1
        k %= tot
        # 使用「快慢指针」找到倒数第 k 个节点(新头结点):slow 会停在「新头结点」的「前一位」,也就是「新尾结点」
        if k == 0: return head
        # 使用快慢指针找到倒数第 k 个节点
        slow, fast = head, head
        while k > 0:
            fast = fast.next
            k -= 1
        while fast.next:
            slow = slow.next
            fast = fast.next
        # 保存新头结点,并将新尾结点的 next 指针置空
        nHead = slow.next
        slow.next = None
        # 将新链表的前半部分(原链表的后半部分)与原链表的头结点链接上
        fast.next = head
        return nHead

TypeScript 代码:

function rotateRight(head: ListNode | null, k: number): ListNode | null {
    if (head == null || k == 0) return head;
    // 计算有效的 k 值:对于与链表长度成整数倍的「旋转」都是没有意义的(旋转前后链表不变)
    let tot = 0, tmp = head;
    while (tmp !== null && ++tot > 0) tmp = tmp.next;
    k %= tot;
    // 使用「快慢指针」找到倒数第 k 个节点(新头结点):slow 会停在「新头结点」的「前一位」,也就是「新尾结点」
    if (k == 0) return head;
    // 使用快慢指针找到倒数第 k 个节点
    let slow = head, fast = head;
    while (k-- > 0) fast = fast.next;
    while (fast.next !== null) {
        slow = slow.next;
        fast = fast.next;
    }
    // 保存新头结点,并将新尾结点的 next 指针置空
    let nHead = slow.next;
    slow.next = null;
    // 将新链表的前半部分(原链表的后半部分)与原链表的头结点链接上
    fast.next = head;
    return nHead;
};
  • 时间复杂度:O(n)O(n)
  • 空间复杂度:O(1)O(1)

闭合成环

另外一个做法是,先成环,再断开:

  • 找到原链表的最后一个节点,将其与原链表的头结点相连(成环),并统计链表长度,更新有效 k
  • 从原链表的头节点出发,找到需要断开的点,进行断开

Java 代码:

class Solution {
    public ListNode rotateRight(ListNode head, int k) {
        if (head == null || k == 0) return head;
        // 先将链表成环,并记录链表的长度
        // tmp 会记录住原链表最后一位节点
        int tot = 1;
        ListNode tmp = head;
        while (tmp.next != null && ++tot > 0) tmp = tmp.next;
        k %= tot;
        if (k == 0) return head;
        // 正式成环
        tmp.next = head;
        // 从原链表 head 出发,走 tot - k - 1 步,找到「新尾结点」进行断开,并将其下一个节点作为新节点返回
        k = tot - k - 1;
        while (k-- > 0) head = head.next;
        ListNode nHead = head.next;
        head.next = null;
        return nHead;
    }
}

C++ 代码:

class Solution {
public:
    ListNode* rotateRight(ListNode* head, int k) {
        if (head == NULL || k == 0) return head;
        // 先将链表成环,并记录链表的长度
        // tmp 会记录住原链表最后一位节点
        int tot = 1;
        ListNode* tmp = head;
        while (tmp->next != NULL && ++tot > 0) tmp = tmp->next;
        k %= tot;
        if (k == 0) return head;
        // 正式成环
        tmp->next = head;
        // 从原链表 head 出发,走 tot - k - 1 步,找到「新尾结点」进行断开,并将其下一个节点作为新节点返回
        k = tot - k - 1;
        while (k-- > 0) head = head->next;
        ListNode* nHead = head->next;
        head->next = NULL;
        return nHead;
    }
};

Python 代码:

class Solution:
    def rotateRight(self, head: Optional[ListNode], k: int) -> Optional[ListNode]:
        if not head or k == 0: return head
        # 先将链表成环,并记录链表的长度
        # tmp 会记录住原链表最后一位节点
        tot, tmp = 1, head
        while tmp.next:
            tmp = tmp.next
            tot += 1
        k %= tot
        if k == 0: return head
        # 正式成环
        tmp.next = head
        # 从原链表 head 出发,走 tot - k - 1 步,找到「新尾结点」进行断开,并将其下一个节点作为新节点返回
        k = tot - k - 1
        while k > 0:
            head = head.next
            k -= 1
        nHead = head.next
        head.next = None
        return nHead

TypeScript 代码:

function rotateRight(head: ListNode | null, k: number): ListNode | null {
    if (head == null || k == 0) return head;
    // 先将链表成环,并记录链表的长度
    // tmp 会记录住原链表最后一位节点
    let tot = 1, tmp = head;
    while (tmp.next !== null && ++tot > 0) tmp = tmp.next;
    k %= tot;
    if (k == 0) return head;
    // 正式成环
    tmp.next = head;
    k = tot - k - 1;
    while (k-- > 0) head = head.next;
    let nHead = head.next;
    head.next = null;
    return nHead;
};
  • 时间复杂度:O(n)O(n)
  • 空间复杂度:O(1)O(1)

更多更全更热门的「笔试/面试」相关资料可访问排版精美的 合集新基地 🎉🎉