探究vue的diff算法

65 阅读2分钟
1.diff算法是什么?

diff算法是一种通过同层的树节点进行比较的高效算法

Diff 算法探讨的就是虚拟 DOM 树发生变化后,生成 DOM 树更新补丁的方式。对比新旧两株虚拟 DOM 树的变更差异,将更新补丁作用于真实 DOM,以最小成本完成视图更新。

1.1特点

策略:深度优先,同层比较

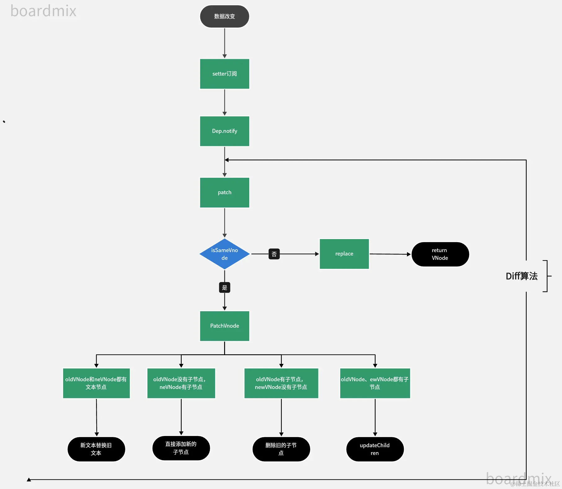
1.2原理分析

啊啊啊-导出.png

  • updateChildren

updateChildren使用同级比对,同级比对图示

image-20231215104718036.png

  • 使用首尾指针法:
  1. 依次对比,比较成功后退出当前比较
  2. 渲染结构以newvnode为准
  3. 每次比较成功后,start和end向中间靠拢
  4. 当新旧节点中有一个start跑到end的右侧时,终止比较
  5. 如果都匹配不到,则旧的虚拟dom key只去对比新的虚拟dom key值,如果key相同,则复用
  • 好,了解了这些规则,让我们利用一个案例看看 ,源码会如何执行吧。

Snipaste_2023-12-22_17-35-41.png 2.png

简单贴一下源码吧,以下是更新子节点 diff核心算法,有些我自己写的注释和问题

function updateChildren(
    parentElm,
    oldCh,
    newCh,
    insertedVnodeQueue,
    removeOnly
  ) {
    //节点的序号
    let oldStartIdx = 0
    let oldEndIdx = oldCh.length - 1
    let newStartIdx = 0
    let newEndIdx = newCh.length - 1
    //节点的value
    let oldStartVnode = oldCh[0]
    let oldEndVnode = oldCh[oldEndIdx]

    let newStartVnode = newCh[0]
    let newEndVnode = newCh[newEndIdx]

    let oldKeyToIdx, idxInOld, vnodeToMove, refElm

    // removeOnly is a special flag used only by <transition-group>
    // to ensure removed elements stay in correct relative positions
    // during leaving transitions
    const canMove = !removeOnly

    if (__DEV__) {
      checkDuplicateKeys(newCh)
    }

    while (oldStartIdx <= oldEndIdx && newStartIdx <= newEndIdx) {
      if (isUndef(oldStartVnode)) {
        oldStartVnode = oldCh[++oldStartIdx] // Vnode has been moved left
      } else if (isUndef(oldEndVnode)) {
        oldEndVnode = oldCh[--oldEndIdx]
      } else if (sameVnode(oldStartVnode, newStartVnode)) {
        patchVnode(
          oldStartVnode,
          newStartVnode,
          insertedVnodeQueue,
          newCh,
          newStartIdx
        )
        oldStartVnode = oldCh[++oldStartIdx]
        newStartVnode = newCh[++newStartIdx]
      } else if (sameVnode(oldEndVnode, newEndVnode)) {
        patchVnode(
          oldEndVnode,
          newEndVnode,
          insertedVnodeQueue,
          newCh,
          newEndIdx
        )
        oldEndVnode = oldCh[--oldEndIdx]
        newEndVnode = newCh[--newEndIdx]
      } else if (sameVnode(oldStartVnode, newEndVnode)) {
        // Vnode moved right
        patchVnode(
          oldStartVnode,
          newEndVnode,
          insertedVnodeQueue,
          newCh,
          newEndIdx
        )
        canMove &&
          nodeOps.insertBefore(
            parentElm,
            oldStartVnode.elm,
            nodeOps.nextSibling(oldEndVnode.elm)
          )
        oldStartVnode = oldCh[++oldStartIdx]
        newEndVnode = newCh[--newEndIdx]
      } else if (sameVnode(oldEndVnode, newStartVnode)) {
        // Vnode moved left
        patchVnode(
          oldEndVnode,
          newStartVnode,
          insertedVnodeQueue,
          newCh,
          newStartIdx
        )
        canMove &&
          nodeOps.insertBefore(parentElm, oldEndVnode.elm, oldStartVnode.elm)
        oldEndVnode = oldCh[--oldEndIdx]
        newStartVnode = newCh[++newStartIdx]
      } else {
        //todo oldKeyToIdx这是啥?
        if (isUndef(oldKeyToIdx))
        //这是取得什么?{key:index}
          oldKeyToIdx = createKeyToOldIdx(oldCh, oldStartIdx, oldEndIdx)
          //isDef:不是undefind or null
      /***
       *     如果有key  获取key对应的index,
       *     如果没有key,则
       */
        idxInOld = isDef(newStartVnode.key)
          ? oldKeyToIdx[newStartVnode.key]
          : findIdxInOld(newStartVnode, oldCh, oldStartIdx, oldEndIdx)
        if (isUndef(idxInOld)) {//如果 oldCh里面没有此节点
          // New element
          createElm(
            newStartVnode,
            insertedVnodeQueue,
            parentElm,
            oldStartVnode.elm,
            false,
            newCh,
            newStartIdx
          )
        } else {//如果 oldCh有此节点
          //那就拿到值
          vnodeToMove = oldCh[idxInOld]
          if (sameVnode(vnodeToMove, newStartVnode)) {
            patchVnode(
              vnodeToMove,
              newStartVnode,
              insertedVnodeQueue,
              newCh,
              newStartIdx
            )
            oldCh[idxInOld] = undefined
            canMove &&
              nodeOps.insertBefore(
                parentElm,
                vnodeToMove.elm,
                oldStartVnode.elm
              )
          } else {
            // same key but different element. treat as new element
            createElm(
              newStartVnode,
              insertedVnodeQueue,
              parentElm,
              oldStartVnode.elm,
              false,
              newCh,
              newStartIdx
            )
          }
        }
        newStartVnode = newCh[++newStartIdx]
      }
    }
    if (oldStartIdx > oldEndIdx) {
      refElm = isUndef(newCh[newEndIdx + 1]) ? null : newCh[newEndIdx + 1].elm
      addVnodes(
        parentElm,
        refElm,
        newCh,
        newStartIdx,
        newEndIdx,
        insertedVnodeQueue
      )
    } else if (newStartIdx > newEndIdx) {
      removeVnodes(oldCh, oldStartIdx, oldEndIdx)
    }
  }