【51单片机】DS1302时钟

190 阅读2分钟

一、DS1302时钟

1、DS1302介绍

DS1302是由美国DALLAS公司推出的具有涓细电流充电能力的低功耗实时时钟芯片。它可以对年、月、日、周、时、分、秒进行计时,且具有闰年补偿等多种功能

RTC(Real Time Clock):实时时钟,是一种集成电路,通常称为时钟芯片

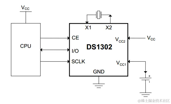
2、引脚定义

引脚名作用引脚名作用
VCC2主电源CE芯片使能
VCC1备用电池IO数据输入/输出
GND电源地SCLK串行时钟
X1、X232.768KHz晶振

3、应用电路

4、内部结构框图

5、寄存器

6、时序

7、BCD码

BCD码(Binary Coded Decimal‎):用4位二进制数来表示1位十进制数

0001 0011表示13,1000 0101表示85,0001 1010不合法

在十六进制中的体现:0x13表示13,0x85表示85,0x1A不合法

BCD码转十进制:DEC=BCD/1610+BCDDEC=BCD/16*10+BCD%16(2位BCD)

十进制转BCD码:BCD=DEC/1016+DECBCD=DEC/10*16+DEC%10 (2位BCD)

二、实时时钟

ds1302.c

#include <REGX52.H>

//引脚定义
sbit DS1302_SCLK=P3^6;
sbit DS1302_IO=P3^4;
sbit DS1302_CE=P3^5;

//寄存器写入地址/指令定义
#define DS1302_SECOND		0x80
#define DS1302_MINUTE		0x82
#define DS1302_HOUR			0x84
#define DS1302_DATE			0x86
#define DS1302_MONTH		0x88
#define DS1302_DAY			0x8A
#define DS1302_YEAR			0x8C
#define DS1302_WP			0x8E

//时间数组,索引0~6分别为年、月、日、时、分、秒、星期
unsigned char DS1302_Time[]={19,11,16,12,59,55,6};

/**
  * @brief  DS1302初始化
  * @param  无
  * @retval 无
  */
void DS1302_Init(void)
{
	DS1302_CE=0;
	DS1302_SCLK=0;
}

/**
  * @brief  DS1302写一个字节
  * @param  Command 命令字/地址
  * @param  Data 要写入的数据
  * @retval 无
  */
void DS1302_WriteByte(unsigned char Command,Data)
{
	unsigned char i;
	DS1302_CE=1;
	for(i=0;i<8;i++)
	{
		DS1302_IO=Command&(0x01<<i);
		DS1302_SCLK=1;
		DS1302_SCLK=0;
	}
	for(i=0;i<8;i++)
	{
		DS1302_IO=Data&(0x01<<i);
		DS1302_SCLK=1;
		DS1302_SCLK=0;
	}
	DS1302_CE=0;
}

/**
  * @brief  DS1302读一个字节
  * @param  Command 命令字/地址
  * @retval 读出的数据
  */
unsigned char DS1302_ReadByte(unsigned char Command)
{
	unsigned char i,Data=0x00;
	Command|=0x01;	//将指令转换为读指令
	DS1302_CE=1;
	for(i=0;i<8;i++)
	{
		DS1302_IO=Command&(0x01<<i);
		DS1302_SCLK=0;
		DS1302_SCLK=1;
	}
	for(i=0;i<8;i++)
	{
		DS1302_SCLK=1;
		DS1302_SCLK=0;
		if(DS1302_IO){Data|=(0x01<<i);}
	}
	DS1302_CE=0;
	DS1302_IO=0;	//读取后将IO设置为0,否则读出的数据会出错
	return Data;
}

/**
  * @brief  DS1302设置时间,调用之后,DS1302_Time数组的数字会被设置到DS1302中
  * @param  无
  * @retval 无
  */
void DS1302_SetTime(void)
{
	DS1302_WriteByte(DS1302_WP,0x00);
	DS1302_WriteByte(DS1302_YEAR,DS1302_Time[0]/10*16+DS1302_Time[0]%10);//十进制转BCD码后写入
	DS1302_WriteByte(DS1302_MONTH,DS1302_Time[1]/10*16+DS1302_Time[1]%10);
	DS1302_WriteByte(DS1302_DATE,DS1302_Time[2]/10*16+DS1302_Time[2]%10);
	DS1302_WriteByte(DS1302_HOUR,DS1302_Time[3]/10*16+DS1302_Time[3]%10);
	DS1302_WriteByte(DS1302_MINUTE,DS1302_Time[4]/10*16+DS1302_Time[4]%10);
	DS1302_WriteByte(DS1302_SECOND,DS1302_Time[5]/10*16+DS1302_Time[5]%10);
	DS1302_WriteByte(DS1302_DAY,DS1302_Time[6]/10*16+DS1302_Time[6]%10);
	DS1302_WriteByte(DS1302_WP,0x80);
}

/**
  * @brief  DS1302读取时间,调用之后,DS1302中的数据会被读取到DS1302_Time数组中
  * @param  无
  * @retval 无
  */
void DS1302_ReadTime(void)
{
	unsigned char Temp;
	Temp=DS1302_ReadByte(DS1302_YEAR);
	DS1302_Time[0]=Temp/16*10+Temp%16;//BCD码转十进制后读取
	Temp=DS1302_ReadByte(DS1302_MONTH);
	DS1302_Time[1]=Temp/16*10+Temp%16;
	Temp=DS1302_ReadByte(DS1302_DATE);
	DS1302_Time[2]=Temp/16*10+Temp%16;
	Temp=DS1302_ReadByte(DS1302_HOUR);
	DS1302_Time[3]=Temp/16*10+Temp%16;
	Temp=DS1302_ReadByte(DS1302_MINUTE);
	DS1302_Time[4]=Temp/16*10+Temp%16;
	Temp=DS1302_ReadByte(DS1302_SECOND);
	DS1302_Time[5]=Temp/16*10+Temp%16;
	Temp=DS1302_ReadByte(DS1302_DAY);
	DS1302_Time[6]=Temp/16*10+Temp%16;
}

main.c

#include <REGX52.H>
#include "LCD1602.h"
#include "DS1302.h"

void main()
{
	LCD_Init();
	DS1302_Init();
	LCD_ShowString(1,1,"  -  -  ");//静态字符初始化显示
	LCD_ShowString(2,1,"  :  :  ");
	
	DS1302_SetTime();//设置时间
	
	while(1) {
		DS1302_ReadTime();//读取时间
		LCD_ShowNum(1,1,DS1302_Time[0],2);//显示年
		LCD_ShowNum(1,4,DS1302_Time[1],2);//显示月
		LCD_ShowNum(1,7,DS1302_Time[2],2);//显示日
		LCD_ShowNum(2,1,DS1302_Time[3],2);//显示时
		LCD_ShowNum(2,4,DS1302_Time[4],2);//显示分
		LCD_ShowNum(2,7,DS1302_Time[5],2);//显示秒
	}
}