图片理解链表的逻辑结构和物理结构

132 阅读2分钟

一、链表的概念及结构

概念:链表是一种物理存储结构上非连续、非顺序的存储结构,数据元素的逻辑顺序是通过链表中的指针链接次序实现的 。

逻辑结构:为了方便形象理解,想象出来的。

物理结构:实际内存中,实实在在真实的样子。

image-20231221222113929.png

二、链表的分类

实际中链表的结构非常多样,以下情况组合起来就有8种链表结构:

  1. 单向或者双向

image-20231116101829551.png

  1. 带头或者不带头(哨兵位,插入方便)

image-20231116101905499.png

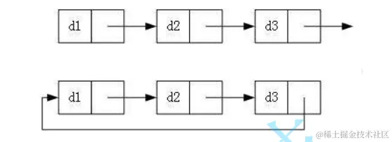
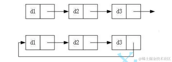
  1. 循环或者非循环

image-20231116101905499.png

上面可以组合成八中结构。虽然有这么多的链表的结构,但是我们实际中最常用还是两种结构

image-20231221222135744.png

  1. 无头单向非循环链表:结构简单,一般不会单独用来存数据。实际中更多是作为其他数据结构的子结构**,如哈希桶、图的邻接表等等。另外这种结构在笔试面试中出现很多。

  2. 带头双向循环链表:结构最复杂,一般用在单独存储数据。实际中使用的链表数据结构,都是带头双向循环链表。另外这个结构虽然结构复杂,但是使用代码实现以后会发现结构会带来很多优势,实现反而简单了,后面我们代码实现了就知道了。

哨兵位不存储有效数据,优势是尾插时不需要判断NULL并赋值,直接在tail后面链接,哨兵位就是为了方便插入增加的一个节点。第二个优势:哨兵位是一种取巧的方式 ,他不需要二级指针改变头指针,只需要改变哨兵位的指针。