备战春招狂刷这份大厂级24W字java面试手册2个月可成功逆袭上岸!

88 阅读2分钟

前言

2023年金九银十程序员跳槽或者找工作并不理想,迟迟找不到工作,甚至大厂还进行几轮裁员,导致整个就业市场都不是太好!

出现这种情况是因为中美贸易战,导致大环境不好、大厂裁员、就业情况差、企业要求变高、各行各业越来越卷,尤其是程序员,处于这个阶段,感觉特别明显!

对于程序员这个群体来说,java程序员的占比就非常之高,就业市场等于说是千军万马过独木桥,简直可以说是太难了!卷不过、根本卷不过!

在这里想说的是,大环境已经这样了,我们已经也无法左右这个市场,根本没有选择的余地,所以,打不过就加入,努力的提升自己能技术能力,直接吊打面试官!

这不,就迎来了大厂级24W字java面试手册!

程序员金九银十面试就靠它了,总共包含十大部分的内容:Java相关、Java并发编程、JVM面试题、数据结构与算法、网络协议面试题、数据库、框架相关面试题、微服务、中间件相关、Linux!

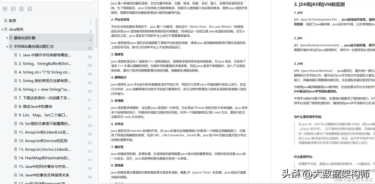
Java相关(119道)

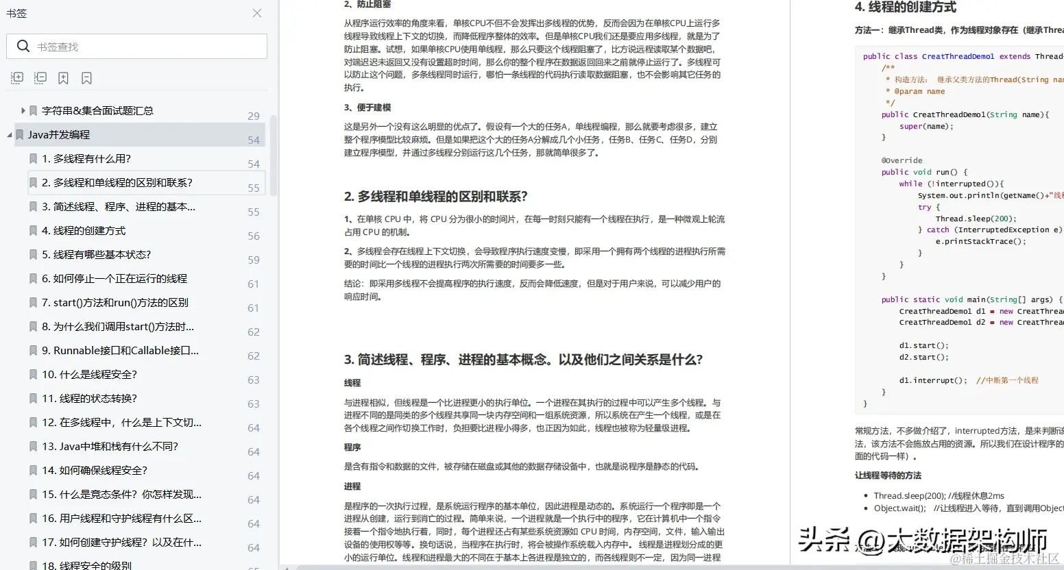
Java并发编程(79道)

JVM面试题(56道)

数据结构与算法(56道)

网络协议面试题(50道)

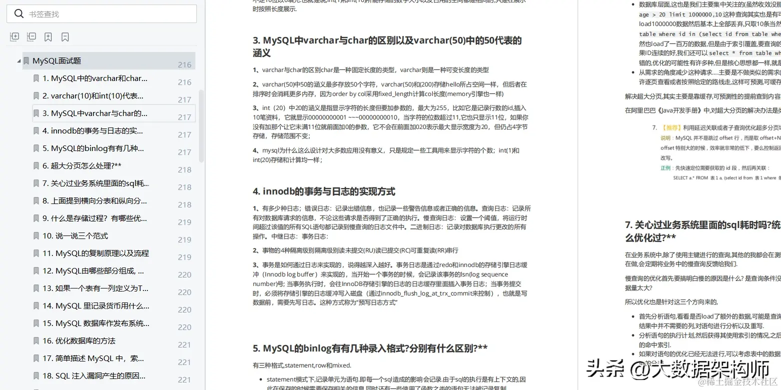
数据库(190道)

框架相关面试题(159道)

微服务(31道)

中间件相关(200道)

Linux(38道)

限于文章篇幅原因,就展示到这里了,资料已整理成文档,有需要的小伙伴点击此处即可!

最后

最后的最后,再提醒一下大家,岗位始终还是有的,行业也没有大家想象中的那么差,只不过是竞争大了一些,只要你能力比别人强,那么这些大环境不好,就业形式差等等都影响不到你。