K8S杂谈(3)以OpenKruise聊Operator机制

1,474 阅读24分钟

欢迎来到我的技术杂谈

欢迎阅读Lumin的技术杂谈,本系列文章旨在用较为通俗易懂的方式把一些计算机技术的实现原理和设计思想给掰扯明白,但不会过分深挖细节。希望帮助读者朋友们更好地理解这些技术背后的那些事儿。

本系列文章总共会分为三部分:编程语言(Java)、操作系统(Linux)和云计算(Kubernetes),本文为云计算部分的第六篇。

后续文章将会在掘金和我的个人公众号【非典型码农】先后更新,预计每周更新三篇,欢迎大家关注追更和转载,但转载请务必注明出处

通过前面文章的铺垫,我们已经对K8S有了较为深入的认知,这一篇我将通过一些具体的开源项目来聊聊K8S的扩展运行机制 —— Operator模式

Controller

Controller是K8S中实现"自动化"运维的核心组件,通常情况下,K8S中的每一个对象都拥有一个对应的Controller,它的作用就是不断调整对象的实际状态(status),直到其符合用户声明的预期(spec)。

可以说K8S中关于一种对象的核心运行逻辑都在与之相对应的Controller之中,所以研究明白Controller就能研究明白K8S上层的运行机制。

Reconcile

上面讲了,Controller的核心逻辑就是不断检查对象的实际状态,并对比对象的期望状态进行调整,这个永不间断的循环过程被称为Reconcile(调谐)

img_34.png

当然,Controller不可能真的以死循环的方式去运行,通常在实际实现上Controller会监听一类对象的变更(并且可以指定一定的过滤条件,比如只监听对象的Update事件), 当对象本身发生满足要求的变更时,会被抽象成一个请求丢到一个工作队列中,再通知Controller的Reconcile逻辑消费该队列中的请求,这样就可以让Reconcile"按需触发"。

img_37.png

需要注意的是,这个请求本身的结构非常简单,只包含对象的命名空间和名称,不包含对象的实际信息和触发对象变更的事件:

// Request contains the information necessary to reconcile a Kubernetes object.  This includes the
// information to uniquely identify the object - its Name and Namespace.  It does NOT contain information about
// any specific Event or the object contents itself.
type Request struct {
   // NamespacedName is the name and namespace of the object to reconcile.
   types.NamespacedName
}

因此,当Controller中的Reconcile循环接收到Request时候,通常都还需要借助K8S API去查询对象的实际信息。

并发Reconcile

当Controller监听的对象变更十分频繁时,就会在队列中堆积大量的请求,如果Controller只有一个线程处理请求,就会导致Reconcile的运转效率低下,这时候就需要引入多线程来并发Reconcile。

但引入多线程并发处理后,又会产生一致性问题,即两个线程有可能会同时消费处理同一个对象,导致互相之间产生冲突。为了避免出现这种问题,K8S在工作队列上增加一了一些额外的逻辑来保障多个Reconcile 循环不会同时处理一个对象,下面来展开说说这个工作队列的运行机制。

首先,整个队列被拆分为三个组成部分(注意这里存储的都是对象,而不是请求):

  • DirtySet - 用于所有正在排队等待处理的对象
  • ProcessingSet - 用于存放正在被Reconcile处理的对象
  • Queue - 存放正在被排队等待被处理的对象

img_38.png

整个队列的运行逻辑是(结合上面的图例a,假设有4个请求达到队列,其中有两个请求都关联了对象A):

  1. 当一个请求到达,与之关联的目标对象首先被加入到DirtySet中(如上图b,前三个请求使对象A,B,C被加入到DirtySet)

    • 如果该请求关联的对象已经在DirtySet中了,那么该请求将会被丢弃
    • 进一步判断ProcessingSet中是否已经有该对象,如果没有,则将该对象放入Queue中;否该请求也被丢弃
  2. 当任意Reconcile线程空闲时,就从Queue头部取出一个对象处理(包装成请求),并将该对象放入ProcessingSet中,同时从DirtySet中移除(如上图c,对象A被放入ProcessingSet ,同时从DirtySet中移除)

    • 如果此时又有请求该对象的请求到达,那么按照第1步的规则,该对象会被再次加入到DirtySet中,但不会入Queue(如上图d)
  3. Reconcile处理完某个对象后,该对象从ProcessingSet中被移除,如果此时DirtySet还有这个对象,那么就将这个对象加入Queue中(如上图e)

上述逻辑通过DirtySet和ProcessingSet的去重逻辑,可以保障同一时刻一个对象只会被一个Reconcile循环所消费,但会引入两个新的问题:

  • 在1,2步骤中会出现请求被丢弃的情况,但由于请求本身只包含对象名,所以在到实际处理过程前只要多个请求关联的对象是一样的,那么丢弃掉后来的请求也不会对Reconcile逻辑产生任何影响

  • 由于去重逻辑,请求的处理顺序可能和实际达到顺序不一致,导致一定的延迟,比如在对象A被Processing期间,有新的关于A对象的请求都要先在DirtySet中等待,只有当Processing结束才会被放到Queue 队尾,这期间可能会被其他对象的请求"插队",导致这些新请求要延迟很久才能被处理。解决这个问题的一个办法是提高Reconcile的并发度来加速Queue的消费,这样延迟就不会带来过大的影响。

Client

在Reconcile逻辑的实际实现中,往往需要和K8S的API进行交互,比如获取对象的实际和期望状态、对指定对象进行更新等;这时候就需要在Controller代码中和K8S的API Server进行通信, K8S官方提供了一套基于go语言的client SDK(本质上就是封装了API Server的Restful API调用),称为client-go,Controller的实现者可以通过这个client来与K8S集群的API进行交互。

img_35.png

Informer与List-Watch

在实际运行过程中,Controller的Reconcile逻辑中可能会大量且频繁的调用client,这会对API Server以及背后的etcd存储产生巨大的压力,进而对K8S集群的稳定性造成重大影响。

为了解决这个问题,K8S提供了一套缓存能力,可以帮助每个Controller创建一个独立的内存缓存,用于缓存Controller所需要监听的K8S对象数据,并且可以保证该缓存中的数据和etcd中的数据完全一致, 如此一来Controller内需要获取对象数据的时候就可以直接从该缓存中读取,不必再通过Client调用API Server,这套缓存能力被称为Informer。

Informer缓存只能解决读操作的压力,对于写操作和删除操作还是需要直接通过client访问API Server的

Informer的工作原理是List-Watch机制,即在创建时,先通过client调用对象的List接口拿到一类对象的所有数据缓存到本地,然后通过Watch接口监听该类对象后续的所有变更,当发生变更时立刻同步变更本地缓存,如此便可保障Informer缓存中的对象数据和实际的对象数据始终保持一致。

img_36.png

Controller Manager

最后来说一下Controller的运行机制,通过上面的分析不难看出Controller其实就是一组利用了K8S Client实现具体逻辑的进程。 事实上这些进程也是以Pod的方式运行在K8S集群里的,但在实际部署粒度上来说,多个Controller会被合并成一个ControllerManager部署运行, 例如K8S的原生工作负载Controller就是部署运行在kube-systemkube-controller-managerPod中:

$ kubectl get pod
NAME                               READY   STATUS             RESTARTS           AGE
kube-controller-manager            1/1     Running            1 (133d ago)       175d

这里的kube-controller-manager以静态Pod方式运行,而不是更高级的工作负载形式(可以想一下是为什么)

最终一个controller manager会以go routine的方式运行多个实际的Controller,下文的扩展机制中会看到自定义的Controller也是以这样的方式来运行的。

img_39.png

Operator模式

K8S原生的工作负载已经可以涵盖大多数的部署运维需求,但实际的业务应用环境往往是非常复杂的,不可能有标准的解决方案,因此K8S必须要支持自定义扩展,当前最常见的一种扩展机制就是Operator模式。

Operator是一种利用K8S的扩展机制来实现自定义对象运维的模式,通常包含三个组成部分:

  • CRD(Custom Resource Definition) - 自定义的对象结构
  • Webhook - 对CRD对象的API请求进行校验和调整
  • (Custom)Controller - 自定义的Controller,监听对应CRD对象的变更,并实现对应的Reconcile逻辑

img_40.png

CRD

在介绍CRD之前,需要先了解K8S中对于对象和类型的一些基本知识

Kind & Resource

Kind(种类)指的是一个API对象的类型,例如Pod、Service、Deployment等;Resource则指代K8S中的一类对象(如pods,services),这两者的概念比较绕,但是不用过多纠结,从实际使用上来讲理解以下几点即可:

  1. Kind是比Resource更顶级的一个概念,一个Kind下可以有多种Resource,但是一个Resource只能属于一种Kind,从这个角度上来讲也可以认为Resource是一种"子Kind",但90%以上的情况下Kind和Resource都是1:1对应的
  2. Kind通常体现于yaml文件中的Kind字段,最终映射到一个Go语言中的Type,Resource则体现于K8S的RestfulAPI(后面GVK和GVR部分会有具体例子)

可以通过kubectl api-resources来查看所有的Resource以及它们和Kind之间的关系:

img_41.png

Group Version

K8S中的对象定位分组,类似于Java中的package概念,在yaml文件中表现为apiVersion字段,例如:

batch.tutorial.kubebuilder.io/v1

有了Group Version就可以构建出Kind和Resource的唯一坐标,分别称为GVK(Group Version Kind)和GVR(Group Version Resource)

  • 通过GVK可以在K8S内唯一确定一个Kind,例如apps/v1 Pod
  • 通过GVR可以在K8S内唯一确定一种Resource,例如GET /api/v1/namespaces/{namespace}/pods

GVR和GVK之间可以相互转换,通常以GVR形式请求Restful API后,该请求在实际代码中会被传化成一个对应GVK的Go对象(结构体)。

Scheme

Scheme用于建设Kinds和go types的映射,也就是说给定Go type就知道他的GVK,给定GVK就知道他的Go type,作用基本相当于一个双向转换器

CRD

介绍完上面的概念就可以理解CRD的构成了,一个完整的CRD对应了K8S中一个GVK、一个GVR和一个Scheme,在代码层面体现为一个GoType,如:

type CloneSet struct {
   metav1.TypeMeta   `json:",inline"`
   metav1.ObjectMeta `json:"metadata,omitempty"`

   Spec   CloneSetSpec   `json:"spec,omitempty"`
   Status CloneSetStatus `json:"status,omitempty"`
}

在实际使用层面来说,就是一种自定义的yaml文件:

apiVersion: apps.kruise.io/v1alpha1
kind: CloneSet
metadata:
  labels:
    app: demo-server
  name: demo-server
spec:
  updateStrategy:
    type: InPlaceIfPossible
    partition: 0
  replicas: 2
  selector:
    matchLabels:
      app: demo-server
  template:
    metadata:
      labels:
        app: demo-server
    spec:
      containers:
      - name: demo-server
        image: registry.cn-qingdao.aliyuncs.com/marklux/demo-server:1.3
        imagePullPolicy: Never
        ports:
        - containerPort: 8080

Webhook

Webhook作用于K8S的API Server上,可以用于拦截指定类型对象的Restful请求,并通过回调的方式来进行干预, 通过给CRD注册一个Webhook,我们就可以对K8S中这类对象的所有变更(创建、更新、删除)增加额外的逻辑,最常见的作用是做转换(mutate)和校验(validation)。

mutate

Mutate Webhook允许用户在API Server的请求通过基础校验后,拦截请求的对象,并几乎允许用户对该对象进行任意的修改,因此可以实现非常多的功能。

比如拦截Pod对象的所有创建请求,给所有的Pod对象都注入一个额外的Container;拦截Deployment对象的删除请求,阻止某些核心Deployment被删除。

validation

Validation Webhook主要用于做对象的字段检查校验,在一个对象通过API Server的对象schema基础校验后,就会调用关联该对象的Validation Webhook做进一步的字段合法性校验。

在Validation Webhook中通常做一些业务性质的字段校验,比如数字取值的上下限、可支持的类型枚举等,如果没有通过Validation Webhook的校验,请求就会被拒绝并报错。

两种Webhook的执行时机如下图所示:

img_42.png

Controller

为了能够让自定义对象能够在K8S内真正"运转"起来,还需要编写Controller,实现对应的Reconcile逻辑并部署到集群中。

通常需要一定的脚手架工具来协助开发Controller,而不是直接基于原生client

KubeBuilder

KubeBuilder是一套用于辅助开发人员实现K8S Operator模式的框架,它提供了以下功能:

  • 生成CRD的Yaml定义,协助开发者向K8S注册CRD Kind和Resource
  • 生成Controller代码脚手架,开发者只需要实现Reconcile循环逻辑即可
  • 提供Controller的runtime框架,包括Informer缓存实现和基础镜像等
  • 提供WebHook代码脚手架,协助开发者实现Validation或Mutate Webhook,并注册至K8S

下面是一个通过KubeBuilder实现Operator模式的简单过程示范(完整例子代码可见GITHUB

  1. 初始化代码工程

    kubebuilder init --domain marklux.cn --repo marklux.cn/k8s-operator-demo
    
  2. 创建API(CRD的GVK)

    kubebuilder create api --group batch --version v1 --kind CronJob
    
  3. 生成CRD Yaml文件(执行make manifest)

    apiVersion: apiextensions.k8s.io/v1
    kind: CustomResourceDefinition
    metadata:
      annotations:
        controller-gen.kubebuilder.io/version: v0.11.3
      creationTimestamp: null
      name: cronjobs.batch.marklux.cn
    spec:
      group: batch.marklux.cn
      names:
        kind: CronJob
        listKind: CronJobList
        plural: cronjobs
        singular: cronjob
        scope: Namespaced
      versions:
        # 省略 schema
    
  4. 在上面创建好的工程结构中,实现Controller文件的Reconcile逻辑

  5. 将CRD Yaml apply到K8S集群中

  6. 将Controller打包成镜像,部署到K8S集群中,创建对应的Deployment(通过make docker-buildmake deploy)

  7. (可选)为对应的CRD创建Webhook并集成至K8S中

实例:OpenKruise SidecarSet

最后我们来通过一些更加实际的例子来理解Operator模式是如何实现对K8S功能的扩展的, 本节以开源项目OpenKruise中的SidecarSet功能为例进行说明。

OpenKruise项目介绍

首先简单介绍一下OpenKruise,这是一个由阿里云主导开源的CNCF项目(孵化中),其主要功能是为K8S提供一些扩展套件,以实现一些增强的部署运维能力,比如:

  • 支持WorkLoad原地In-place升级和分批发布;即发布时不新建Pod替换,而是update原有Pod,并且提供可暂停的分批发布机制
  • 以SidecarSet对象的形式支持Sidecar类容器的统一管理,包括Pod注入、版本升级等
  • 提供高可用性防护机制,防止集群中的重要Kubernetes资源被级联删除

OpenKruise提供的这些扩展能力,都是基于Kubebuilder框架和Operator模式实现的,属于非常典型的K8S扩展方式。

Sidecar

下文我们会以SidecarSet为例展开,在这之前先简单了解一下Sidecar容器的概念。所谓Sidecar就是"边车模式",将业务应用中的中间件能力抽取到一个独立的进程(容器)中去运行,如此一来,业务应用就不需要再集成厚重的中间件能力,也不需要再考虑其版本升级维护,从而大大简化业务应用的复杂度,使其变得极为轻量。

Sidecar模式在K8S问世后逐渐兴起,由于K8S本身优秀的Pod抽象,使得Sidecar容器能够和应用容器更加无缝自然的集成,通常在实现上体现为一个Pod中同时包含业务容器和Sidecar容器。以RPC中间件为例,Sidecar模式下的RPC通信变成了Sidecar容器之间的互相通信,业务的App容器则分别和自己的Sidecar容器通信来发起RPC请求/拿到RPC结果。

img_43.png

SidecarSet的设计目标

Sidecar是一种非常有用的架构模式,但在实际生产的使用中,Sidecar容器的管理和运维是较为棘手的事情,在K8S原生机制下开发人员需要手动修改各种Workload的对象定义来向Pod中添加Sidecar容器,如果有大量的Workload要维护,那么手动添加Sidecar容器以及后续更新Sidecar容器的过程可能变成一场噩梦。

基于上述场景可以很容易提炼出Sidecar类容器的运维诉求,主要包含两点:

  • 自动注入:可以对符合条件的Pod(如label匹配)自动进行Sidecar容器的注入,而不再需要手动修改对应Pod/Workload的定义
  • 整体管理:对一类Sidecar容器能够进行整体的管理,比如更新、回滚、删除等等,而不再是手动去管理分散在Pod中的一个个Sidecar容器

这些也正是OpenKruise SidecarSet提供的核心能力,通过SidecarSet CRD对象,使用者可以对Sidecar容器进行统一的注入和管理,极大地降低了使用和运维Sidecar容器的成本。

SidecarSet的具体说明和使用方式可参考官方文档,下面的篇幅主要聊聊其具体实现思路

对象设计

SidecarSet的基础定义和大部分的K8S对象一样,主要包括Spec和Status两部分

// SidecarSet is the Schema for the sidecarsets API
type SidecarSet struct {
   metav1.TypeMeta   `json:",inline"`
   metav1.ObjectMeta `json:"metadata,omitempty"`

   Spec   SidecarSetSpec   `json:"spec,omitempty"`
   Status SidecarSetStatus `json:"status,omitempty"`
}

spec

spec用于定义SidecarSet的期望状态(声明式API),也是上层使用者直接感知的部分:

// SidecarSetSpec defines the desired state of SidecarSet
type SidecarSetSpec struct {
   // 【要注入哪些Pod】用于圈选可注入Pod的LabelSelector
   Selector *metav1.LabelSelector `json:"selector,omitempty"`

   // 声明作用的namespace(如果不声明,则作用于所有namespace)
   Namespace string `json:"namespace,omitempty"`

   // 同上,但是可匹配多个namespace
   NamespaceSelector *metav1.LabelSelector `json:"namespaceSelector,omitempty"`

   // 【要向Pod注入哪些Init Containers】要注入的InitContainers
   InitContainers []SidecarContainer `json:"initContainers,omitempty"`

   // 【要想Pod注入哪些Containers】要注入的Containers
   Containers []SidecarContainer `json:"containers,omitempty"`

   // 声明Sidecar Containers使用的存储卷
   Volumes []corev1.Volume `json:"volumes,omitempty"`

   // 【更新行为】Sidecar容器更新策略
   UpdateStrategy SidecarSetUpdateStrategy `json:"updateStrategy,omitempty"`

   // 【注入行为】Sidecar容器注入策略
   InjectionStrategy SidecarSetInjectionStrategy `json:"injectionStrategy,omitempty"`

   // 拉取容器镜像的凭证
   ImagePullSecrets []corev1.LocalObjectReference `json:"imagePullSecrets,omitempty"`

   // RevisionHistoryLimit indicates the maximum quantity of stored revisions about the SidecarSet.
   // default value is 10
   RevisionHistoryLimit *int32 `json:"revisionHistoryLimit,omitempty"`

   // 用于支持对Pod元信息进行注入修改的诉求
   PatchPodMetadata []SidecarSetPatchPodMetadata `json:"patchPodMetadata,omitempty"`
}

我们总结一下SidecarSet Spec中定义的核心字段,主要包括以下几个方面

  • 要管理的Sidecar容器有哪些(ContainersInitContainers):一个SidecarSet可以管理多个Sidecar容器,并且由于K8S在Pod内做了Init容器和普通容器的区分,这里也对应了两个字段
  • 要注入的Pod有哪些(Selector):通过K8S label selector机制来描述
  • 注入策略(InjectStrategy):Sidecar容器注入Pod时的行为控制
  • 更新策略(UpdateStrategy):SidecarSet中管理的Sidecar容器如何进行更新

status

status是SidecarSet对象在运行时期间存储核心数据的结构,也是下层实现者在实现Reconcile时所感知的部分:

// SidecarSetStatus defines the observed state of SidecarSet
type SidecarSetStatus struct {
   // observedGeneration is the most recent generation observed for this SidecarSet. It corresponds to the
   // SidecarSet's generation, which is updated on mutation by the API Server.
   // 用于Controller中区分迭代次数
   ObservedGeneration int64 `json:"observedGeneration,omitempty"`

   // 已完成注入的Pod数量
   MatchedPods int32 `json:"matchedPods"`

   // match的Pod中,有多少个Pod已经更新到最新版本的sidecarset
   UpdatedPods int32 `json:"updatedPods"`

   // 处于Ready状态的Pod数量
   ReadyPods int32 `json:"readyPods"`

   // 处于Ready状态且更新到最新版本的Pod数量
   UpdatedReadyPods int32 `json:"updatedReadyPods,omitempty"`

   // SidecarSet最新的Controller Revision hash
   LatestRevision string `json:"latestRevision,omitempty"`

   // CollisionCount is the count of hash collisions for the SidecarSet. The SidecarSet controller
   // uses this field as a collision avoidance mechanism when it needs to create the name for the
   // newest ControllerRevision.
   CollisionCount *int32 `json:"collisionCount,omitempty"`
}

除去用于记录对象版本的一些字段外,Status中最重要的是维护了Sidecar容器和目标Pod之间的状态,即MatchedPodUpdatedPodReadyPodsUpdatedReadyPods四个字段。

在实际Reconcile循环中就是借助这几个值来判断SidecarSet本身是否达到了用户的期望状态,几个值的具体含义如下图所示:

img_44.png

SidecarSet Hash

SidecarSet本身被更新后,所有被注入了该SidecarSet的Pod内的Sidecar容器也需要随之更新,在整个更新过程中势必需要区分每个Pod是否更新到了最新的SidecarSet,这个过程最简单粗暴的实现就是去对比Pod内所有Sidecar容器对象和SidecarSet对象中容器的Spec声明是否完全一致,但如果真的去逐个字段对比性能会非常差,所以在实际实现上利用了Hash的方式来优化判断过程。

SidecarSet被生成或更新后,会生成一个唯一的Hash(通过mutate webhook实现),这个Hash是使用SidecarSet下所有的Container对象生成,所以一个Hash可以唯一对应一个SidecarSet中Container的版本,我们称这个唯一Hash为SidecarSet Hash。

对于所有被注入的Pod来说,SidecarSet会在注入/更新完成后在该Pod的Annotation中写入/更新这个唯一Hash,此后只需要对比Pod Annotation中的SidecarSet Hash和SidecarSet当前的唯一Hash是否一致,就可以知道Pod是否更新到最新的SidecarSet了。

img_45.png

除了SidecarSet Hash之外,还会存在一个SidecarSet Without-Image Hash,这个Hash不同的地方在于计算时忽略了Container中的Image字段,因此可以用于校验SidecarSet的变更"是否只包含镜像"字段。 该Hash会在SidecarSet的原地更新功能中使用到。

注入能力实现

SidecarSet的注入发生在Pod的创建阶段,通过注册Pod Mutate WebHook来实现,注入流程的核心逻辑大致如下图所示:

img_46.png

简要来说就是在任意一个Pod创建后,通过Mutate WebHook拦截,遍历集群中所有的SidecarSet对象,如果该Pod匹配上任何一个SidecarSet对象,就执行注入操作。

注入流程主要是根据SidecarSet修改Pod的InitContainers和Containers Spec,以及对应用到的Volume和ImagePullSecrets等,最后还会更新Pod的Annotation写入对应的SidecarSet Hash(以及SidecarSet Without-Image Hash)。

指定Inject Revision

正常情况下注入都会使用SidecarSet的最新版本,但可以通过配置SidecarSet的Inject Revision来控制注入时使用特定的SidecarSet版本。

提供这一机制的主要目的在于:如果在SidecarSet灰度更新的过程中有Pod新增(或被重建)就会被注入最新版本的SidecarSet,这可能会干扰灰度更新的流程并引发不可预知的结果。

Reconcile逻辑

SidecarSet的Controller的核心逻辑是,当SidecarSet对象发生变更时,需要调整所有被注入该SidecarSet的Pod,使得Pod中对应的Sidecar Container也被同步更新至对应版本。

原地更新与重建更新

当SidecarSet发生更新时,需要更新Pod中对应的Sidecar Container,默认情况下OpenKruise会先尝试进行原地更新,即不重启Pod和Pod内的其他容器,仅替换和重启对应的Sidecar容器,这被称为原地更新。

但是原地更新存在一个前提,那就是Sidecar容器的修改范围不能超出Image字段,也就是说如果某个Sidecar容器的定义中有超出Image字段的修改,那么就无法进行原地升级(来自K8S本身对Container重启更新的限制)。

如果出现了这种无法原地升级的情况,就只能跳过不更新该Pod,等待该Pod重建或被替换时再更新对应的Sidecar容器,即重建更新,这步判断是通过SidecarSet Without-Image Hash的对比来实现的。

更新策略

SidecarSet提供了丰富的更新策略,包括基础的滚动更新(用MaxUnavailable控制)和分批发布,除此之外还支持通过Selector指定更新一部分的Pod,从而实现金丝雀发布。

打散策略

在生产环境下一个SidecarSet可能会被注入到大量的Pod中,这些Pod可能分属于诸多不同的Workload,即便是通过滚动/分批更新机制来进行更新,某一个具体Workload下的Pod的更新也可能是不平均的。

为了避免一些小量级Workload对应的Pod在某一批次中被一次性全部更新,需要提供一定的打散策略来保证这些Pod在SidecarSet对应的所有Pod中被更新的顺序是均匀的,我们可以参照下面的图示来理解这个打散策略的具体含义:

img_47.png

在SidecarSet中允许用户定义将符合某些标签的Pod进行打散,具体在实现上就是将符合这些标签的Pod的发布顺序进行平均固定,以上图为例,可以通过label选中Workload 4对应的Pod做打散,那么不论更新方式是什么,都会保证这三个被选中的Pod一定在第1位、第62位和第123位被更新,再结合适当的分批策略就可以实现较为平均稳定的打散更新了。

热更新机制

在常规更新模式下,Pod中要被更新的Sidecar容器会被重建,这个过程中该Sidecar容器实际是不可用的,但对于一些非常重要的Sidecar容器(比如监控指标采集)来说,业务上希望在更新过程中Sidecar容器始终是可用的。

为此OpenKruise还提供了Sidecar容器的热升级特性,这个特性实际上是通过交替使用两个容器来作为Sidecar实现的,具体原理和使用方式较为复杂,在此不做赘述。

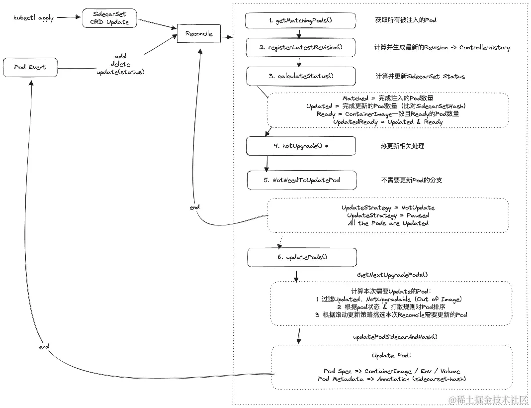
完整Reconcile流程

铺垫完上述背景知识后,我们就可以来讲解一下SidecarSet对应的完整Reconcile流程了。

首先需要注意的是,由于SidecarSet可能会影响所有的Pod,以及在整个Reconcile过程中需要监听Pod更新的状态,所以SidecarSet的Reconcile被触发的条件有两种:

  1. SidecarSet对象变更(增、删、改),触发该对象的Reconcile
  2. 被注入了SidecarSet的Pod对象变更(增、删、改),触发对应SidecarSet对象的Reconcile

下面是对于一个具体的SidecarSet对象变更,整个Reconcile的具体步骤:

  1. 获取所有被注入该SidecarSet的对象(MatchedPods,通过Selector匹配List,然后进一步通过Annotation判断是否被注入)
  2. 注册新的Controller Revision历史版本(后续可用于版本回滚)
  3. 根据所有MatchedPods的信息,计算并更新SidecarSet Status(Updated Pods、Ready Pods、UpdatedReady Pods)
  4. 处理热相关相关逻辑(略过不展开)
  5. 如果SidecarSet处于暂停/不更新状态、或所有MatchedPods的SidecarSet都已经更新到最新版本(对比hash),那么Reconcile结束
  6. 否则说明还需要对MatchedPods进行更新,这里会计算本次Reconcile需要更新哪些Pods,流程又分为三步
    • 先过滤MatchedPods中所有Updated的Pods,以及不可原地更新的Pods(修改了除镜像以外的字段)
    • 根据Pods状态和打散规则对剩余的Pods进行排序,形成一个排序Pods数组
    • 根据滚动更新策略和批次来从排序Pods数组中挑选出符合策略的部分(通常是一个子数组),即为本次Reconcile需要更新的Pods
  7. 对于上一步选出的Pods,执行Update操作,包括:
    • Pod Spec中Containers、Env、Volume的更新
    • Pod Metadata中Annotation的更新
  8. 一轮Reconcile结束

最后可以用下面的流程图来理解整个Reconcile流程:

img_48.png