【51单片机】蜂鸣器

671 阅读4分钟

一、蜂鸣器

1、蜂鸣器介绍

鸣器是一种将电信号转换为声音信号的器件,常用来产生设备的按键音、报警音等提示信号

  1. 有源蜂鸣器:内部自带振荡源,将正负极接上直流电压即可持续发声,频率固定
  2. 无源蜂鸣器:内部不带振荡源,需要控制器提供振荡脉冲才可发声,调整提供振荡脉冲的频率,可发出不同频率的声音

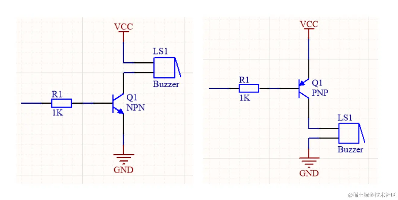
2、驱动电路

1)三极管驱动

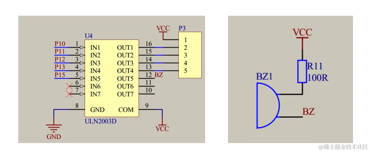
2)集成电路驱动

3、ULN2003

二、乐理知识

1、键盘与音符对照

2、音符与频率对照

3、简谱

#升音

b降音

-增加一拍

_减少半拍

·增加半拍

三、蜂鸣器案例

1、按键提示音

main.c

#include <REGX52.H>
#include "Key.h"
#include "Nixie.h"
#include "Buzzer.h"

unsigned char KeyNum;

void main()
{
	Nixie(1,0);
	while(1)
	{
		KeyNum=Key();
		if(KeyNum)
		{
			Buzzer_Time(100);
			Nixie(1,KeyNum);
		}
	}
}

Buzzer.c

#include <REGX52.H>
#include <INTRINS.H>

//蜂鸣器端口:
sbit Buzzer=P1^5;

/**
  * @brief  蜂鸣器私有延时函数,延时500us
  * @param  无
  * @retval 无
  */
void Buzzer_Delay500us()		//@12.000MHz
{
	unsigned char i;

	_nop_();
	i = 247;
	while (--i);
}

/**
  * @brief  蜂鸣器发声
  * @param  ms 发声的时长,范围:0~32767
  * @retval 无
  */
void Buzzer_Time(unsigned int ms) {
	unsigned int i;
	for(i=0;i<ms*2;i++) {
		Buzzer=!Buzzer;
		Buzzer_Delay500us();
	}
}

2、小星星

太多了,哭哭~ 放一下老师的源码咯

#include <REGX52.H>
#include "Delay.h"
#include "Timer0.h"

//蜂鸣器端口定义
sbit Buzzer=P1^5;

//播放速度,值为四分音符的时长(ms)
#define SPEED	500

//音符与索引对应表,P:休止符,L:低音,M:中音,H:高音,下划线:升半音符号#
#define P	0
#define L1	1
#define L1_	2
#define L2	3
#define L2_	4
#define L3	5
#define L4	6
#define L4_	7
#define L5	8
#define L5_	9
#define L6	10
#define L6_	11
#define L7	12
#define M1	13
#define M1_	14
#define M2	15
#define M2_	16
#define M3	17
#define M4	18
#define M4_	19
#define M5	20
#define M5_	21
#define M6	22
#define M6_	23
#define M7	24
#define H1	25
#define H1_	26
#define H2	27
#define H2_	28
#define H3	29
#define H4	30
#define H4_	31
#define H5	32
#define H5_	33
#define H6	34
#define H6_	35
#define H7	36

//索引与频率对照表
unsigned int FreqTable[]={
	0,
	63628,63731,63835,63928,64021,64103,64185,64260,64331,64400,64463,64528,
	64580,64633,64684,64732,64777,64820,64860,64898,64934,64968,65000,65030,
	65058,65085,65110,65134,65157,65178,65198,65217,65235,65252,65268,65283,
};

//乐谱
unsigned char code Music[]={
	//音符,时值,
	
	//1
	P,	4,
	P,	4,
	P,	4,
	M6,	2,
	M7,	2,
	
	H1,	4+2,
	M7,	2,
	H1,	4,
	H3,	4,
	
	M7,	4+4+4,
	M3,	2,
	M3,	2,
	
	//2
	M6,	4+2,
	M5,	2,
	M6, 4,
	H1,	4,
	
	M5,	4+4+4,
	M3,	4,
	
	M4,	4+2,
	M3,	2,
	M4,	4,
	H1,	4,
	
	//3
	M3,	4+4,
	P,	2,
	H1,	2,
	H1,	2,
	H1,	2,
	
	M7,	4+2,
	M4_,2,
	M4_,4,
	M7,	4,
	
	M7,	8,
	P,	4,
	M6,	2,
	M7,	2,
	
	//4
	H1,	4+2,
	M7,	2,
	H1,	4,
	H3,	4,
	
	M7,	4+4+4,
	M3,	2,
	M3,	2,
	
	M6,	4+2,
	M5,	2,
	M6, 4,
	H1,	4,
	
	//5
	M5,	4+4+4,
	M2,	2,
	M3,	2,
	
	M4,	4,
	H1,	2,
	M7,	2+2,
	H1,	2+4,
	
	H2,	2,
	H2,	2,
	H3,	2,
	H1,	2+4+4,
	
	//6
	H1,	2,
	M7,	2,
	M6,	2,
	M6,	2,
	M7,	4,
	M5_,4,
	
	
	M6,	4+4+4,
	H1,	2,
	H2,	2,
	
	H3,	4+2,
	H2,	2,
	H3,	4,
	H5,	4,
	
	//7
	H2,	4+4+4,
	M5,	2,
	M5,	2,
	
	H1,	4+2,
	M7,	2,
	H1,	4,
	H3,	4,
	
	H3,	4+4+4+4,
	
	//8
	M6,	2,
	M7,	2,
	H1,	4,
	M7,	4,
	H2,	2,
	H2,	2,
	
	H1,	4+2,
	M5,	2+4+4,
	
	H4,	4,
	H3,	4,
	H3,	4,
	H1,	4,
	
	//9
	H3,	4+4+4,
	H3,	4,
	
	H6,	4+4,
	H5,	4,
	H5,	4,
	
	H3,	2,
	H2,	2,
	H1,	4+4,
	P,	2,
	H1,	2,
	
	//10
	H2,	4,
	H1,	2,
	H2,	2,
	H2,	4,
	H5,	4,
	
	H3,	4+4+4,
	H3,	4,
	
	H6,	4+4,
	H5,	4+4,
	
	//11
	H3,	2,
	H2,	2,
	H1,	4+4,
	P,	2,
	H1,	2,
	
	H2,	4,
	H1,	2,
	H2,	2+4,
	M7,	4,
	
	M6,	4+4+4,
	P,	4,
	
	0xFF	//终止标志
};

unsigned char FreqSelect,MusicSelect;

void main()
{
	Timer0Init();
	while(1)
	{
		if(Music[MusicSelect]!=0xFF)	//如果不是停止标志位
		{
			FreqSelect=Music[MusicSelect];	//选择音符对应的频率
			MusicSelect++;
			Delay(SPEED/4*Music[MusicSelect]);	//选择音符对应的时值
			MusicSelect++;
			TR0=0;
			Delay(5);	//音符间短暂停顿
			TR0=1;
		}
		else	//如果是停止标志位
		{
			TR0=0;
			while(1);
		}
	}
}

void Timer0_Routine() interrupt 1
{
	if(FreqTable[FreqSelect])	//如果不是休止符
	{
		/*取对应频率值的重装载值到定时器*/
		TL0 = FreqTable[FreqSelect]%256;		//设置定时初值
		TH0 = FreqTable[FreqSelect]/256;		//设置定时初值
		Buzzer=!Buzzer;	//翻转蜂鸣器IO口
	}
}