测试用例设计方法六脉神剑——第六剑:心法至简,百家之长集成

427 阅读1分钟

1 引言

在前面几篇文章中,为大家介绍的都是系统的方法论,但在实际需求测试的过程当中,受到外部环境及业务逻辑的影响,比如涉及多需求耦合、浏览器缓存堆积等情况,仅针对当前需求设计出的测试用例就会有覆盖不全的问题,此时就需要借助以往的经验进行反向错误推测,辅助其他方法对测试用例进行完善。在本篇文章中,首先会对错误推测法的思路进行介绍,并对本系列文章中讲解的所有测试用例设计方法进行归纳总结,给出具体的可应用业务场景,便于大家在遇到同类场景时可快速筛选出适用的方法,将测试用例设计方法论真正落地到日常工作中。

2 错误推测法

2.1 定义

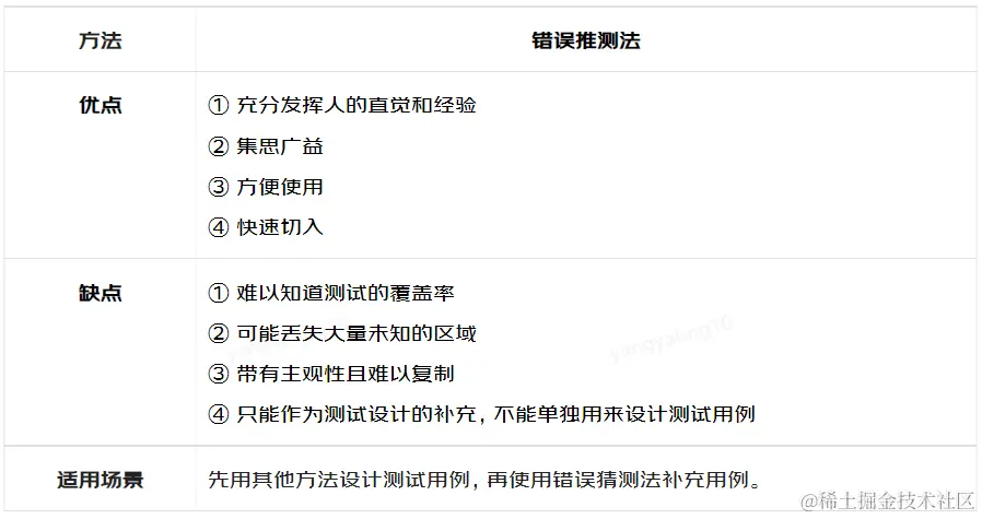
是基于经验和直觉推测程序中所有可能存在的各种错误, 从而有针对性的设计测试用例的方法。

2.2 设计思路

•总结归纳以往的测试版本,找出共通的易错点

•借助网络搜索,参考网上的测试设计要点

•站在用户的角度去考虑非常规操作

•编写测试场景标准库来完善错误推测方法

2.3 总结

image.png

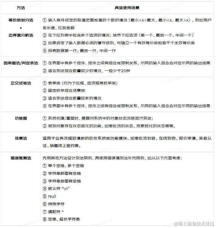
3 全量适用场景总结

image.png

作者:京东物流 陈雨婷 王鹏 张苑 李硕

来源:京东云开发者社区 自猿其说Tech 转载请注明来源