一名大龄程序员的内心自嘲!

403 阅读2分钟

初出茅庐一码农,职场生涯万般磨。

全栈架构一阵磨,磨得武艺样样通。

忽如一夜寒风来,万剑奔袭我生活。

幸得武艺十八般,习得本领造国器。

何为国之重器?世界皆知《中国制造》,却少有耳闻《中国智造》。

中华儿女皆英豪,我辈岂是蓬蒿人。奋发学习图自强,要造国器名远扬。

此文献给所有国内热爱和投身于国产自研、创新创造、奋发图强的同胞们。

PDDON画图创作者在此祝祖国繁荣昌盛,祝大家工作顺利、万事如意!

PDDON画图是一款完全免费的纯国产自研画图软件,支持在线画图,也支持下载桌面版离线画图,欢迎大家使用!

下面是PDDON画图的功能介绍图,如果觉得这些绘图还不错,可以前往克隆使用哦!

PDDON画图终端支持情况.jpeg

PDDON画图终端/系统支持情况

PDDON画图平台技术架构全景图.jpeg

PDDON画图软件架构

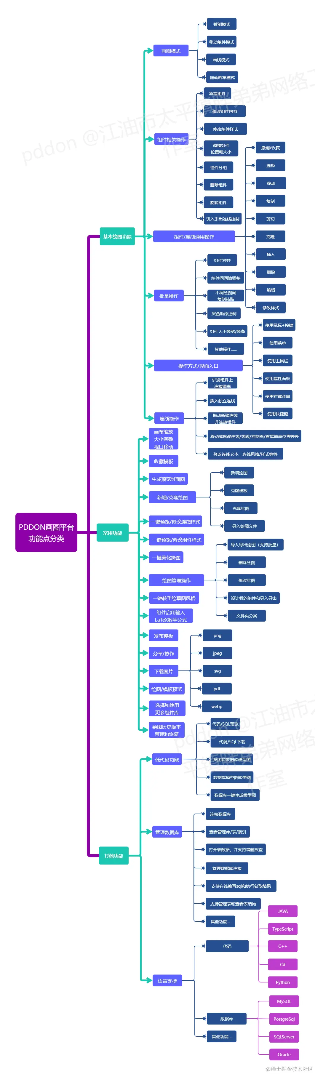
PDDON画图平台功能点分类.jpeg

PDDON画图平台功能点分类

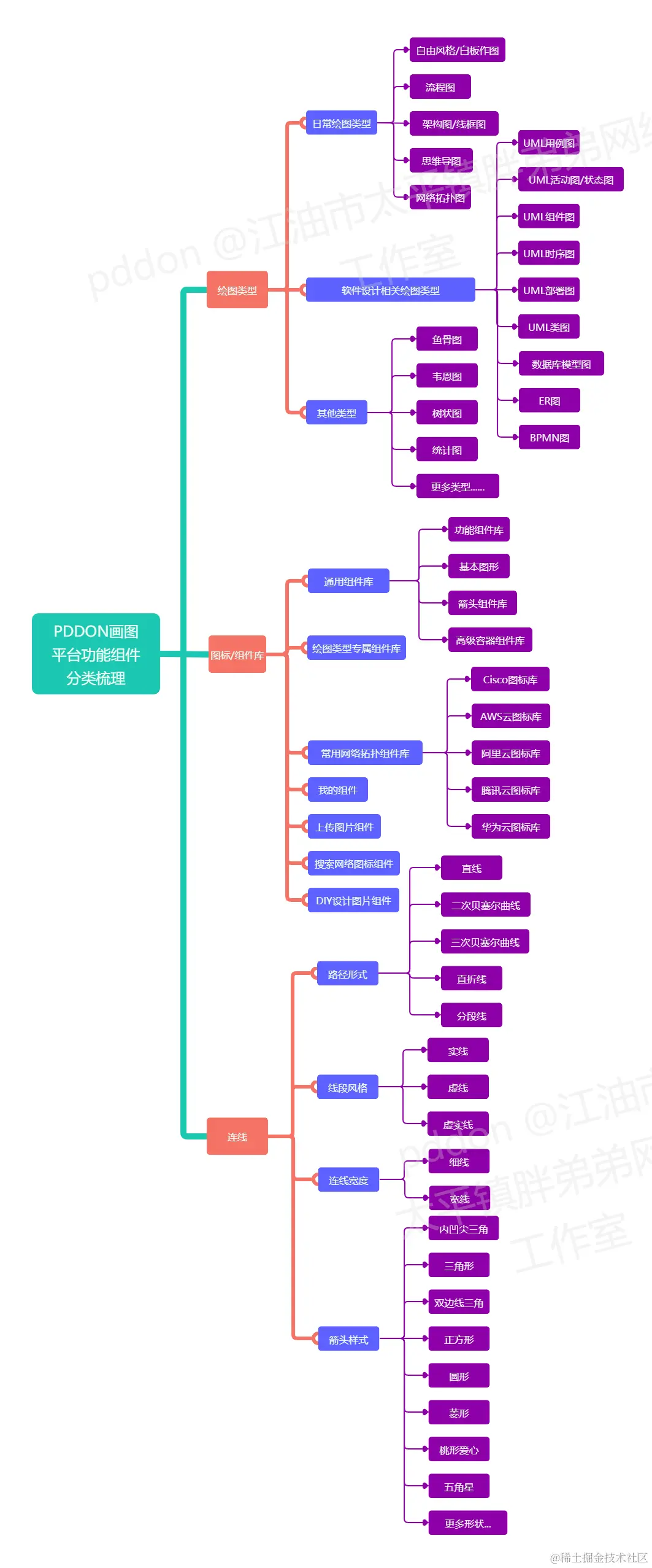
PDDON画图平台功能组件分类梳理.jpeg

PDDON画图组成结构概览

PDDON画图支持用户零基础快速绘制线框图、流程图、架构图、思维导图、UML系列图、网络拓扑图、白板作图、图文混排、日常ppt插图、ER图、数据库模型图、韦恩图、鱼骨图等等,一软搞定,适用于各行各业的从业人员。并且还为科技企业的软件研发人员提供了设计、绘图、代码/脚本生成一体化的设计平台。

在线画图地址:

pddon.com/

桌面版下载地址:

pddon.com/download.ht…

所有桌面安装包的所有历史版本均可以在github上进行下载!

PDDON坚守初心,提供的画图功能绝不收费,欢迎大家免费使用。

喜欢的朋友可以关注我,定期分享画图教程和绘图模板。

觉得不错的朋友可以点赞、转发、收藏、在看哦,谢谢大家。

相关文章推荐

AI人工智能领域精美绘图模板分享

如何才能画出让人眼前一亮的流程图?

UML活动图大白话入门教程

ER图和数据库模型图怎么使用呢?

软件设计之UML用例图大白话教程

PDDON的对象建模、数据库建模和低代码能力真的可以解放程序员生产力吗?

如何绘制手绘/卡通/草图风格的uml图、流程图、架构图呢?

相关画图视频教程推荐

PDDON画图快速入门教程第一篇

PDDON画图快速入门教程第二篇