初始Linux,这些常用命令你应该了解!(附PDF下载)

161 阅读1分钟

#Linux 的学习对于IT人的重要性是不言而喻的。但对于很多初学者来说,学习起来也是有一定难度的,尤其是自学者。

图片

今天分享一份 【Linux入门命令大全.PDF】 ,主要介绍Linux常用命令工具,比如文件管理、文本处理等,为了让读者用最少的时间掌握到常用的只是,对于每个工具还举了例子,非常实用。

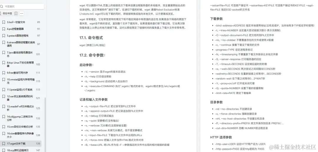
目录

这份笔记一共157页,不仅有常用的Linux命令,还有具体的用法及实例。无论你是初学者还是老手,都可以拿来学习。

  • 学会使用命令帮助

  • 文件及目录管理

  • 文本处理

  • 磁盘管理

  • 进程管理工具

  • 性能监控

  • 网络工具

  • 用户管理工具

  • Linux工具进阶

  • 工具参考

图片

资料介绍

图片

图片

图片

图片

资料源自网络,仅用于学习交流分享,侵删