命令查询职责分离(CQRS)模式:提高微服务架构的可扩展性和性能

690 阅读6分钟

在现代应用程序开发中,微服务架构由于其实现可扩展性、可维护性和敏捷性的能力而受到广泛的应用。然而,管理微服务的复杂性和协调可能会带来挑战。这就是CQRS模式的作用所在,它可以通过提供明确的责任分离、启用优化的读写操作和改善整个系统性能来改善您的微服务架构。

9fc2da942585164c44a4bab9aabde557.jpeg

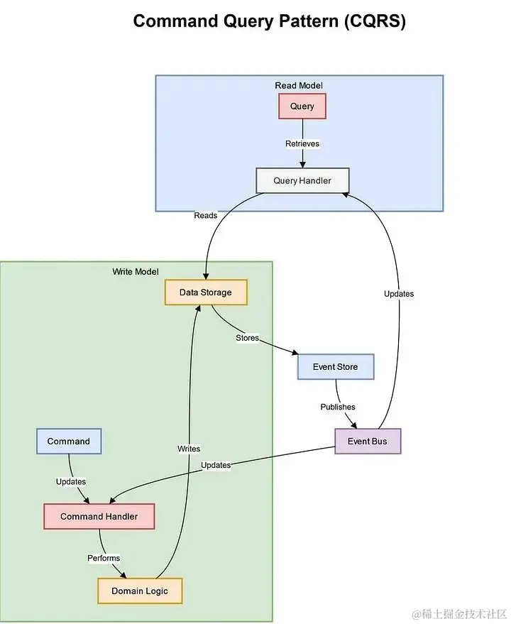
CQRS模式是一种设计模式,它将应用程序处理读取(查询)和写入(命令)操作的职责分开。在传统的架构中,一个模型用于处理读写操作,这可能会导致可扩展性、性能和维护方面的挑战。

CQRS通过将应用程序的职责分成不同的模型来解决这些问题,其中一个模型被优化用于处理读取操作,另一个模型被优化用于处理写入操作。CQRS的基本思想是区分命令(修改状态的操作)和查询(检索数据的操作)。命令用于执行修改系统状态的操作,例如创建、更新或删除数据。另一方面,查询用于从系统中检索数据而不修改其状态。

CQRS通常涉及使用不同的数据模型或数据库来处理读取和写入操作。读取模型被设计为优化数据的快速有效检索,通常是去规范化的并且特别针对特定的查询需求进行设计。另一方面,写入模型专注于以事务方式捕获系统状态的更改,确保数据的一致性和完整性。

CQRS还经常涉及使用异步消息传递和事件溯源来处理读取和写入模型之间的通信和协调。命令用于触发写入模型中的操作,然后生成事件,读取模型处理这些事件以更新其数据。

通过分离处理读取和写入操作的职责,CQRS可以为微服务架构提供多种好处,包括提高可扩展性、性能、可维护性和灵活性。

CQRS在微服务架构中的优点

CQRS提供了多种优点,特别是在微服务架构中。以下是一些常见的优点:

提高可扩展性

将读取和写入操作分开处理,可以更好地扩展系统,因为每个操作类型都可以独立扩展。例如,可以添加更多的读取节点或写入节点来增加系统吞吐量。

提高性能

通过将读取和写入操作分开处理,并使用不同的数据模型来优化操作,可以获得更好的性能。读取模型通常被优化为快速检索数据,而写入模型通常被优化为快速捕获系统状态更改。

提高可维护性

将读取和写入操作分开处理,可以使系统更易于维护。修改一个操作类型不会影响其他操作类型的代码,从而降低了维护成本和风险。

提高灵活性

将读取和写入操作分开处理,可以更灵活地处理不同的需求。例如,可以为不同的查询需求创建不同的读取模型,并在需要时对它们进行修改或添加新的查询。

CQRS代码示例

以下是一个使用CQRS模式的示例。该示例包括两个服务:写入服务和读取服务。

写入服务

写入服务负责处理命令操作,例如创建、更新或删除数据。该服务使用一个数据库来存储系统状态,并使用事件溯源来跟踪系统状态更改。

# 假设这是一个用于创建订单的命令处理程序


def create_order(command):
    # 从数据库获取当前系统状态
    current_state = get_current_state()


    # 执行创建订单操作,并生成相应的事件
    event = execute_create_order(command, current_state)


    # 将事件写入事件存储
    write_event_to_store(event)


    # 发送事件给读取服务
    send_event_to_read_service(event)

读取服务

读取服务负责处理查询操作,例如检索数据。该服务使用一个专门的数据库来存储查询数据,并使用异步消息传递从写入服务获取系统状态更改事件。

# 假设这是一个用于获取订单列表的查询处理程序


def get_order_list(query):
    # 从查询数据库获取订单列表
    order_list = get_order_list_from_query_db(query)


    # 从事件存储获取最新的系统状态更改事件
    latest_event = get_latest_event_from_store()


    # 根据系统状态更改事件更新订单列表
    update_order_list_based_on_event(order_list, latest_event)


    return order_list

总结

CQRS模式是一种将应用程序的读写操作分离的设计模式,通过使用不同的数据模型来优化读取和写入操作,可以提高系统的可扩展性、性能、可维护性和灵活性。然而就像任何技术架构一样,CQRS也有其局限性和适用场景。以下是一些需要考虑的因素:

•增加了系统复杂性:使用CQRS需要开发人员具备更高的技术水平和设计能力,因为需要处理多个数据模型和异步通信。此外,系统中的各个部分需要进行协调和一致性处理,这也增加了系统的复杂性。•不适用于简单的应用程序:对于简单的应用程序,使用CQRS可能会增加开发成本和复杂性,而不会带来很多好处。CQRS更适用于具有复杂查询需求和高并发写入操作的应用程序。•增加了架构的总体复杂性:CQRS是一种额外的架构层次,因此需要仔细设计和实现,以确保它与现有架构相互配合。它还需要增加一些基础设施组件,例如消息传递和事件存储。

综上所述,CQRS是一种有用的微服务设计模式,可以提高可扩展性、性能和灵活性。但是,它也需要仔细考虑和设计,以确保它与应用程序的特定需求和现有架构相匹配。

结论

在本文中,我们探讨了CQRS模式,它是一种用于处理读取和写入操作的职责分离的微服务设计模式。我们介绍了CQRS的基本思想、优点和局限性,并提供了代码示例来说明如何实现它。

如果您正在设计或优化基于微服务的应用程序,了解CQRS的好处可以帮助您构建更高效、可扩展和可维护的系统。然而,需要注意CQRS的复杂性和适用场景,以确保它与应用程序的需求和现有架构相匹配。