如何扩展一个网站以支持数百万用户?-CSDN博客

110 阅读4分钟

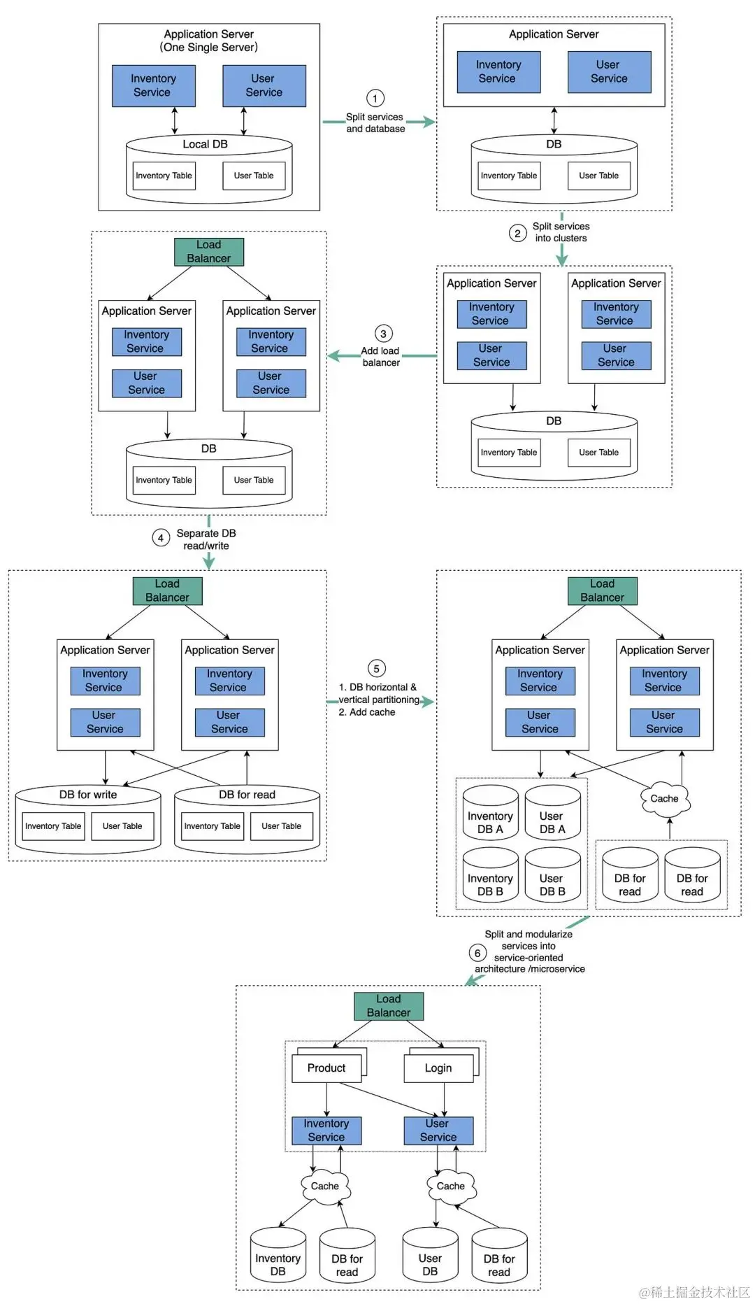
当一个网站面临数百万用户的挑战时,我们需要通过扩展应用服务器、数据库服务器和添加缓存层等方式,来确保网站的可扩展性。以下是一个简化的电商网站的演变过程,从单一服务器上的单体设计到服务导向/微服务架构的转变。

90d958f30458c7b84fd762d3b5cd7a47.jpeg

演化过程

步骤1 - 将应用服务器和数据库服务器分离

随着用户数量的增长,单个应用服务器无法再处理流量。为了解决这个问题,我们需要将应用服务器和数据库服务器分别放在两个服务器上,这样可以提高网站的可靠性和容错性。

步骤2 - 部署应用服务器集群

随着业务的继续增长,单个应用服务器已经不够了。所以我们部署了一个应用服务器集群,通过负载均衡器将流量分配到多个服务器上,提高网站的性能和可扩展性。

步骤3 - 添加负载均衡器

现在,传入的请求必须路由到多个应用服务器,如何确保每个应用服务器获得均匀的负载?负载均衡器可以很好地处理这个问题。它可以根据请求的内容、服务器的负载等因素,将请求分配到不同的服务器上,确保每个服务器获得均匀的负载。

步骤4 - 读写分离

随着业务的继续增长,数据库可能会成为瓶颈。为了缓解这个问题,我们将读和写分离,使频繁的读取查询进入读副本。通过这种设置,数据库写入的吞吐量可以大大提高,提高网站的性能和可靠性。

步骤5 - 添加缓存层

假设业务继续增长。一个单独的数据库无法处理库存表和用户表上的负载。我们有几个选项:

1.垂直分区。向数据库服务器添加更多的计算能力(CPU,RAM等)。它有一个硬性限制。2.通过添加更多的数据库服务器进行水平分区。3.添加缓存层以卸载读请求。

缓存层可以将常用的数据缓存在内存中,以减少对数据库的访问次数,提高网站的性能和可靠性。

步骤6:服务导向/微服务架构

当业务不断增长时,一个单体应用程序可能无法承载足够的负载,因此我们需要将功能模块化为不同的服务。这种架构称为服务导向或微服务架构。

在微服务架构中,每个服务都有自己的数据库,并独立部署在不同的服务器上。这样可以提高应用程序的可扩展性和可靠性,因为如果一个服务发生故障,其他服务可以继续正常运行。

总结

在建设一个能够支持数百万用户的网站时,需要进行逐步的演化和改进。从单体设计到服务导向/微服务架构的演变过程中,需要注意以下几个关键点:

1.随着用户数量的增长,单一服务器无法处理流量,需要将应用服务器和数据库服务器分开。2.当单个应用服务器已经不够时,需要部署应用服务器集群。3.需要使用负载均衡器来确保每个应用服务器获得均衡的负载。4.为了缓解数据库的瓶颈,需要将读和写分离,并使用读副本来卸载频繁的读请求。5.当单个数据库无法处理负载时,可以通过垂直分区、水平分区或添加缓存层来解决。6.最终,将功能模块化为不同的服务,采用服务导向/微服务架构,可以更好地扩展网站的功能和性能。

在实现这些改进时,我们可以使用不同的技术和工具,例如:

1.负载均衡器:可以使用软件负载均衡器(例如NGINX、HAProxy)或硬件负载均衡器(例如F5、Citrix ADC)。2.数据库读写分离:可以使用数据库本身提供的读写分离功能,例如MySQL的主从复制。3.数据库垂直分区和水平分区:可以使用数据库分区功能,例如MySQL的分区表。4.缓存层:可以使用缓存服务器(例如Redis、Memcached)来缓存数据,以减轻数据库的负载压力。5.微服务架构:可以使用容器技术(例如Docker、Kubernetes)来部署和管理微服务。

总之,构建一个高性能、可扩展的网站需要进行逐步的改进和演化。在这个过程中,需要根据实际情况选择合适的技术和工具,并进行不断地优化和改进。