先收藏了!工程师必知的那些元器件失效机理

150 阅读5分钟

温度导致失效

环境温度是导致元件失效的重要因素。
温度变化对半导体器件的影响:构成双极型半导体器件的基本单元P-N结对温度的变化很敏感,当P-N结反向偏置时,由少数载流子形成的反向漏电流受温度的变化影响,其关系为:
图片
式中:ICQ―――温度T0C时的反向漏电流ICQR――温度TR℃时的反向漏电流T-TR――温度变化的绝对值
由上式可以看出,温度每升高10℃,ICQ将增加一倍。这将造成晶体管放大器的工作点发生漂移、晶体管电流放大系数发生变化、特性曲线发生变化,动态范围变小。
温度与允许功耗的关系如下:
图片
式中:PCM―――最大允许功耗TjM―――最高允许结温T――――使用环境温度RT―――热阻
由上式可以看出,温度的升高将使晶体管的最大允许功耗下降。
由于P-N结的正向压降受温度的影响较大,所以用P-N为基本单元构成的双极型半导体逻辑元件(TTL、HTL等集成电路)的电压传输特性和抗干扰度也与温度有密切的关系。当温度升高时,P-N结的正向压降减小,其开门和关门电平都将减小,这就使得元件的低电平抗干扰电压容限随温度的升高而变小;高电平抗干扰电压容限随温度的升高而增大,造成输出电平偏移、波形失真、稳态失调,甚至热击穿。

温度变化对电阻的影响

温度变化对电阻的影响主要是温度升高时,电阻的热噪声增加,阻值偏离标称值,允许耗散概率下降等。

但我们也可以利用电阻的这一特性,比如,有经过特殊设计的一类电阻:PTC(正温度系数热敏电阻)和NTC(负温度系数热敏电阻),它们的阻值受温度的影响很大。
对于PTC,当其温度升高到某一阈值时,其电阻值会急剧增大。利用这一特性,可将其用在电路板的过流保护电路中,当由于某种故障造成通过它的电流增加到其阈值电流后,PTC的温度急剧升高,同时,其电阻值变大,限制通过它的电流,达到对电路的保护。而故障排除后,通过它的电流减小,PTC的温度恢复正常,同时,其电阻值也恢复到其正常值。
对于NTC,它的特点是其电阻值随温度的升高而减小。

温度变化对电容的影响

温度变化将引起电容的到介质损耗变化,从而影响其使用寿命。温度每升高10℃时,电容器的寿命就降低50%,同时还引起阻容时间常数变化,甚至发生因介质损耗过大而热击穿的情况。
此外,温度升高也将使电感线圈、变压器、扼流圈等的绝缘性能下降。

湿度导致失效

湿度过高,当含有酸碱性的灰尘落到电路板上时,将腐蚀元器件的焊点与接线处,造成焊点脱落,接头断裂。
湿度过高也是引起漏电耦合的主要原因。
而湿度过低又容易产生静电,所以环境的湿度应控制在合理的水平。

图片

过高电压导致器件失效

施加在元器件上的电压稳定性是保证元器件正常工作的重要条件。 过高的电压会增加元器件的热损耗,甚至造成电击穿。 对于电容器而言,其失效率正比于电容电压的5次幂。 对于集成电路而言,超过其最大允许电压值的电压将造成器件的直接损坏。
电压击穿是指电子器件都有能承受的最高耐压值,超过该允许值,器件存在失效风险。主动元件和被动元件失效的表现形式稍有差别,但也都有电压允许上限。晶体管元件都有耐压值,超过耐压值会对元件有损伤,比如超过二极管、电容等,电压超过元件的耐压值会导致它们击穿,如果能量很大会导致热击穿,元件会报废。

振动、冲击影响

机械振动与冲击会使一些内部有缺陷的元件加速失效,造成灾难性故障,机械振动还会使焊点、压线点发生松动,导致接触不良;若振动导致导线不应有的碰连,会产生一些意想不到的后果。
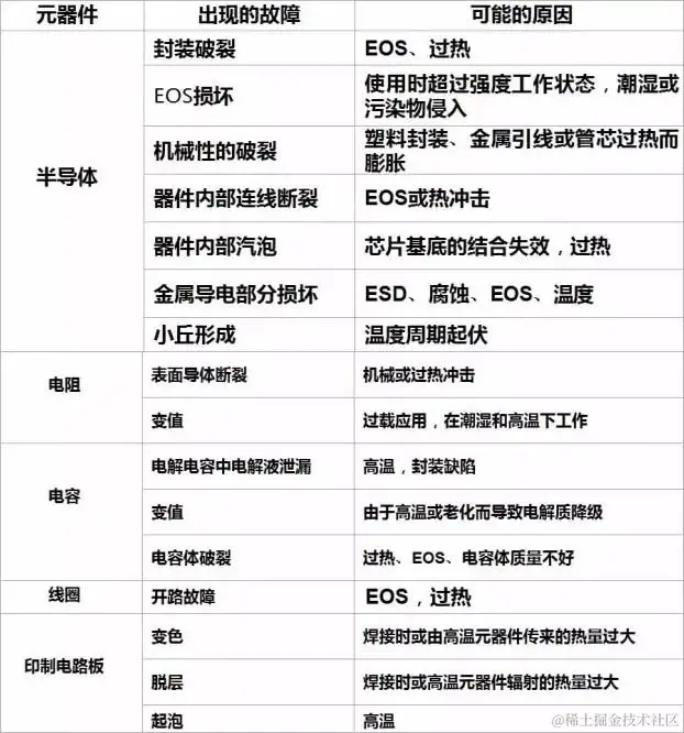
可能引起的故障模式,及失效分析。

图片

电气过应力(Electrical Over Stress,EOS)是一种常见的损害电子器件的方式,是元器件常见的损坏原因,其表现方式是过压或者过流产生大量的热能,使元器件内部温度过高从而损坏元器件(大家常说的烧坏),是由电气系统中的脉冲导致的一种常见的损害电子器件的方式。

来源:网络声明: 本文为转载文章,转载此文目的在于传递更多信息,版权归原作者所有,如涉及侵权,请后台联系小编进行处理。(买电子元器件就上唯样商城)