源码级丨AQS 共享锁 读锁是如何实现多线程共享捏?

307 阅读9分钟

源码篇 预防针💉:

源码篇 必然会有很多代码,希望大家不要有畏难情绪,虽然我也是看到一大串代码就头疼。 我贴代码只是为了方便我的文字解答,源码只是辅助我文字讲解,所以大家尽量关注我的文字就好啦。

ReadLock:读锁

acquireShared:读锁的模版方法

    public final void acquireShared(int arg) {
        if (tryAcquireShared(arg) < 0)
            doAcquireShared(arg);
    }

我们可以看到读锁用到了新的模版方法:acquireShared

其实我们可以看看 AQS 提供了哪些有意思的模版方法:

image.png

按种类其实可以分为:

  • 支持共享/排他模式(acquireShared)
  • 支持可中断的(acquireInterruptibly)
  • 支持带超时时间的(acquireNanos)

后面会剖析一下他们是怎么支持的,本篇还是继续聊 ReentrantReadWrite,继续看 tryAcquireShared

父类方法,同样的也是采用一个抛异常的。

至于为什么这样处理上第一盘文章也介绍了原因,这里就不多啰嗦了:

    protected int tryAcquireShared(int arg) {
        throw new UnsupportedOperationException();
    }

这里我们直接看他的实现类 ReentrantReadWriteLock,这里其实也给了我们一个信息:

SemaphoreCountDownLatchReentrantReadWriteLock这类锁都具有共享排他性质

所以当我们在进行 知识整理、知识联想 的时候,可以从他们几个出发,阐释他们的区别和特性,这也是不错的线索!

image.png

好,我们来到了 ReentrantReadWriteLock 里面:

tryAcquireShared:读锁的核心加锁逻辑

    protected final int tryAcquireShared(int unused) {
        Thread current = Thread.currentThread();
        int c = getState();
        if (exclusiveCount(c) != 0 &&
            getExclusiveOwnerThread() != current)
            return -1;
        int r = sharedCount(c);
        if (!readerShouldBlock() &&
            r < MAX_COUNT &&
            compareAndSetState(c, c + SHARED_UNIT)) {
            if (r == 0) {
                firstReader = current;
                firstReaderHoldCount = 1;
            } else if (firstReader == current) {
                firstReaderHoldCount++;
            } else {
                HoldCounter rh = cachedHoldCounter;
                if (rh == null || rh.tid != getThreadId(current))
                    cachedHoldCounter = rh = readHolds.get();
                else if (rh.count == 0)
                    readHolds.set(rh);
                rh.count++;
            }
            return 1;
        }
        return fullTryAcquireShared(current);
    }

这里我用图片来给你划分好区域方便给你解释:

image.png

我们可以看到:

  • 第一部分:还是比较正常的判断可重入

  • 第二部分:有个比较 现眼包readerShouldBlock,这是关于 公平性 的处理。

  • 第三部分:这里有很多新的东西,这些都是跟 读锁多线程共享 相关的。

我们可以大致地这样划分,后面我们就比较好去探究他们到底是干嘛的。

给锁降级留的 Hook

    if (exclusiveCount(c) != 0 &&
        getExclusiveOwnerThread() != current)
            return -1;

如果你是顺着我的思路下来阅读的话,那么你可能忽略到一个关键点,也就是 第一部分 里面的 可重入判断条件。(所以在阅读文章的时候一定要带有批判和严谨的态度进行阅读)

这里正是 读写锁锁降级 的核心扩展点。

本篇先不详细展开聊 锁降级,我会通过新开一篇文章,通过 oracle 官网给出的 锁降级 例子来讲清楚。卖个关子。

浅浅地提一下: exclusiveCount(c) != 0,是否之前已经获取到了 互斥锁(写锁和读锁的数量) ,并且!!getExclusiveOwnerThread() != current 持有锁的线程不是当前线程。

咦 ????是不是还有一种情况是被允许的?

我已经持有 写锁并且 持有锁的线程是当前线程,那么我就可以进行获取 读锁!。

ok,点到为止。

readerShouldBlock:读锁的公平性体现

    /** 公平锁 */
    static final class FairSync extends Sync {
        private static final long serialVersionUID = -2274990926593161451L;
        final boolean writerShouldBlock() {
            return hasQueuedPredecessors();
        }
        final boolean readerShouldBlock() {
            return hasQueuedPredecessors();
        }
    }
    /** 非公平锁 */
    static final class NonfairSync extends Sync {
        private static final long serialVersionUID = -8159625535654395037L;
        final boolean writerShouldBlock() {
            return false; // writers can always barge
        }
        final boolean readerShouldBlock() {
            /* As a heuristic to avoid indefinite writer starvation,
             * block if the thread that momentarily appears to be head
             * of queue, if one exists, is a waiting writer.  This is
             * only a probabilistic effect since a new reader will not
             * block if there is a waiting writer behind other enabled
             * readers that have not yet drained from the queue.
             */
            return apparentlyFirstQueuedIsExclusive();
        }
    }

我们可以看到在 ReentrantReadWrite 眼里看来:

  • 公平锁:交给 CLH 队列

  • 非公平锁:特殊判断 apparentlyFirstQueuedIsExclusive

apparentlyFirstQueuedIsExclusive 究竟是一个什么东西捏?

读者可以尝试理解一些源码的注释,我虽然单词都能看懂,但是串在一起根本看不懂,暴露自己英语水平了....,所以还是直接一点看代码。show me the code

apparentlyFirstQueuedIsExclusive:读锁的非公平锁插队

    final boolean apparentlyFirstQueuedIsExclusive() {
        Node h, s;
        return (h = head) != null &&
            (s = h.next)  != null &&
            !s.isShared()         &&
            s.thread != null;
    }

代码还是比较直观:队列有元素,并且 队首等待节点写锁,那么就返回 true

那么再用简洁的话语来概括这个方法就是:如果队首节点是写锁的话

        protected final int tryAcquireShared(int unused) {
            Thread current = Thread.currentThread();
            int c = getState();
                // 如果其他线程已经持有排它锁,那么返回失败
            if (exclusiveCount(c) != 0 &&
                getExclusiveOwnerThread() != current)
                return -1;
            int r = sharedCount(c);
            // 非公平锁:如果首个节点不是写锁的话才能进去
            if (!readerShouldBlock() &&
                r < MAX_COUNT &&
                compareAndSetState(c, c + SHARED_UNIT)) {
                if (r == 0) {
                    firstReader = current;
                    firstReaderHoldCount = 1;
                } else if (firstReader == current) {
                    firstReaderHoldCount++;
                } else {
                    HoldCounter rh = cachedHoldCounter;
                    if (rh == null || rh.tid != getThreadId(current))
                        cachedHoldCounter = rh = readHolds.get();
                    else if (rh.count == 0)
                        readHolds.set(rh);
                    rh.count++;
                }
                return 1;
            }
            return fullTryAcquireShared(current);
        }

即便是 非公平锁 也要遵循 排他和共享 的性质,所以这里我们可以给出一个结论就是:

总的来说:对于 读写锁 的公平性来说,必须要先保证 排他/共享 性质之后,才能追求 公平性

  • 写锁:能不能插队?不能!因为任意给写锁插队带来的后果就是可能对 排他/共享 性质的破坏。

  • 读锁:能不能插队?!但是要注意,他不能插 写锁 的队,所以要先判断 队首元素不是写锁,才能进行插队。

然后就可以进行 读锁 的获取了,可以看到这里有很多 读锁 新的东西 firstReaderHoldCountercachedHoldCounterreadHolds

readHolds:读锁计数器对象

由于我们每个线程都可以同时持有 读锁,所以我们需要在每个线程中维护一个 读锁计数器 HoldCounter

image.png

这个 读锁计数器 很像一个东西,不知道你读到这里有没有跟我一样的感悟。

就是我们 JVM 中的 程序计数器,程序计数器是用来记录当前线程执行字节码的信息,他是 线程私有的。

同样的我们 读锁计数器 也是 线程私有 的。他是基于 ThreadLocal 实现的。

    /**
     * The number of reentrant read locks held by current thread.
     * Initialized only in constructor and readObject.
     * Removed whenever a thread's read hold count drops to 0.
     */
    private transient ThreadLocalHoldCounter readHolds;
    
    /**
     * ThreadLocal subclass. Easiest to explicitly define for sake
     * of deserialization mechanics.
     */
    static final class ThreadLocalHoldCounter
        extends ThreadLocal<HoldCounter> {
        public HoldCounter initialValue() {
            return new HoldCounter();
        }
    }

我们可以看到他是一个 ThreadLocalHoldCounter 对象,他是一个 ThreadLocal。里面有一个 HoldCounter

HoldCounter:计数器信息

    /**
     * A counter for per-thread read hold counts.
     * Maintained as a ThreadLocal; cached in cachedHoldCounter
     */
    static final class HoldCounter {
        int count = 0;
        // Use id, not reference, to avoid garbage retention
        final long tid = getThreadId(Thread.currentThread());
    }
  • 次数:重入次数

  • 持有的线程id:而且这里贴心地注释了使用线程id而不是引用,是为了避免存留垃圾

firstReader 和 firstReaderHoldCount:首个读锁持有者和次数


private transient Thread firstReader = null;
private transient int firstReaderHoldCount;

这里特意地保留了首个 读锁 的持有者,大家可以思考一下为什么?

这里贴一点部分赋值语句方便理解:

tryAcquireShared

    if (r == 0) {
        // 首个读线程
        firstReader = current;
        firstReaderHoldCount = 1;
    } else if (firstReader == current) {
        firstReaderHoldCount++;
    } else {
        HoldCounter rh = cachedHoldCounter;
        if (rh == null || rh.tid != getThreadId(current))
            // 缓存起来
            cachedHoldCounter = rh = readHolds.get();
        else if (rh.count == 0)
            readHolds.set(rh);
        rh.count++;
    }

cachedHoldCounter:最后一个成功获取读锁持有者的计数器信息

    private transient HoldCounter cachedHoldCounter;

详细看上图。

目前为止我们只需要知道 HoldCounter 是为了 维护每个线程读锁的可重入次数 即可,因为里面的内容实在是太精彩,太多了,所以打算在下一篇单独讲讲!。

上面这里解释介绍 多线程下读锁重入 的核心逻辑了。

fullTryAcquireShared:完整版地acquireShared

final int fullTryAcquireShared(Thread current) {
            /*
             * This code is in part redundant with that in
             * tryAcquireShared but is simpler overall by not
             * complicating tryAcquireShared with interactions between
             * retries and lazily reading hold counts.
             */
            HoldCounter rh = null;
            for (;;) {
                // 维护 HoldCounter 的状态
                int c = getState();
                if (exclusiveCount(c) != 0) {
                    if (getExclusiveOwnerThread() != current)
                        return -1;
                    // else we hold the exclusive lock; blocking here
                    // would cause deadlock.
                } else if (readerShouldBlock()) {
                    // Make sure we're not acquiring read lock reentrantly
                    if (firstReader == current) {
                        // assert firstReaderHoldCount > 0;
                    } else {
                        if (rh == null) {
                            rh = cachedHoldCounter;
                            if (rh == null || rh.tid != getThreadId(current)) {
                                rh = readHolds.get();
                                if (rh.count == 0)
                                    readHolds.remove();
                            }
                        }
                        if (rh.count == 0)
                            return -1;
                    }
                }
                // 正常的加锁逻辑
                if (sharedCount(c) == MAX_COUNT)
                    throw new Error("Maximum lock count exceeded");
                if (compareAndSetState(c, c + SHARED_UNIT)) {
                    if (sharedCount(c) == 0) {
                        firstReader = current;
                        firstReaderHoldCount = 1;
                    } else if (firstReader == current) {
                        firstReaderHoldCount++;
                    } else {
                        if (rh == null)
                            rh = cachedHoldCounter;
                        if (rh == null || rh.tid != getThreadId(current))
                            rh = readHolds.get();
                        else if (rh.count == 0)
                            readHolds.set(rh);
                        rh.count++;
                        cachedHoldCounter = rh; // cache for release
                    }
                    return 1;
                }
            }
        }

可以看到 fullTryAcquireShared 后半段代码 其实大致上跟 tryAcquireShared 是没什么区别的。

唯一不同的是 上半段代码 他对 HoldCounter 进行了状态维护,比如 removeThreadLocal,这里先按下不表。

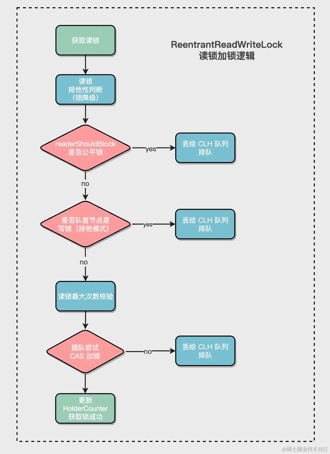
好了,到这里其实 读锁 的核心逻辑我们也已经捋清楚了,最后来一个文字版的总结。

读锁文字版解释:

    protected final int tryAcquireShared(int unused) {
        Thread current = Thread.currentThread();
        int c = getState();
        if (exclusiveCount(c) != 0 &&
            getExclusiveOwnerThread() != current)
            return -1;
        int r = sharedCount(c);
        if (!readerShouldBlock() &&
            r < MAX_COUNT &&
            compareAndSetState(c, c + SHARED_UNIT)) {
            if (r == 0) {
                firstReader = current;
                firstReaderHoldCount = 1;
            } else if (firstReader == current) {
                firstReaderHoldCount++;
            } else {
                HoldCounter rh = cachedHoldCounter;
                if (rh == null || rh.tid != getThreadId(current))
                    cachedHoldCounter = rh = readHolds.get();
                else if (rh.count == 0)
                    readHolds.set(rh);
                rh.count++;
            }
            return 1;
        }
        return fullTryAcquireShared(current);
        }
  • 先看看 否存在排它锁和可重入性,(这里其实涉及到锁降级,下篇文章讲解)
  • 通过 readerShouldBlock 根据 公平性 判断是否需要进行判断
    • 公平锁:丢给 CLH 队列排队。
    • 非公平锁:判断 队首节点 是否是 排它锁,如果不是排它锁,则可以进行插队。
    • 继续判断不超过 最大持有数,就会进行 CAS 获取。
      • 获取成功: 因为读写锁是共享的,所以需要每个线程各自维护一个 HoldCounter。对于 首次获取锁的线程 firstReader 还需要特意记录下来(目的是为了性能优化)。 读写锁还会维护最后一个成功加锁的计数器信息 cachedHolderCounter,目的也是为了性能优化,具体体现在释放锁那里。
      • 获取失败: 获取失败的时候,则需要进行完整版的 锁获取 fullTryAcquireShared 里面大致一样,唯一不同的是会维护 HoldeCounter 状态,如果 count 数为 0,则直接 remove 这个 ThreadLocal,避免内存溢出。

image.png

留点疑问?

结合本篇文章内容,你已经对 读锁 了解了七七八八,但是这些基本上都是基本水平,如果你希望在面试中 脱颖而出 ,那么就必须会点 奇奇怪怪 的亮点!

我这里稍微给你提点问题,后面再来给你解答:

为什么每个线程都维护了 HolderCounter,还需要额外维护一个 firstReader ?

为什么需要特意维护 CacheHolderCounter?

以上回答会在通过 jdkgit 提交日志来详细告诉你,为什么需要这两个东西!

期待一下8。

85b6a1a2d29c98f28f5fc4aa584f54ba.jpg

来都来了,点个赞,留个言再走吧彦祖👍,这对我来说非常重要!